Схемы зарядных устройств для автомобильных аккумуляторов: Схема импульсного зарядного устройства для автомобильного аккумулятора
Схема импульсного зарядного устройства для автомобильного аккумулятора
На данный момент существует много схем зарядных устройств, в том числе и импульсных, которые позволяют зарядить аккумулятор автомобиля. Часть таких устройств, к сожалению, обладают существенными недостатками, выраженными в значительных габаритах, дороговизне комплектующих, сложности самостоятельной сборки или недостаточной выходной мощности. Представленная ниже схема не обладает такими минусами, но к тому же еще имеет следующие преимущества:
Все эти функции возможны в одном зарядном устройстве, которое вполне под силу собрать самостоятельно, тщательно подбирая компоненты и припаивая их на свои места. Схема импульсного зарядного устройства для автомобильного аккумулятора:
Рис. 1. Схема импульсного зарядного устройства для автомобильного аккумулятора
На первый взгляд схема может показаться сложной, но на самом деле она будет достаточно компактной, при своей функциональности. Элементная база ЗУ широко распространена, и на большинство деталей вполне можно найти аналоги, как импортные, так и отечественные.
Все номиналы подписаны на схеме.
Краткий принцип работы и особенности сборки
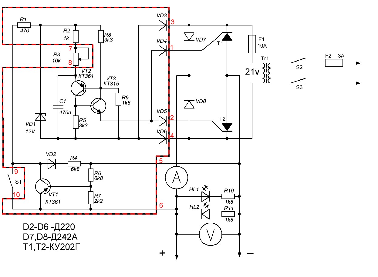
Регулировка выходного тока выставляется в пределах 2,5А – 7А, чего вполне достаточно для зарядки большинства аккумуляторов. Резистором R14 подстраивается необходимый ток заряда конкретного аккумулятора исходя из расчета одной десятой части его емкости. В зависимости от выбранного режима, ток разряда АКБ будет составлять 2,5 Ампера, или 0,65 Ампер при выставлении режима десульфитация. Изменяя значения резисторов R35 и R36, можно изменять время разряда и заряда аккумулятора. R35 отвечает за заряд, а R36 – за разряд. В схеме установлено время заряда 17с, а разряда – 5с. Мощность, потребляемая устройством, составляет 30 Вт, при минимальном токе заряда и достигает 90 Вт при использовании максимального тока заряда.
Теперь о режимах работы зарядного устройства. При выставлении кнопки SA2 в положение, которое указано на схеме устройства и при включенной кнопке SA1 происходит обычный заряд аккумулятора, с возможностью выбрать необходимый ток заряда.
SA2, выставленная в режим десульфитации, позволяет перейти к цикличному заряду-разряду батарее, который продолжается до момента достижения напряжения аккумулятора 14,5 В. Кнопка SB1 задает режим разряда АКБ до указанного напряжения, а затем автоматически происходит заряд до 14,5В методом десуфитации. При достижении конечного напряжения, устройство прекращает заряд и отключается, что очень удобно, так как не требуется постоянно наблюдать за напряжением на клеммах аккумулятора. Для восстановления аккумулятора предусмотрен отдельный режим, который задается нажиманием кнопки SA3. Зарядка ведется непрерывно в этом случае, так что придется наблюдать самостоятельно за процессом.
В схему дополнительно можно подключить охлаждение при помощи вентилятора, что позволит значительно уменьшить радиаторы и обеспечить надежный теплоотвод. При этом, габариты конечного устройства уменьшаться, равно, как и вес прибора. Подключение производится согласно следующей схеме на рис. 2:
Рис. 2.
Схема подключения
Трансформатор был намотан на основе взятого из отечественного телевизора УПИМЦТ. Все обмотки удаляются и мотаются новые. Первичная обмотка самодельного трансформатора мотается в два провода, вторичная тоже в два, а третья обмотка мотается в семь проводов. Все обмотки состоят из провода ПЭВ 2. Первичная обмотка из 91-го витка, а вторичная – из 4-ех витков. Диаметр провода – 0,5 мм. Для третьей обмотки использован провод диаметром 0,6 мм, количеством витков 9. Наматывать провод необходимо без перехлестов. За этим нужно следить внимательно, так как это не только трансформатор по схеме, но и дросселя. Изоляция между обмотками была осуществлена бумагой, но можно использовать несколько слоев скотча. Начала и концы обмоток помечаются отдельно, чтобы ничего не спутать.
R26 – это шунт, состоящий из кусочка нихрома в диаметре 2 мм сопротивлением 0,1 Ом. В схеме предусмотрена индикация процесса заряда. Можно использовать отдельное устройство, в самостоятельном исполнении, приобретенное на радио-рынке или в магазине электронных компонентов.
Можно использовать индикацию из старых магнитофонов, одна из которых под названием М4761. Предусмотрена схема самостоятельной сборки на рис. 3:
Рис. 3. Схема самостоятельной сборки
Разводку платы можно осуществить самостоятельно при помощи любой, предназначенной, для этого, программой. Можно использовать готовый вариант:
Рис. 4. Печатная плата устройства
Настройка несложная. Собрав ЗУ, потребуется выкрутить две лампочки HL1 и HL3. При подключенном аккумуляторе, регулируя R34, выставляется напряжение в 10,5 Вольт, до момента загорания лампочки HL2. Напряжение 14,2 Вольта достигается регулированием резистора R31, о чем сигнализирует выключение этой же лампочки. Выкрученные лампы следует включить обратно и можно пользоваться собранным своими руками импульсным зарядным устройством для автомобильных аккумуляторов.
Автор: RadioRadar
СХЕМА АВТОМОБИЛЬНОГО ЗАРЯДНОГО УСТРОЙСТВА
Предлагаю вашему вниманию схему простейшего втомобильного зарядного устройства.
Почти с каждым автовладельцем случалось , что сел аккумулятор. В таком случаи на помощь придёт электроника. Конечно можно купить промышленную зарядку, но если вы настоящий радиолюбитель — попробуйте всё-же собрать её сами. Схема ЗУ приведена на рис.1 Зарядное устройство для автомобильных аккумуляторов в собранном виде показано на рис.2 , рис.3.

Детали: Х1 – сетевая вилка, FU1-предохранитель на 3А, SA1-микротумблер МТ3(сдвоенный). T1-понижающий трансформатор ТС-160-3 с выходом напряжения на вторичной обмотке 14.8 вольт. Также можно использовать любой другой. VD1- КД213А установленный на радиаторе. VD2- серии Д9Г. HL1- Светодиод красного свечения АЛ307Б. РА1 – Амперметр с приделом измерения 5А (Правильно отшунтированый). С2- конденсатор электролитический полярный 470мк*50в., можно заменить на любой другой с ёмкостью в пределах 500 — 2000 микрофарад. X2- «барашки».
Налаживание: Правильно собранная схема зарядного устройства работает сразу и в налаживании не нуждается. Материал прислал: Александр Кузьмин. e-mail: [email protected]
Форум по зарядным устройствам
Форум по обсуждению материала СХЕМА АВТОМОБИЛЬНОГО ЗАРЯДНОГО УСТРОЙСТВА
Схемы самодельных зарядных для авто аккумулятора. Обзор схем зарядных устройств автомобильных аккумуляторов
У каждого автомобилиста наступал в жизни момент, когда, повернув ключ в замке зажигания не происходило абсолютно ничего.
Стартер не проворачивался, а как следствие – машина не заводилась. Диагноз простой и ясный: аккумуляторная батарея полностью разряжена. Но имея под рукой даже самое простое с выходным напряжением 12 В, можно в течение одного часа восстановить АКБ и поехать по своим делам. Как сделать такое устройство своими руками, описано далее в статье.
Как правильно заряжать аккумуляторную батарею
Перед тем как сделать зарядное устройство для аккумулятора своими руками, следует узнать основные правила относительно его правильной зарядки. Если их не соблюдать, то ресурс батареи резко уменьшится и придётся покупать новую, так как восстановить аккумулятор практически невозможно.
Чтобы установить правильный ток, следует знать простую формулу: ток заряда равен току разряда батареи за период времени равный 10-ти часам. Это означает, что ёмкость АКБ следует разделить на 10. Например, для АКБ, ёмкостью 90 А/ч, необходимо установить ток заряда равный 9 Ампер. Если поставить больше, то произойдёт быстрый нагрев электролита и могут быть повреждены свинцовые соты.
При меньшей силе тока понадобится очень много времени до полного заряда.
Теперь необходимо разобраться с напряжением. Для АКБ, разность потенциалов которых составляет 12 В, напряжение заряда не должно превышать 16.2 В. Это означает, что для одной банки напряжение должно быть в пределах 2.7 В.
Самое основное правило правильного заряда АКБ: не перепутать клеммы, во время присоединения батареи. Неправильно подключённые клеммы получили название переполюсовке, что приведёт к немедленному вскипанию электролита и окончательному выходу из строя аккумулятора.
Необходимые инструменты и расходные материалы
Сделать качественное зарядное устройство своими руками можно только в случае, если под этими самыми руками будут находиться приготовленные инструменты и расходные материалы.
Перечень инструментов и расходных материалов:
- Мультиметр. Должен находится в инструментальной сумке каждого автомобилиста. Пригодится не только при сборке зарядного, но и в дальнейшем, при ремонте.
Стандартный мультиметр включает в себя такие функции как измерение напряжения, силы тока, сопротивления и прозвонка проводников. - Паяльник. Достаточно мощности в 40 или 60 Вт. Слишком мощный паяльник брать нельзя, так как высокая температура приведёт к порче диэлектриков, например, в конденсаторах.
- Канифоль. Необходима для быстрого увеличения температуры. При недостаточном прогреве деталей, качество пайки будет слишком низким.
- Олово. Основной скрепляющий материал, используется для улучшения контакта двух деталей.
- Термоусадочная трубка. Более новый вариант старой изоленты, легка в использовании и обладает лучшими диэлектрическими качествами.
Конечно, всегда под рукой должны находится такие инструменты как плоскогубцы, плоская и фигурная отвёртка. Собрав все вышеперечисленные элементы, можно приступать к сборке зарядного устройства для аккумуляторной батареи.
Последовательность изготовления зарядки на основе импульсного блока питания
Зарядка для аккумуляторов своими руками должна быть не только надёжной и качественной, но и обладать небольшой стоимостью.
Готовая зарядка на основе импульсного источника питания
Что потребуется:
- Трансформатор электронного типа от китайского производителя Tashibra.
- Динистор КН102. Зарубежный динистор имеет маркировку DB3.
- Силовые ключи MJE13007 в количестве двух штук.
- Диоды КД213 в количестве четырёх штук.
- Резистор, с сопротивлением не менее 10 Ом и мощностью 10 Вт. При установке резистора меньшей мощности, он будет постоянно греться и очень скоро выйдет из строя.
- Любой трансформатор обратной связи, которые могут находится в старых радиоприёмниках.
Разместить схему можно на любой старой плате или купить для этого пластину недорого диэлектрического материала. После сборки схемы её необходимо будет спрятать в металлическом корпусе, который можно изготовить из простой жести. Схема должна быть изолирована от корпуса.
Пример зарядного устройства, смонтированного в корпусе старого системного блока
Последовательность изготовления зарядного устройства своими руками:
- Переделать силовой трансформатор.
Для этого следует размотать его вторичную обмотку, так как импульсные трансформаторы Tashibra дают только 12 В, что очень мало для автомобильного АКБ. На место старой обмотки следует намотать 16 витков нового сдвоенного провода, сечение которого не будет меньше 0.85 мм.Новая обмотка изолируется, и поверх неё наматывается следующая. Только теперь необходимо сделать всего 3 витка, сечение провода – не менее 0.7 мм. - Смонтировать защиту от короткого замыкания. Для этого понадобится тот самый резистор на 10 Ом. Его следует впаять в разрыв обмоток силового трансформатора и трансформатора обратной связи.
Резистор как защита от короткого замыкания
- С помощью четырёх диодов КД213 спаять выпрямитель. Диодный мост простой, может работать с током высокой частоты, и его изготовление происходит по стандартной схеме.
Диодный мост на основе КД213А
- Делаем ШИМ-контроллер. Необходим в зарядном устройстве, так как контролирует все силовые ключи в схеме.
Его можно сделать самостоятельно, используя полевой транзистор (например, IRFZ44) и транзисторы обратной проводимости. Для этих целей идеально подходят элементы типа КТ3102.
ШИМ=контроллер высокого качества
- Произвести стыковку основной схемы с силовым трансформатором и ШИМ-контроллера. После чего получившуюся сборку можно закреплять в самостоятельно сделанном корпусе.
Данное зарядное устройство достаточно простое, не требует больших затрат при сборке, обладает маленьким весом. Но схемы, сделанные на основе импульсных трансформаторов нельзя отнести к категории надёжных. Даже самый простой стандартный силовой трансформатор будет выдавать более стабильные показатели чем импульсные устройства.
При работе с любым зарядным устройством следует помнить, что нельзя допускать переполюсовки. Данная зарядка защищена от подобного, но всё же перепутанные клеммы сокращают срок службы аккумуляторной батареи, а резистор переменного типа в схеме позволяет контролировать ток заряда.
Простое зарядное устройство своими руками
Для изготовления данной зарядки потребуются элементы, которые можно найти в отслужившем телевизоре старого типа. Перед их монтажом в новую схему, детали необходимо проверить с помощью мультиметра.
Основной деталью схемы является силовой трансформатор, который можно найти не везде. Его маркировка: ТС-180-2. Трансформатор такого типа имеет 2 обмотки, напряжение которых составляет 6.4 и 4.7 В. Чтобы получить необходимую разность потенциалов, эти обмотки следует соединить последовательно – выход первой соединить со входом второй посредством пайки или обыкновенного клеммника.
Трансформатор типа ТС-180-2
Также понадобятся диоды типа Д242А в количестве четырёх штук. Так как данные элементы будут собраны в мостовую схему, потребуется отвод излишнего тепла от них во время работы. Поэтому также необходимо найти или приобрести 4 радиатора охлаждения для радиодеталей, площадью не менее 25 мм2.
Осталась только основа, для которой можно взять пластину из стеклотекстолита и 2 предохранителя, на 0.
5 и 10А. Проводники допускается использовать любого сечения, только входной кабель должен быть не менее 2.5 мм2.
Последовательность сборки зарядного устройства:
- Первым элементом в схеме необходимо собрать диодный мост. Собирается он по стандартной схеме. Места выводов должны быть опущены вниз, а все диоды надо разместить на радиаторах охлаждения.
- От трансформатора, с выводов 10 и 10′ провести 2 провода ко входу диодного моста. Теперь следует немного доработать первичные обмотки трансформаторов, а для этого припаять между выводами 1 и 1′ перемычку.
- Припаять входные проводе к выводам 2 и 2′. Входной провод можно сделать из любого кабеля, например, от или любого отслужившего бытового прибора. Если же в наличии есть только провод, то к нему необходимо присоединить вилку.
- В разрыв провода, идущего до трансформатора, следует установить предохранитель, рассчитанный на 0.5А. В разрыв плюсового, который пойдёт непосредственно на клемму АКБ – предохранитель на 10А.

- Минусовой провод, идущий от диодного моста, припаивают последовательно к обыкновенной лампе, рассчитанной на 12 В, мощностью не более 60 Вт. Это поможет не только контролировать зарядку аккумулятора, но и ограничить зарядный ток.
Все элементы данного зарядного устройства можно разместить в жестяном корпусе, также сделанном своими руками. Пластину стеклотекстолита закрепить болтами, а трансформатор смонтировать прямо на корпус, предварительно разместив между ним и жестью такую же стеклотекстолитовую пластину.
Игнорирование законов электротехники может привести к тому, что зарядное устройство будет постоянно выходить из строя. Поэтому заранее стоит распланировать мощность зарядки, в зависимости от которой и собирать схему. Если превысить мощность цепи, то должной зарядки АКБ не будет, если не будет превышения рабочего напряжения.
Зарядное устройство для автомобильных аккумуляторов.
Ни для кого не ново, если скажу, что у любого автомобилиста в гараже должно быть зарядное устройство для аккумуляторной батареи.
Конечно, его можно купить в магазине, но, столкнувшись с этим вопросом, пришел к выводу, заведомо не очень хорошее устройство по приемлемой цене брать не хочется. Встречаются такие, у которых ток заряда регулируется мощным переключателем, который добавляет или уменьшает количество витков во вторичной обмотке трансформатора, тем самым увеличивая или уменьшая зарядный ток, при этом прибор контроля тока в принципе отсутствует. Это наверно самый дешевый вариант зарядника заводского исполнения, ну а толковый девайс стоит не так уж и дешево, цена прямо-таки кусается, поэтому решил найти схему в интернете, и собрать ее самому. Критерии выбора были такие:
Простая схема, без лишних наворотов;
— доступность радиодеталей;
— плавная регулировка зарядного тока от 1 до 10 ампер;
— желательно чтобы это была схема зарядно-тренировочного устройства;
— не сложная наладка;
— стабильность работы (по отзывам тех, кто уже делал данную схему).
Поискав в интернете, наткнулся на промышленную схему зарядного устройства с регулирующими тиристорами.
Все типично: трансформатор, мост (VD8, VD9, VD13, VD14), генератор импульсов с регулируемой скважностью (VT1, VT2), тиристоры в качестве ключей (VD11, VD12), узел контроля заряда. Несколько упростив эту конструкцию, получим более простую схему:
На этой схеме нет узла контроля заряда, а остальное – почти то же самое: транс, мост, генератор, один тиристор, измерительные головки и предохранитель. Обратите внимание, что в схеме стоит тиристор КУ202, он немного слабоват, поэтому чтобы не допустить пробоя импульсами большого тока его необходимо установить на радиатор. Трансформатор — ватт на 150, а можно использовать ТС-180 от старого лампового телевизора.
Регулируемое зарядное устройство с током заряда 10А на тиристоре КУ202.
И еще одно устройство, не содержащее дефицитных деталей, с током заряда до 10 ампер. Оно представляет собой простой тиристорный регулятор мощности с фазоимпульсным управлением.
Узел управления тиристором собран на двух транзисторах.
Время, за которое конденсатор С1 будет заряжаться до переключения транзистора, выставляется переменным резистором R7, которым, собственно, и выставляется величина зарядного тока аккумулятора. Диод VD1 служит для защиты управляющей цепи тиристора от обратного напряжения. Тиристор, также как и в предыдущих схемах, ставится на хороший радиатор, или на небольшой с охлаждающим вентилятором. Печатная плата узла управления выглядит следующим образом:
Схема не плохая, но в ней есть некоторые недостатки:
— колебания напряжения питания приводят к колебанию зарядного тока;
— нет защиты от короткого замыкания кроме предохранителя;
— устройство дает помехи в сеть (лечится с помощью LC-фильтра).
Зарядно-восстанавливающее устройство для аккумуляторных батарей.
Это импульсное устройство может заряжать и восстанавливать практически любые типы аккумуляторов. Время заряда зависит от состояния батареи и колеблется в пределах 4 — 6 часов. За счет импульсного зарядного тока происходит десульфатация пластин аккумулятора.
Смотрим схему ниже.
В этой схеме генератор собран на микросхеме, что обеспечивает более стабильную его работу. Вместо NE555 можно использовать российский аналог — таймер 1006ВИ1 . Если кому не нравится КРЕН142 по питанию таймера, так ее можно заменить обычным параметрическим стабилизатором, т.е. резистором и стабилитроном с нужным напряжением стабилизации, а резистор R5 уменьшить до 200 Ом . Транзистор VT1 — на радиатор в обязательном порядке, греется сильно. В схеме применен трансформатор со вторичной обмоткой на 24 вольта. Диодный мост можно собрать из диодов типа Д242 . Для лучшего охлаждения радиатора транзистора VT1 можно применить вентилятор от компьютерного блока питания или охлаждения системного блока.
Восстановление и зарядка аккумулятора.
В результате неправильной эксплуатации автомобильных аккумуляторов пластины их могут сульфатироваться, и он выходит из строя.
Известен способ восстановления таких батарей при заряде их «ассимметричным» током.
При этом соотношение зарядного и разрядного тока выбрано 10:1 (оптимальный режим). Этот режим позволяет не только восстанавливать засульфатированные батареи аккумуляторов, но и проводить профилактическую обработку исправных.
Рис. 1. Электрическая схема зарядного устройства
На рис. 1 приведено простое зарядное устройство, рассчитанное на использование вышеописанного способа. Схема обеспечивает импульсный зарядный ток до 10 А (используется для ускоренного заряда). Для восстановления и тренировки аккумуляторов лучше устанавливать импульсный зарядный ток 5 А. При этом ток разряда будет 0,5 А. Разрядный ток определяется величиной номинала резистора R4.
Схема выполнена так, что заряд аккумулятора производится импульсами тока в течение одной половины периода сетевого напряжения, когда напряжение на выходе схемы превысит напряжение на аккумуляторе. В течение второго полупериода диоды VD1, VD2 закрыты и аккумулятор разряжается через нагрузочное сопротивление R4.
Значение зарядного тока устанавливается регулятором R2 по амперметру.
Учитывая, что при зарядке батареи часть тока протекает и через резистор R4 (10%), то показания амперметра РА1 должны соответствовать 1,8 А (для импульсного зарядного тока 5 А), так как амперметр показывает усредненное значение тока за период времени, а заряд производится в течение половины периода.
В схеме предусмотрена защита аккумулятора от неконтролируемого разряда в случае случайного исчезновения сетевого напряжения. В этом случае реле К1 своими контактами разомкнет цепь подключения аккумулятора. Реле К1 применено типа РПУ-0 с рабочим напряжением обмотки 24 В или на меньшее напряжение, но при этом последовательно с обмоткой включается ограничительный резистор.
Для устройства можно использовать трансформатор мощностью не менее 150 Вт с напряжением во вторичной обмотке 22…25 В.
Измерительный прибор РА1 подойдет со шкалой 0…5 А (0…3 А), например М42100. Транзистор VT1 устанавливаются на радиатор площадью не менее 200 кв. см, в качестве которого удобно использовать металлический корпус конструкции зарядного устройства.
В схеме применяется транзистор с большим коэффициентом усиления (1000…18000), который можно заменить на КТ825 при изменении полярности включения диодов и стабилитрона, так как он другой проводимости (см. рис. 2). Последняя буква в обозначении транзистора может быть любой.
Рис. 2. Электрическая схема зарядного устройства
Для защиты схемы от случайного короткого замыкания на выходе установлен предохранитель FU2.
Резисторы применены такие R1 типа С2-23, R2 — ППБЕ-15, R3 — С5-16MB, R4 — ПЭВ-15, номинал R2 может быть от 3,3 до 15 кОм. Стабилитрон VD3 подойдет любой, с напряжением стабилизации от 7,5 до 12 В.
обратного напряжения.
Какой провод лучше использовать от зарядного устройства до аккумулятора.
Конечно, лучше брать гибкий медный многожильный, ну а сечение нужно выбрать из расчета какой максимальный ток будет проходить по этим проводам, для этого смотрим табличку:
Если вас интересует схемотехника импульсных зарядно-восстановительных устройств с применением таймера 1006ВИ1 в задающем генераторе — прочтите эту статью:
Доброго времени суток господа радиолюбители! В этой статье хочу описать сборку несложного зарядного устройства.
Даже совсем простого, потому что оно не содержит ничего лишнего. Ведь часто усложняя схемы мы снижаем её надёжность. В общем тут будет рассмотрено пару вариантов таких простейших автомобильных зарядных, которые можно спаять любому, кто хоть раз чинил кофемолку или менял выключатель в коридоре)) По своему опыту могу предположить что оно будет полезным каждому, кто имеет хоть какое-то отношение к технике или электронике. Давно меня посетила идея собрать простейшее зарядное устройство для АКБ своего мотоцикла, так как генератор иногда попросту не справляется с зарядкой последнего, особенно тяжело ему приходится зимним утром, когда нужно завести его со стартера. Конечно многие будут говорить что с кик стартера много проще, но тогда АКБ можно вообще выкинуть.Электрическая схема самодельного зарядного
Что нужно для того, чтоб АКБ зарядился? Источник стабильного тока, который бы не превышал некоторое безопастное значение. В простейшем случае им будет обычный сетевой трансформатор.
Он должен выдавать на вторичке такой ток, который нужен для стандартного зарядного режима (1/10 ёмкости аккумулятора). И если в начале зарядного цикла нагрузка начнёт тянуть ток бОльшего значения — произойдёт просадка напряжения на выходной обмотке трансформатора, а значит ток снизится. Есть два варианта выпрямителей:
Последняя схема позволит менять значение зарядного тока, за счёт изменения напряжения на АКБ. Если вы не доверяете трансформатору, то функцию стабилизатора тока можно возложить на обычную автомобильную лампочку 12 вольт.
В общем для себя решил сделать зарядку довольно мощной, как основу взял трансформатор ТС-160 от советского лампового телека, перемотал под свои нужды, на выходе вышло 14 вольт на 10 ампер, что позволяет заряжать АКБ достаточно большой ёмкости, в том числе любые автомобильные.
Корпус для зарядного устройства
Корпус был собран из цинковой жести, так как хотел сделать как можно проще.
Сзади корпуса было выпилено отверстие под вентилятор, для большей надёжности решил добавить активное охлаждение, да и вентилей поднакопилось, пусть не лежат без дела.
Затем начал делать начинку, прикрутил трансформатор, диодный мост тоже взял с запасом — КРВС-3510 , благо они не много стоят:
В передней панели сделал отверстие для вольтметра, также прикрутил гнездо для крокодилов.
Вышло как раз то что я хотел-простенько и надёжно. В основном этот блок используется для зарядки АКБ и питания 12 вольтовых светодиодных лент.
Ну и в крайнем случае для настройки автомобильных преобразователей. А чтобы было меньше помех, после моста поставил пару конденсаторов общей ёмкостью около 5 тыс. мкФ.
Внешне конечно можно было сделать и более аккуратно, но мне здесь главное надёжность, следующим на очереди стоит лабораторный блок питания, в нем то и буду воплощать все свои дизайнерские умения. Всего доброго, с вами был Колонщик !.)
Обсудить статью АВТОМОБИЛЬНОЕ ЗАРЯДНОЕ СВОИМИ РУКАМИ
На фотографии представлено самодельное автоматическое зарядное устройство для зарядки автомобильных аккумуляторов на 12 В током величиной до 8 А, собранного в корпусе от милливольтметра В3-38.
Почему нужно заряжать аккумулятор автомобиля
зарядным устройством
АКБ в автомобиле заряжается с помощью электрического генератора. Для защиты электрооборудования и приборов от повышенного напряжения, которое вырабатывает автомобильным генератором, после него устанавливают реле-регулятор, который ограничивает напряжение в бортовой сети автомобиля до 14,1±0,2 В. Для полной же зарядки аккумулятора требуется напряжение не менее 14,5 В.
Таким образом, полностью зарядить АКБ от генератора невозможно и перед наступлением холодов необходимо подзаряжать аккумулятор от зарядного устройства.
Анализ схем зарядных устройств
Привлекательной выглядит схема изготовления зарядного устройства из блока питания компьютера. Структурные схемы компьютерных блоков питания одинаковые, но электрические разные, и для доработки требуется высокая радиотехническая квалификация.
Интерес у меня вызвала конденсаторная схема зарядного устройства, КПД высокий, тепла не выделяет, обеспечивает стабильный ток заряда вне зависимости от степени заряда аккумулятора и колебаний питающей сети, не боится коротких замыканий выхода.
Но тоже имеет недостаток. Если в процессе заряда пропадет контакт с аккумулятором, то напряжение на конденсаторах возрастает в несколько раз, (конденсаторы и трансформатор образуют резонансный колебательный контур с частотой электросети), и они пробиваются. Надо было устранить только этот единственный недостаток, что мне и удалось сделать.
В результате получилась схема зарядного устройства без выше перечисленных недостатков. Более 16 лет заряжаю ним любые кислотные аккумуляторы на 12 В. Устройство работает безотказно.
Принципиальная схема автомобильного зарядного устройства
При кажущейся сложности, схема самодельного зарядного устройства простая и состоит всего из нескольких законченных функциональных узлов.
Если схема для повторения Вам показалась сложной, то можно собрать более , работающую на таком же принципе, но без функции автоматического отключения при полной зарядке аккумулятора.
Схема ограничителя тока на балластных конденсаторах
В конденсаторном автомобильном зарядном устройстве регулировка величины и стабилизация силы тока заряда аккумулятора обеспечивается за счет включения последовательно с первичной обмоткой силового трансформатора Т1 балластных конденсаторов С4-С9.
Чем больше емкость конденсатора, тем больше будет ток заряда аккумулятора.
Практически это законченный вариант зарядного устройства, можно подключить после диодного моста аккумулятор и зарядить его, но надежность такой схемы низкая. Если нарушится контакт с клеммами аккумулятора, то конденсаторы могут выйти из строя.
Емкость конденсаторов, которая зависит от величины тока и напряжения на вторичной обмотке трансформатора, можно приблизительно определить по формуле, но легче ориентироваться по данным таблицы.
Для регулировки тока, чтобы сократить количество конденсаторов, их можно подключать параллельно группами. У меня переключение осуществляется с помощью двух галетного переключателя, но можно поставить несколько тумблеров.
Схема защиты
от ошибочного подключения полюсов аккумулятора
Схема защиты от переполюсовки зарядного устройства при неправильном подключении аккумулятора к выводам выполнена на реле Р3. Если аккумулятор подключен неправильно, диод VD13 не пропускает ток, реле обесточено, контакты реле К3.
1 разомкнуты и ток не поступает на клеммы аккумулятора. При правильном подключении реле срабатывает, контакты К3.1 замыкаются, и аккумулятор подключается к схеме зарядки. Такую схему защиты от переполюсовки можно использовать с любым зарядным устройством, как транзисторным, так и тиристорным. Ее достаточно включить в разрыв проводов, с помощью которых аккумулятор подключается к зарядному устройству.
Схема измерения тока и напряжения зарядки аккумулятора
Благодаря наличию переключателя S3 на схеме выше, при зарядке аккумулятора есть возможность контролировать не только величину тока зарядки, но и напряжение . При верхнем положении S3, измеряется ток, при нижнем – напряжение. Если зарядное устройство не подключено к электросети, то вольтметр покажет напряжение аккумулятора, а когда идет зарядка аккумулятора, то напряжение зарядки. В качестве головки применен микроамперметр М24 с электромагнитной системой. R17 шунтирует головку в режиме измерения тока, а R18 служит делителем при измерении напряжения.
Схема автоматического отключения ЗУ
при полной зарядке аккумулятора
Для питания операционного усилителя и создания опорного напряжения применена микросхема стабилизатора DA1 типа 142ЕН8Г на 9В. Микросхема это выбрана не случайно. При изменении температуры корпуса микросхемы на 10º, выходное напряжение изменяется не более чем на сотые доли вольта.
Система автоматического отключения зарядки при достижении напряжения 15,6 В выполнена на половинке микросхемы А1.1. Вывод 4 микросхемы подключен к делителю напряжения R7, R8 с которого на него подается опорное напряжение 4,5 В. Вывод 4 микросхемы подключен к другому делителю на резисторах R4-R6, резистор R5 подстроечный для установки порога срабатывания автомата. Величиной резистора R9 задается порог включения зарядного устройства 12,54 В. Благодаря применению диода VD7 и резистора R9, обеспечивается необходимый гистерезис между напряжением включения и отключения заряда аккумулятора.
Работает схема следующим образом.
При подключении к зарядному устройству автомобильного аккумулятора, напряжение на клеммах которого меньше 16,5 В, на выводе 2 микросхемы А1.1 устанавливается напряжение достаточное для открывания транзистора VT1, транзистор открывается и реле P1 срабатывает, подключая контактами К1.1 к электросети через блок конденсаторов первичную обмотку трансформатора и начинается зарядка аккумулятора.
Как только напряжение заряда достигнет 16,5 В, напряжение на выходе А1.1 уменьшится до величины, недостаточной для поддержания транзистора VT1 в открытом состоянии. Реле отключится и контакты К1.1 подключат трансформатор через конденсатор дежурного режима С4, при котором ток заряда будет равен 0,5 А. В таком состоянии схема зарядного устройства будет находиться, пока напряжение на аккумуляторе не уменьшится до 12,54 В. Как только напряжение установится равным 12,54 В, опять включится реле и зарядка пойдет заданным током. Предусмотрена возможность, в случае необходимости, переключателем S2 отключить систему автоматического регулирования.
Таким образом, система автоматического слежения за зарядкой аккумулятора, исключит возможность перезаряда аккумулятора. Аккумулятор можно оставить подключенным к включенному зарядному устройству хоть на целый год. Такой режим актуален для автолюбителей, которые ездят только в летнее время. После окончания сезона автопробега можно подключить аккумулятор к зарядному устройству и выключить только весной. Даже если в электросети пропадет напряжение, при его появлении зарядное устройство продолжит заряжать аккумулятор в штатном режиме
Принцип работы схемы автоматического отключения зарядного устройства в случае превышения напряжения из-за отсутствия нагрузки, собранной на второй половинке операционного усилителя А1.2, такой же. Только порог полного отключения зарядного устройства от питающей сети выбран 19 В. Если напряжение зарядки менее 19 В, на выходе 8 микросхемы А1.2 напряжение достаточное, для удержания транзистора VT2 в открытом состоянии, при котором на реле P2 подано напряжение.
Как только напряжение зарядки превысит 19 В, транзистор закроется, реле отпустит контакты К2.1 и подача напряжения на зарядное устройство полностью прекратится. Как только будет подключен аккумулятор, он запитает схему автоматики, и зарядное устройство сразу вернется в рабочее состояние.
Конструкция автоматического зарядного устройства
Все детали зарядного устройства размещены в корпусе миллиамперметра В3-38, из которого удалено все его содержимое, кроме стрелочного прибора. Монтаж элементов, кроме схемы автоматики, выполнен навесным способом.
Конструкция корпуса миллиамперметра, представляет собой две прямоугольные рамки, соединенные четырьмя уголками. В уголках с равным шагом сделаны отверстия, к которым удобно крепить детали.
Силовой трансформатор ТН61-220 закреплен на четырех винтах М4 на алюминиевой пластине толщиной 2 мм, пластина в свою очередь прикреплена винтами М3 к нижним уголкам корпуса. Силовой трансформатор ТН61-220 закреплен на четырех винтах М4 на алюминиевой пластине толщиной 2 мм, пластина в свою очередь прикреплена винтами М3 к нижним уголкам корпуса.
На этой пластине установлен и С1. На фото вид зарядного устройства снизу.
К верхним уголкам корпуса закреплена тоже пластина из стеклотекстолита толщиной 2 мм, а к ней винтами конденсаторы С4-С9 и реле Р1 и Р2. К этим уголкам также прикручена печатная плата, на которой спаяна схема автоматического управления зарядкой аккумулятора. Реально количество конденсаторов не шесть, как по схеме, а 14, так как для получения конденсатора нужного номинала приходилось соединять их параллельно. Конденсаторы и реле подключены к остальной схеме зарядного устройства через разъем (на фото выше голубой), что облегчило доступ к другим элементам при монтаже.
На внешней стороне задней стенки установлен ребристый алюминиевый радиатор для охлаждения силовых диодов VD2-VD5. Тут также установлен предохранитель Пр1 на 1 А и вилка, (взята от блока питания компьютера) для подачи питающего напряжения.
Силовые диоды зарядного устройства закреплены с помощью двух прижимных планок к радиатору внутри корпуса.
Для этого в задней стенке корпуса сделано прямоугольное отверстие. Такое техническое решение позволило к минимуму свести количество выделяемого тепла внутри корпуса и экономии места. Выводы диодов и подводящие провода распаяны на незакрепленную планку из фольгированного стеклотекстолита.
На фотографии вид самодельного зарядного устройства с правой стороны. Монтаж электрической схемы выполнен цветными проводами, переменного напряжения – коричневым, плюсовые – красным, минусовые – проводами синего цвета. Сечение проводов , идущих от вторичной обмотки трансформатора к клеммам для подключения аккумулятора должно быть не менее 1 мм 2 .
Шунт амперметра представляет собой отрезок высокоомного провода константана длиной около сантиметра, концы которого запаяны в медные полоски. Длина провода шунта подбирается при калибровке амперметра. Провод я взял от шунта сгоревшего стрелочного тестера. Один конец из медных полосок припаян непосредственно к выходной клемме плюса, ко второй полоске припаян толстый проводник, идущий от контактов реле Р3.
На стрелочный прибор от шунта идут желтый и красный провод.
Печатная плата блока автоматики зарядного устройства
Схема автоматического регулирования и защиты от неправильного подключения аккумулятора к зарядному устройству спаяна на печатной плате из фольгированного стеклотекстолита.
На фотографии представлен внешний вид собранной схемы. Рисунок печатной платы схемы автоматического регулирования и защиты простой, отверстия выполнены с шагом 2,5 мм.
На фотографии выше вид печатной платы со стороны установки деталей с нанесенной красным цветом маркировкой деталей. Такой чертеж удобен при сборке печатной платы.
Чертеж печатной платы выше пригодится при ее изготовлении с помощью технологии с применением лазерного принтера.
А этот чертеж печатной платы пригодится при нанесении токоведущих дорожек печатной платы ручным способом.
Шкала стрелочного прибора милливольтметра В3-38 не подходила под требуемые измерения, пришлось начертить на компьютере свой вариант, напечатал на плотной белой бумаге и клеем момент приклеил сверху на штатную шкалу.
Благодаря большему размеру шкалы и калибровки прибора в зоне измерения, точность отсчета напряжения получилась 0,2 В.
Провода для подключения АЗУ к клеммам аккумулятора и сети
На провода для подключения автомобильного аккумулятора к зарядному устройству с одной стороны установлены зажимы типа крокодил, с другой стороны разрезные наконечники. Для подключения плюсового вывода аккумулятора выбран красный провод, для подключения минусового – синий. Сечение проводов для подключения к устройству аккумулятора должно быть не менее 1 мм 2 .
К электрической сети зарядное устройство подключается с помощью универсального шнура с вилкой и розеткой, как применяется для подключения компьютеров, оргтехники и других электроприборов.
О деталях зарядного устройства
Силовой трансформатор Т1 применен типа ТН61-220, вторичные обмотки которого соединены последовательно, как показано на схеме. Так как КПД зарядного устройства не менее 0,8 и ток заряда обычно не превышает 6 А, то подойдет любой трансформатор мощностью 150 ватт.
Вторичная обмотка трансформатора должна обеспечить напряжение 18-20 В при токе нагрузки до 8 А. Если нет готового трансформатора, то можно взять любой подходящий по мощности и перемотать вторичную обмотку. Рассчитать число витков вторичной обмотки трансформатора можно с помощью специального калькулятора .
Конденсаторы С4-С9 типа МБГЧ на напряжение не менее 350 В. Можно использовать конденсаторы любого типа, рассчитанные на работу в цепях переменного тока.
Диоды VD2-VD5 подойдут любого типа, рассчитанные на ток 10 А. VD7, VD11 — любые импульсные кремневые. VD6, VD8, VD10, VD5, VD12 и VD13 любые, выдерживающие ток 1 А. Светодиод VD1 – любой, VD9 я применил типа КИПД29. Отличительная особенность этого светодиода, что он меняет цвет свечения при смене полярности подключения. Для его переключения использованы контакты К1.2 реле Р1. Когда идет зарядка основным током светодиод светит желтым светом, а при переключении в режим подзарядки аккумулятора – зеленым. Вместо бинарного светодиода можно установить любых два одноцветных, подключив их по ниже приведенной схеме.
В качестве операционного усилителя выбран КР1005УД1, аналог зарубежного AN6551. Такие усилители применяли в блоке звука и видео в видеомагнитофоне ВМ-12. Усилитель хорош тем, что не требует двухполярного питания, цепей коррекции и сохраняет работоспособность при питающем напряжении от 5 до 12 В. Заменить его можно практически любым аналогичным. Хорошо подойдут для замены микросхемы, например, LM358, LM258, LM158, но нумерация выводов у них другая, и потребуется внести изменения в рисунок печатной платы.
Реле Р1 и Р2 любые на напряжение 9-12 В и контактами, рассчитанными на коммутируемый ток 1 А. Р3 на напряжение 9-12 В и ток коммутации 10 А, например РП-21-003. Если в реле несколько контактных групп, то их желательно запаять параллельно.
Переключатель S1 любого типа, рассчитанный на работу при напряжении 250 В и имеющий достаточное количество коммутирующих контактов. Если не нужен шаг регулирования тока в 1 А, то можно поставить несколько тумблеров и устанавливать ток заряда, допустим, 5 А и 8 А.
Если заряжать только автомобильные аккумуляторы, то такое решение вполне оправдано. Переключатель S2 служит для отключения системы контроля уровня зарядки. В случае заряда аккумулятора большим током, возможно срабатывание системы раньше, чем аккумулятор зарядится полностью. В таком случае можно систему отключить и продолжить зарядку в ручном режиме.
Электромагнитная головка для измерителя тока и напряжения подойдет любая, с током полного отклонения 100 мкА, например типа М24. Если нет необходимости измерять напряжение, а только ток, то можно установить готовый амперметр, рассчитанный на максимальный постоянный ток измерения 10 А, а напряжение контролировать внешним стрелочным тестером или мультиметром, подключив их к контактам аккумулятора.
Настройка блока автоматической регулировки и защиты АЗУ
При безошибочной сборке платы и исправности всех радиоэлементов, схема заработает сразу. Останется только установить порог напряжения резистором R5, при достижении которого зарядка аккумулятора будет переведена в режим зарядки малым током.
Регулировку можно выполнить непосредственно при зарядке аккумулятора. Но все, же лучше подстраховаться и перед установкой в корпус, схему автоматического регулирования и защиты АЗУ проверить и настроить. Для этого понадобится блок питания постоянного тока, у которого есть возможность регулировать выходное напряжение в пределах от 10 до 20 В, рассчитанного на выходной ток величиной 0,5-1 А. Из измерительных приборов понадобится любой вольтметр, стрелочный тестер или мультиметр рассчитанный на измерение постоянного напряжения, с пределом измерения от 0 до 20 В.
Проверка стабилизатора напряжения
После монтажа всех деталей на печатную плату нужно подать от блока питания питающее напряжение величиной 12-15 В на общий провод (минус) и вывод 17 микросхемы DA1 (плюс). Изменяя напряжение на выходе блока питания от 12 до 20 В, нужно с помощью вольтметра убедиться, что величина напряжения на выходе 2 микросхемы стабилизатора напряжения DA1 равна 9 В. Если напряжение отличается или изменяется, то DA1 неисправна.
Микросхемы серии К142ЕН и аналоги имеют защиту от короткого замыкания по выходу и если закоротить ее выход на общий провод, то микросхема войдет в режим защиты и из строя не выйдет. Если проверка показала, что напряжение на выходе микросхемы равно 0, то это не всегда означает о ее неисправности. Вполне возможно наличие КЗ между дорожками печатной платы или неисправен один из радиоэлементов остальной части схемы. Для проверки микросхемы достаточно отсоединить от платы ее вывод 2 и если на нем появится 9 В, значит, микросхема исправна, и необходимо найти и устранить КЗ.
Проверка системы защиты от перенапряжения
Описание принципа работы схемы решил начать с более простой части схемы, к которой не предъявляются строгие нормы по напряжению срабатывания.
Функцию отключения АЗУ от электросети в случае отсоединения аккумулятора выполняет часть схемы, собранная на операционном дифференциальном усилителе А1.2 (далее ОУ).
Принцип работы операционного дифференциального усилителя
Без знания принципа работы ОУ разобраться в работе схемы сложно, поэтому приведу краткое описание.
ОУ имеет два входа и один выход. Один из входов, который обозначается на схеме знаком «+», называется неинвертирующим, а второй вход, который обозначается знаком «–» или кружком, называется инвертирующим. Слово дифференциальный ОУ означает, что напряжение на выходе усилителя зависит от разности напряжений на его входах. В данной схеме операционный усилитель включен без обратной связи, в режиме компаратора – сравнения входных напряжений.
Таким образом, если напряжение на одном из входов будет неизменным, а на втором изменятся, то в момент перехода через точку равенства напряжений на входах, напряжение на выходе усилителя скачкообразно изменится.
Проверка схемы защиты от перенапряжения
Вернемся к схеме. Неинвертирующий вход усилителя А1.2 (вывод 6) подключен к делителю напряжения, собранного на резисторах R13 и R14. Этот делитель подключен к стабилизированному напряжению 9 В и поэтому напряжение в точке соединения резисторов, никогда не изменяется и составляет 6,75 В.
Второй вход ОУ (вывод 7) подключен ко второму делителю напряжения, собранному на резисторах R11 и R12. Этот делитель напряжения подключен к шине, по которой идет зарядный ток, и напряжение на нем меняется в зависимости от величины тока и степени заряда аккумулятора. Поэтому и величина напряжения на выводе 7 тоже будет, соответственно изменятся. Сопротивления делителя подобраны таким образом, что при изменении напряжения зарядки аккумулятора от 9 до 19 В напряжение на выводе 7 будет меньше, чем на выводе 6 и напряжение на выходе ОУ (вывод 8) будет больше 0,8 В и близко к напряжению питания ОУ. Транзистор будет открыт, на обмотку реле Р2 будет поступать напряжение и оно замкнет контакты К2.1. Напряжение на выходе также закроет диод VD11 и резистор R15 в работе схемы участвовать не будет.
Как только напряжение зарядки превысит 19 В (это может случится только в случае, если от выхода АЗУ будет отключен аккумулятор), напряжение на выводе 7 станет больше, чем на выводе 6. В этом случае на выходе ОУ напряжение скачкообразно уменьшится до нуля.
Транзистор закроется, реле обесточится и контакты К2.1 разомкнутся. Подача питающего напряжения на ОЗУ будет прекращена. В момент, когда напряжение на выходе ОУ станет равно нулю, откроется диод VD11 и, таким образом, параллельно к R14 делителя подключится R15. Напряжение на 6 выводе мгновенно уменьшится, что исключит ложные срабатывания в момент равенства напряжений на входах ОУ из-за пульсаций и помех. Изменяя величину R15 можно менять гистерезис компаратора, то есть напряжение, при котором схема вернется в исходное состояние.
При подключения аккумулятора к ОЗУ напряжения на выводе 6 опять установится равным 6,75 В, а на выводе 7 будет меньше и схема начнет работать в штатном режиме.
Для проверки работы схемы достаточно изменять напряжение на блоке питания от 12 до 20 В и подключив вольтметр вместо реле Р2 наблюдать его показания. При напряжении меньше 19 В, вольтметр должен показывать напряжение, величиной 17-18 В (часть напряжения упадет на транзисторе), а при большем – ноль.
Желательно все же подключить к схеме обмотку реле, тогда будет проверена не только работа схемы, но и его работоспособность, а по щелчкам реле можно будет контролировать работу автоматики без вольтметра.
Если схема не работает, то нужно проверить напряжения на входах 6 и 7, выходе ОУ. При отличии напряжений от указанных выше, нужно проверить номиналы резисторов соответствующих делителей. Если резисторы делителей и диод VD11 исправны, то, следовательно, неисправен ОУ.
Для проверки цепи R15, D11 достаточно отключить одни из выводов этих элементов, схема будет работать, только без гистерезиса, то есть включаться и отключаться при одном и том же подаваемом с блока питания напряжении. Транзистор VT12 легко проверить, отсоединив один из выводов R16 и контролируя напряжение на выходе ОУ. Если на выходе ОУ напряжение изменяется правильно, а реле все время включено, значит, имеет место пробой между коллектором и эмиттером транзистора.
Проверка схемы отключения аккумулятора при полной его зарядке
Принцип работы ОУ А1.
1 ничем не отличается от работы А1.2, за исключением возможности изменять порог отключения напряжения с помощью подстроечного резистора R5.
Для проверки работы А1.1, питающее напряжение, поданное с блока питания плавно увеличивается и уменьшается в пределах 12-18 В. При достижении напряжения 15,6 В должно отключиться реле Р1 и контактами К1.1 переключить АЗУ в режим зарядки малым током через конденсатор С4. При снижении уровня напряжения ниже 12,54 В реле должно включится и переключить АЗУ в режим зарядки током заданной величины.
Напряжение порога включения 12,54 В можно регулировать изменением номинала резистора R9, но в этом нет необходимости.
С помощью переключателя S2 имеется возможность отключать автоматический режим работы, включив реле Р1 напрямую.
Схема зарядного устройства на конденсаторах
без автоматического отключения
Для тех, кто не имеет достаточного опыта по сборке электронных схем или не нуждается в автоматическом отключении ЗУ по окончании зарядки аккумулятора, предлагаю упрощенней вариант схемы устройства для зарядки кислотных автомобильных аккумуляторов.
Отличительная особенность схемы в ее простоте для повторения, надежности, высоком КПД и стабильным током заряда, наличие защиты от неправильного подключения аккумулятора, автоматическое продолжение зарядки в случае пропадания питающего напряжения.
Принцип стабилизации зарядного тока остался неизменным и обеспечивается включением последовательно с сетевым трансформатором блока конденсаторов С1-С6. Для защиты от перенапряжения на входной обмотке и конденсаторах используется одна из пар нормально разомкнутых контактов реле Р1.
Когда аккумулятор не подключен, контакты реле Р1 К1.1 и К1.2 разомкнуты и даже если зарядное устройство подключено к питающей сети ток не поступает на схему. Тоже самое происходит, если подключить ошибочно аккумулятор по полярности. При правильном подключении аккумулятора ток с него поступает через диод VD8 на обмотку реле Р1, реле срабатывает и замыкаются его контакты К1.1 и К1.2. Через замкнутые контакты К1.1 сетевое напряжение поступает на зарядное устройство, а через К1.
2 на аккумулятор поступает зарядный ток.
На первый взгляд кажется, что контакты реле К1.2 не нужны, но если их не будет, то при ошибочном подключении аккумулятора, ток потечет с плюсового вывода аккумулятора через минусовую клемму ЗУ, далее через диодный мост и далее непосредственно на минусовой вывод аккумулятора и диоды моста ЗУ выйдут из строя.
Предложенная простая схема для зарядки аккумуляторов легко адаптируется для зарядки аккумуляторов на напряжение 6 В или 24 В. Достаточно заменить реле Р1 на соответствующее напряжение. Для зарядки 24 вольтовых аккумуляторов необходимо обеспечить выходное напряжение с вторичной обмотки трансформатора Т1 не менее 36 В.
При желании схему простого зарядного устройства можно дополнить прибором индикации зарядного тока и напряжения, включив его как в схеме автоматического зарядного устройства.
Порядок зарядки автомобильного аккумулятора
автоматическим самодельным ЗУ
Перед зарядкой снятый с автомобиля аккумулятор необходимо очистить от грязи и протереть его поверхности, для удаления кислотных остатков, водным раствором соды.
Если кислота на поверхности есть, то водный раствор соды пенится.
Если аккумулятор имеет пробки для заливки кислоты, то все пробки нужно выкрутить, для того, чтобы образующиеся при зарядке в аккумуляторе газы могли свободно выходить. Обязательно нужно проверить уровень электролита, и если он меньше требуемого, долить дистиллированной воды.
Далее нужно переключателем S1 на зарядном устройстве выставить величину тока заряда и подключить аккумулятор соблюдая полярность (плюсовой вывод аккумулятора нужно подсоединить к плюсовому выводу зарядного устройства) к его клеммам. Если переключатель S3 находится в нижнем положении, то стрелка прибора на зарядном устройстве сразу покажет напряжение, которое выдает аккумулятор. Осталось вставить вилку сетевого шнура в розетку и процесс зарядки аккумулятора начнется. Вольтметр уже начнет показывать напряжение зарядки.
Даже при полностью исправном автомобиле рано или поздно может сложиться ситуация, когда потребуется от внешнего источника – долгая стоянка, случайно оставленные включенными габаритные огни и так далее.
Владельцам же старой техники необходимость в регулярной подзарядке аккумулятора известна прекрасно – тому виной и саморазряд «уставшей» батареи, и повышенные токи утечек в электроцепях, в первую очередь – в диодном мосту генератора.
Можно приобрести готовое зарядное устройство: они выпускаются во множестве вариантов и легко доступны. Но кому-то может показаться, что изготовить зарядное устройство для автомобильного аккумулятора своими руками будет интереснее, а кого-то возможность сделать ЗУ буквально из подручного материала и выручит.
Полупроводниковый диод+лампочка
Неизвестно, кому первому пришла в голову идея заряжать аккумулятор подобным образом, но это как раз тот случай, когда зарядить аккумулятор можно буквально подручными средствами . В этой схеме источником тока служит электрическая сеть 220В, диод нужен для преобразования переменного тока в пульсирующий постоянный, а лампочка служит токоограничительным резистором.
Расчет этого зарядного устройства так же прост, как и его схема:
- Ток, протекающий через лампу, определяется исходя из ее мощности как I=P/U , где U – напряжение в сети, P – мощность лампы.
То есть для лампы в 60 Вт ток в цепи составит 0,27 А. - Так как диод срезает каждую вторую полуволну синусоиды, реальный средний ток нагрузки будет с учетом этого равен 0,318*I .
Как видно, даже при использовании мощной лампы ток нагрузки получается небольшим, что позволит использовать любой распространенный диод, например 1N4004 (такие обычно идут в комплекте с сигнализациями, стоят в блоках питания маломощной техники и так далее). Все, что нужно знать для сборки такого устройства – это то, что полоска на корпусе диода обозначает его катод. Этот контакт подсоедините к положительному полюсу батареи.
Не подсоединяйте это устройство к аккумулятору, если он не снят с автомобиля, во избежание повреждения бортовой электроники высоким напряжением!Подобный вариант изготовления представлен на видео
Выпрямитель
Это ЗУ несколько сложнее.
Такая схема используется в самых дешевых фабричных устройствах :
Для изготовления зарядного устройства потребуется сетевой трансформатор с выходным напряжением не менее 12,5 В, но и не более 14. Часто берется советский трансформатор типа ТС-180 из ламповых телевизоров, имеющий две накальные обмотки на напряжение 6,3 В. При их последовательном соединении (назначение клемм указано на корпусе трансформатора) мы получим как раз 12,6 В. Для выпрямления переменного тока со вторичной обмотки применен диодный мост (двухполупериодный выпрямитель). Его можно как собрать из отдельных диодов (например, Д242А из того же телевизора), либо купить готовую сборку (KBPC10005 либо ее аналоги).
Диоды выпрямителя будут ощутимо нагреваться, и для них придется сделать радиатор из подходящей алюминиевой пластины. В этом плане использование диодной сборки гораздо удобнее – пластина крепится винтом к ее центральному отверстию на термопасту.
Ниже приведена схема назначения выводов наиболее распространенной в импульсных блоках питания микросхемы TL494:
Нас интересует цепь, связанная с ножкой 1.
Просматривая соединенные с ней дорожки на плате, найдите резистор, соединяющий эту ножку с выходом +12 В. Именно он задает выходное напряжение 12-вольтовой цепи блока питания.
Схема зарядного устройства для аккумуляторов 3,7В
Добавил: STR2013,Дата: 15 Мар 2021Следующее зарядное устройство для малогабаритных аккумуляторов построено с использованием компаратора, который отключает зарядный ток при достижении заданного напряжения.
Заряд производится стабильным током, не зависящим от степени зарядки аккумулятора и напряжения в сети. Данная схема простая и имеет свои преимущества и недостатки, которые мы обсуждали в предыдущих статьях.
Зарядное устройство обеспечивает стабильный ток заряда и автоматически отключается при достижении заданного напряжения на аккумуляторе. Если на аккумуляторе достигнута необходимая величина напряжения, переключается компаратор, отключающий зарядный ток. При этом светодиод «заряд» гаснет и небольшой ток течет через резистор 750 Ом .
По окончании зарядки через аккумулятор пропускается небольшой ток, компенсирующий ток саморазряда.
Схема используется при эксплуатации достаточно качественных аккумуляторов, у которых внутреннее сопротивление ещё низко, поэтому погрешность установки напряжения полного заряда пока невелика.
Номиналы прецизионных резисторов на схеме достаточно условны — делитель с необходимым коэффициентом деления можно собрать и на других резисторах. Также один из резисторов в делителе можно заменить подстроечным и с помощью цифрового мультиметра установить необходимый порог отключения зарядного тока. Зарядный ток подбирается резистором 39 Ом.
Это устройство имеет фиксированный ток заряда, т.к. при его изменении требуется корректировать пороговое напряжение отключения из-за наличия внутреннего сопротивления аккумулятора, что приводит к большим погрешностям в определении момента окончания зарядки.
При протекании зарядного тока светится светодиод «Заряд».
Автор: Кравцов В.
(сайт:Автоматика в быту)
ПОДЕЛИТЕСЬ СО СВОИМИ ДРУЗЬЯМИ:
П О П У Л Я Р Н О Е:
- Зарядное устройство для автомобильных аккумуляторов
- Простое автоматическое зарядное устройство
- Самодельный сварочный аппарат
Существует много разных схем зарядных устройств для автомобильных аккумуляторов. Любая из них обладает своими достоинствами и недостатками. В статье, ниже рассмотрим несколько схем ЗУ для автомобильных АКБ.
Большинство простейших схем зарядных устройств построено по принципу регулятора напряжения с выходным узлом, собранным на тиристорах или мощных транзисторах.
Эти схемы обладают существенными недостатками… Подробнее…
Кому некогда «заморачиваться» со всеми нюансами зарядки автомобильного аккумулятора, следить за током зарядки, вовремя отключить, чтоб не перезарядить и т.д., можно порекомендовать простую схему зарядки автомобильного АКБ с автоматическим отключением при полной зарядке аккумулятора.
В этой схеме используется один не мощный транзистор для определения напряжения на аккумуляторе.
Подробнее…
Сварочный аппарат из телевизионных трансформаторов своими руками
Давно уже не используются старые ламповые телевизоры. Мощные силовые трансформаторы, используемые в них могут пригодиться для изготовления блоков питания, зарядного, пускового устройств или соединив несколько трансформаторов можно даже собрать небольшой сварочный аппарат!
Подробнее…
Популярность: 909 просм.
Обзор схем зарядных устройств автомобильных аккумуляторов. Обзор схем зарядных устройств автомобильных аккумуляторов Для схемы «Простой терморегулятор»
Это зарядное устройство я сделал для зарядки автомобильных аккумуляторов, выходное напряжение 14.5 вольт, максимальный ток заряда 6 А. Но им можно заряжать и другие аккумуляторы, например литий-ионные, так как выходное напряжение и выходной ток можно регулировать в широких пределах.
Основные компоненты зарядного устройства были куплены на сайте АлиЭкспресс.
Вот эти компоненты:
Еще потребуется электролитический конденсатор 2200 мкФ на 50 В, трансформатор для зарядного устройства ТС-180-2 (как распаивать трансформатор ТС-180-2 посмотрите в ), провода, сетевая вилка, предохранители, радиатор для диодного моста, крокодилы. Трансформатор можно использовать другой, мощностью не менее 150 Вт (для зарядного тока 6 А), вторичная обмотка должна быть рассчитана на ток 10 А и выдавать напряжение 15 – 20 вольт. Диодный мост можно набрать из отдельных диодов, рассчитанных на ток не менее 10А, например Д242А.
Провода в зарядном устройстве должны быть толстые и короткие. Диодный мост нужно закрепить на большой радиатор. Необходимо нарастить радиаторы DC-DC преобразователя, или использовать для охлаждения вентилятор.
Сборка зарядного устройства
Подсоедините шнур с сетевой вилкой и предохранителем к первичной обмотке трансформатора ТС-180-2, установите диодный мост на радиатор, соедините диодный мост и вторичную обмотку трансформатора.
Припаяйте конденсатор к плюсовому и минусовому выводам диодного моста.
Подключите трансформатор к сети 220 вольт и произведите замеры напряжений мультиметром. У меня получились такие результаты:
- Переменное напряжение на выводах вторичной обмотки 14.3 вольта (напряжение в сети 228 вольт).
- Постоянное напряжение после диодного моста и конденсатора 18.4 вольта (без нагрузки).
Руководствуясь схемой, соедините с диодным мостом DC-DC понижающий преобразователь и вольтамперметр.
Настройка выходного напряжения и зарядного тока
На плате DC-DC преобразователя установлены два подстроечных резистора, один позволяет установить максимальное выходное напряжение, другим можно выставить максимальный зарядный ток.
Включите зарядное устройство в сеть (к выходным проводам ничего не подсоединено), индикатор будет показывать напряжение на выходе устройства, и ток равный нулю. Потенциометром напряжения установите на выходе 5 вольт.
Замкните между собой выходные провода, потенциометром тока установите ток короткого замыкания 6 А. Затем устраните короткое замыкание, разъединив выходные провода и потенциометром напряжения, установите на выходе 14.5 вольт.
Данное зарядное устройство не боится короткого замыкания на выходе, но при переполюсовке может выйти из строя. Для защиты от переполюсовки, в разрыв плюсового провода идущего к аккумулятору можно установить мощный диод Шоттки. Такие диоды имеют малое падение напряжения при прямом включении. С такой защитой, если перепутать полярность при подключении аккумулятора, ток протекать не будет. Правда этот диод нужно будет установить на радиатор, так как через него при заряде будет протекать большой ток.
Подходящие диодные сборки применяются в компьютерных блоках питания. В такой сборке находятся два диода Шоттки с общим катодом, их нужно будет запараллелить. Для нашего зарядного устройства подойдут диоды с током не менее 15 А.
Нужно учитывать, что в таких сборках катод соединен с корпусом, поэтому эти диоды нужно устанавливать на радиатор через изолирующую прокладку.
Необходимо еще раз отрегулировать верхний предел напряжения, с учетом падения напряжения на диодах защиты. Для этого, потенциометром напряжения на плате DC-DC преобразователя нужно выставить 14.5 вольт измеряемых мультиметром непосредственно на выходных клеммах зарядного устройства.
Как заряжать аккумулятор
Протрите аккумулятор тряпицей смоченной в растворе соды, затем насухо. Выверните пробки и проконтролируйте уровень электролита, если необходимо, долейте дистиллированную воду. Пробки во время заряда должны быть вывернуты. Внутрь аккумулятора не должны попадать мусор и грязь. Помещение, в котором происходит заряд аккумулятора должно хорошо проветриваться.
Подключите аккумулятор к зарядному устройству и включите устройство в сеть. Во время заряда напряжение будет постепенно расти до 14.5 вольт, ток будет со временем уменьшаться. Аккумулятор можно условно считать заряженным, когда зарядный ток упадет до 0.6 – 0.7 А.
Соблюдение режима эксплуатации аккумуляторных
батарей, и в частности режима зарядки, гарантирует их безотказную
работу в течение всего срока службы.
Зарядку аккумуляторных батарей
производят током, значение которого можно определить по формуле
где I — средний зарядный ток, А., а Q — паспортная электрическая емкость аккумуляторной батареи, А-ч.
Классическая зарядного устройства для автомобильного аккумулятора состоит из понижающего трансформатора, выпрямителя и регулятора тока зарядки. В качестве регуляторов тока применяют проволочные реостаты (см. Рис. 1) и транзисторные стабилизаторы тока.
В обоих случаях на этих элементах выделяется значительная тепловая мощность, что снижает КПД зарядного устройства и увеличивает вероятность выхода его из строя.
Для регулировки зарядного тока можно использовать магазин конденсаторов, включаемых последовательно с первичной (сетевой) обмоткой трансформатора и выполняющих функцию реактивных сопротивлений, гасящих избыточное напряжение сети. Упрощенная такого устройства приведена на рис. 2.
В этой схеме тепловая (активная) мощность выделяется
лишь на диодах VD1-VD4 выпрямительного моста и трансформаторе,
поэтому нагрев устройства незначителен.
Недостатком на Рис. 2 является необходимость обеспечить напряжение на вторичной обмотке трансформатора в полтора раза большее, чем номинальное напряжение нагрузки (~ 18÷20В).
Схема зарядного устройства, обеспечивающее зарядку 12-вольтовых аккумуляторных батарей током до 15 А, причем ток зарядки можно изменять от 1 до 15 А ступенями через 1 А, приведена на Рис. 3.
Предусмотрена возможность автоматического выключения устройства, когда батарея полностью зарядится. Оно не боится кратковременных коротких замыканий в цепи нагрузки и обрывов в ней.
Выключателями Q1 — Q4 можно подключать различные комбинации конденсаторов и тем самым регулировать ток зарядки.
Переменным резистором R4 устанавливают порог срабатывания К2, которое должно срабатывать при напряжении на зажимах аккумулятора, равном напряжению полностью заряженной батареи.
На Рис. 4 представлена еще одного зарядного устройства, в
котором ток зарядки плавно регулируется от нуля до максимального
значения.
Изменение тока в нагрузке достигается регулированием угла открывания тринистора VS1. Узел регулирования выполнен на однопереходном транзисторе VT1. Значение этого тока определяется положением движка переменного резистора R5. Максимальный ток заряда аккумулятора 10А, устанавливается амперметром. устройства обеспечена со стороны сети и нагрузки предохранителями F1 и F2.
Вариант печатной платы зарядного устройства (см. рис. 4), размером 60х75 мм приведен на следующем рисунке:
В схеме на рис. 4 вторичная обмотка трансформатора должна быть рассчитана на ток, втрое больший зарядного тока, и соответственно мощность трансформатора также должна быть втрое больше мощности, потребляемой аккумулятором.
Названное обстоятельство является существенным недостатком зарядных устройств с регулятором тока тринистором (тиристором).
Примечание:
Диоды выпрямительного мостика VD1-VD4 и тиристор VS1 необходимо установить на радиаторы.
Значительно снизить потери мощности в тринисторе, а
следовательно, повысить КПД зарядного устройства можно, регулирующий элемент перенести из цепи
вторичной обмотки трансформатора в цепь первичной обмотки.
такого устройства показана на рис.
5.
В схеме на Рис. 5 регулирующий узел аналогичен примененному в предыдущем варианте устройства. Тринистор VS1 включен в диагональ выпрямительного моста VD1 — VD4. Поскольку ток первичной обмотки трансформатора примерно в 10 раз меньше тока заряда, на диодах VD1-VD4 и тринисторе VS1 выделяется относительно небольшая тепловая мощность и они не требуют установки на радиаторы. Кроме того, применение тринистора в цепи первичной обмотки трансформатора позволило несколько улучшить форму кривой зарядного тока и снизить значение коэффициента формы кривой тока (что также приводит к повышению КПД зарядного устройства). К недостатку этого зарядного устройства следует отнести гальваническую связь с сетью элементов узла регулирования, что необходимо учитывать при разработке конструктивного исполнения (например, использовать переменный резистор с пластмассовой осью).
Вариант печатной платы зарядного устройства на рисенке 5, размером 60х75 мм приведен на рисунке ниже:
Примечание:
Диоды выпрямительного мостика VD5-VD8
необходимо установить на радиаторы.
В зарядном устройстве на рисунке 5 диодный мостик VD1-VD4 типа КЦ402 или КЦ405 с буквами А, Б, В. Стабилитрон VD3 типа КС518, КС522, КС524, или составленный из двух одинаковых стабилитронов с суммарным напряжением стабилизации 16÷24 вольта (КС482, Д808, КС510 и др.). Транзистор VT1 однопереходной, типа КТ117А, Б, В, Г. Диодный мостик VD5-VD8 составлен из диодов, с рабочим током не менее 10 ампер (Д242÷Д247 и др.). Диоды устанавливаются на радиаторы площадью не менее 200 кв.см, а радиаторы будут сильно нагреваться, в корпус зарядного устройства можно установить вентилятор для обдува.
Схема десульфатирующего зарядного устройства предложена Самунджи и Л. Симеоновым. Зарядное устройство выполнено но схеме одпополупериодного выпрямителя на диоде VI с параметрической стабилизацией напряжения (V2) и усилителем тока (V3, V4). Сигнальная лампочка Н1 горит при включенном в сеть трансформаторе. Средний зарядный ток приблизительно 1,8 А регулируется подбором резистора R3.
Разрядный ток задается резистором R1. Напряжение на вторичной обмотке трансформатора равно 21 В (амплитудное важность 28 В). Напряжение на аккумуляторе при номинальном зарядном токе равно 14 В. Поэтому зарядный ток аккумулятора возникает лишь тогда, когда амплитуда выходного напряжения усилителя тока превысит напряжение
аккумулятора. Описание микросхемы 0401 За пора одного периода переменного напряжения формируется один импульс зарядного то-ка в течение времени Тi. Разряд аккумулятора происходит в течение времени Тз= 2Тi. Поэтому амперметр показывает среднее важность зарядного тока, равное примерно одной трети от амплитудного значения суммарного зарядного и разрядного токов. В зарядном ycтройстве можно использовать трансформатор ТС-200 от телевизора. Вторичные обмотки с обеих катушек трансформатора снимают и проводом ПЭВ-2 1,5 мм наматывают новую обмотку, состоящую из 74 витков (по 37 витков на каждой катушке). Транзистор V4 устанавливают на радиатор с эффективной площадью поверхности приблизительно 200 см кв.
Детали: Диоды VI типа Д242А. Д243А, Д245А. Д305, V2 один или два включенных последовательно стабилитрона Д814А, V5 типа Д226: транзисторы V3 типа КТ803А, V4 типа КТ803А или КТ808А.При настройке…
Для схемы «Зарядное устройство для герметичных кислотно-свинцовых аккумуляторов»
Многие из нас для освещения в случае отключения электроэнергии используют импортные фонари и светильники. Источник питания в них — герметичные кислотно-свинцовые аккумуляторные батареи небольшой емкости, для зарядки которых встроенные примитивные зарядные устройства, не обеспечивающие нормального режима. В результате срок службы батареи немаловажно уменьшается. Поэтому надобно применять более совершенные зарядные устройства, исключающие возможную перезарядку батареи.Подавляющее большинство промышленных зарядных устройств ориентировано на эксплуатацию совместно с автомобильными аккумуляторными батареями, поэтому их применение для зарядки батарей малой емкости нецелесообразно. Применение специализированных импортных микросхем экономически невыгодно, поскольку цена(у) такой микросхемы порой в несколько раз превышает цена(у) самого аккумулятора.
Автор
предлагает свой вариант для подобных аккумуляторных батарей. Схемы конвертера радиолюбителя Мощность, выделяемая на этих резисторах, Р = R.Iзар2 = 7,5. 0,16 = 1,2 Вт.Для уменьшения степени нагрева в ЗУ применены два резистора по 15 Ом мощностью 2 Вт, включенных параллельно.Вычислим сопротивление резистора R9:R9=Uобр VT2 . R10/(Iзар. R — Uобр VT2)=0,6 . 200/(0,4 . 7,5 — 0.6) = 50 Ом.Выбираем резистор с ближайшим к рассчитанному сопротивлением 51 Ом.В устройстве применены импортные оксидные конденсаторы Реле JZC-20F с напряжением срабатывания 12 В. Можно применить и другое реле, имеющееся в наличии, однако в этом случае придется подкорректировать печатную плату. …
Для схемы «ЗАРЯДНОЕ УСТРОЙСТВО ДЛЯ СТАРТЕРНЫХ БАТАРЕЙ АККУМУЛЯТОРОВ»
Автомобильная электроникаЗАРЯДНОЕ УСТРОЙСТВО ДЛЯ СТАРТЕРНЫХ БАТАРЕЙ АККУМУЛЯТОРОВПростейшее зарядное устройство для автомобильных и мотоциклетных аккумуляторных батарей, как правило, состоит из понижающего трансформатора и подключенного к его вторичной обмотке двухполупериодного выпрямителя .
Последовательно с батареей включают мощный реостат для установки необходимого тока. Однако такая конструкция получается очень громоздкой и излишне энергоемкой, а другое способы регулирования тока обычно ее существенно усложняют. В промышленных зарядных устройствах для выпрямления зарядного тока и изменения его значения иногда применяют тринисторы КУ202Г. Здесь следует отметить, что прямое напряжение на включенных тринисторах при
большом зарядном токе может добиваться 1,5 В. Симистор тс112 и схемы на нем Из-за этого они сильно нагреваются, а по паспорту температура корпуса тринистора не должна превышать +85°С. В таких устройствах приходится принимать меры по ограничению и температурной стабилизации зарядного тока, что приводит к дальнейшему их усложнению и удорожанию.Описываемое ниже сравнительно простое зарядное устройство имеет широкие пределы регулирования тока — практически от нуля до 10 А — и может быть использовано для зарядки различных стартерных батарей аккумуляторов на напряжение 12 В.
В основу (см. схему) положен симисторный регулятор, опубликованный в , с дополнительно введенными маломощным диодны…
Для схемы «Простой терморегулятор»
Для схемы «Устройство удержания телефонной линии»
ТелефонияУстройство удержания телефонной линии Предлагаемое устройствовыполняет функцию удержания телефонной линии («HOLD»), чтопозволяет во час разговора положить трубку на рычаг и перейти кпараллельному телефонному аппарату. Устройство не перегружает телефонную линию (ТЛ) ине создает в ней помех. Во час срабатывания вызывающий абонент слышитмузыкальную заставку. Схема устройства удержания телефонной линиипоказана на рисунке. Выпрямительный мост на диодах VD1-VD4 обеспечиваетнужную полярность питания устройства независимо от полярности подключенияего к ТЛ. Переключатель SF1 связан с рычагом телефонного аппарата (ТА) изамыкается при поднятии трубки (т.е. блокирует кнопку SB1 при положенной трубке). Если во час разговора нужно перейти к параллельному ТА, надократковременно нажать кнопку SB1.
При этом срабатывает реле K1 (замыкаются контакты K1.1, а контакты K1.2 размыкаются), к ТЛ подключается эквивалентнагрузки (цепь R1R2K1) и отключается ТА, с
которого велся разговор. Как подключить реостат к зарядному устройству Теперьможно положить трубку на рычаг и перейти к параллельному ТА. Падение напряжения на эквиваленте нагрузкисоставляет 17 В. При поднятии трубки на параллельном ТА напряжение в ТЛпадает до 10 В, реле K1 отключается и эквивалент нагрузки отключается отТЛ. Транзистор VT1 должен иметь коэффициент передачине менее 100, при этом амплитуда переменного напряжения звуковой частоты,выдаваемого в ТЛ, достигает 40 мВ. В качестве музыкального синтезатора (DD1)использована микросхема УМС8, в которой «зашиты» две мелодии исигнал будильника. Поэтому вывод 6 («выбор мелодии») соединен свыводом5. В этом случае воспроизводится один раз первая мелодия, а затемвторая бесконечно. В качестве SF1 можно использоватьмикропереключатель МП или геркон, управляемый магнитом (магнит должен быть приклеен к рычагу ТА).
Кнопка SB1 — КМ1.1, светодиод HL1 — любой из серииАЛ307. Диоды…
Для схемы «Ремонт зарядного устройства для MPEG4-плеера»
После двух месяцев эксплуатации вышло из строя «безымянное» зарядное устройство к карманному проигрывателю MPEG4/MP3/WMA. Схемы его, конечно, не было, поэтому пришлось составить ее по монтажной плате. Нумерация активных элементов на ней (рис.1) — условная, остальные соответствуют надписям на печатной плате.Узел преобразователя напряжения реализован на маломощном высоковольтном транзисторе VT1 типа MJE13001, узел стабилизации выходного напряжения произведен на транзисторе VT2 и оптроне VU1. Кроме того, транзистор VT2 защищает VT1 от перегрузки. Транзистор VT3 предназначен для индикации окончания зарядки аккумуляторов.При осмотре изделия оказалось, что транзистор VT1 «ушел на обрыв», a VT2 — пробит. Сгорел также резистор R1. На поиск и устранение неисправностей ушло не более 15 минут. Но при грамотном ремонте любою радиоэлектронного изделия обычно недостаточно одного лишь устранения неисправностей, надобно ещё узнать причины их
возникновения, чтобы подобное не повторилось.
Структурная схема микросхемы 251 1НТ Как оказалось, во час работы более того при отключенной нагрузке и открытом корпусе транзистор VT1, выполненный в корпусе ТО-92, разогревался до температуры приблизительно 90°С. Поскольку, поблизости не было более мощных транзисторов, подходящих на замену MJE13001, я решил приклеить к нему небольшой теплоотвод.Фотография зарядного устройства показана на рис.2. Дюралюминиевый радиатор размерами 37x15x1 мм приклеен к корпусу транзистора теллопроводящим клеем «Радиал». Этим же клеем можно приклеить радиатор и к монтажной плате. С теплоотводом температура корпуса транзистора снизилась до 45…..
Для схемы «Зарядное устройство для малогабаритных элементов»
ЭлектропитаниеЗарядное устройство для малогабаритных элементовВ. БОНДАРЕВ, А. РУКАВИШНИКОВ г. МоскваМалогабаритные элементы СЦ-21, СЦ-31 и другие используются, например, в современных электронных наручных часах. Для их подзарядки и частичного восстановления работоспособности, а значит, продления срока службы, можно применить предлагаемое зарядное устройство (рис.
1). Оно обеспечивает ток зарядки 12 мА, достаточный для «обновления» элемента через 1,5…3 часа после подключения к устройству. рис. 1 На диодной матрице VD1 выполнен выпрямитель, на который подается сетевое напряжение через ограничительный резистор R1 и конденсатор С1. Резистор R2 способствует разрядке конденсатора после отключения устройства от сети. На выходе выпрямителя стоит сглаживающий конденсатор С2 и стабилитрон VD2, ограничивающий выпрямленное напряжение на уровне 6,8 В. Далее следуют источник зарядного тока, выполненный на резисторах R3, R4 и транзисторах VT1-VT3, и сигнализатор
окончания зарядки, состоящий из транзистора VT4 и светодиода HL).Как только напряжение на заряжаемом элементе возрастет до 2,2 В, часть коллекторного тока транзистора VT3 потечет через цепь индикации. Схемы таймер для периодического включения нагрузки Зажжется светодиод HL1 и просигнализирует об окончании цикла зарядки.Вместо транзисторов VT1, VT2 можно использовать два последовательно включенных диода с прямым напряжением 0,6 В и обратным напряжением более 20 В каждый, вместо VT4 — один такой диод, а вместо диодной матрицы — любые диоды на обратное напряжение не менее 20 В и выпрямленный ток более 15 мА. Светодиод может быть любой прочий, с постоянным прямым напряжением приблизительно 1,6 В. Конденсатор С1 — бумажный, на номинальное напряжение не ниже 400 В, оксидиый конденсатор С2-К73-17 (можно К50-6 на напряжение не ниже 15 В).Детали смонт…
Для схемы «ТЕРМОРЕГУЛЯТОР НА ТИРИСТОРЕ»
Бытовая электроникаТЕРМОРЕГУЛЯТОР НА ТИРИСТОРЕТерморегулятор, схема которого изображена на рисунке, предназначен для поддержания постоянной температуры воздуха в помещения, воды в аквариуме и т. п. К нему можно подключать нагреватель мощностью до 500 Вт. Терморегулятор состоит из порогового устройства (на транзисторе Т1 и Т1). электронного реле (на транзисторе ТЗ и тиристоре Д10) и блока питания. Датчиком температуры служит терморезистор R5, включенный в поставленная проблема подачи напряжения на базу транзистора Т1 порогового устройства. Если окружающая среда имеет необходимую температуру, транзистор Т1 порогового закрыт, а Т1 открыт. Транзистор ТЗ и тиристор Д10 электронного реле в этом случае закрыты и напряжение сети не поступает на нагреватель. При понижении температуры среды сопротивление терморезистора увеличивается, в результате чего напряжение на базе транзистора Т1 повышается. Очень мошне зарядне устройство схема Когда оно достигает порога срабатывания устройства, транзистор Т1 откроется, а T2 — закроется. Это приведет к открыванию транзистора T3. Напряжение, возникающее на резисторе R9, приложено между катодом и управляющим электродом тиристора Д10 и будет довольно для открывания его. Напряжение сети через тиристор и диоды Д6-Д9 поступит на нагреватель.Когда температура среды достигнет необходимой величины, терморегулятор отключит напряжение от нагревателя. Переменный резистор R11 служит для установки пределов поддерживаемой температуры. В терморегуляторе применен терморезистор ММТ-4. Трансформатор Тр1 выполнен на сердечнике Ш12Х25. Обмотка I его содержит 8000 витков провода ПЭВ-1 0,1, а обмотка II-170 витков провода ПЭВ-1 0,4.А.СТОЯНОВ г. Загорск…
Для схемы «БЛОКИРАТОР МЕЖГОРОДА»
ТелефонияБЛОКИРАТОР МЕЖГОРОДАДанное устройство предназначено для запрещения междугородной связи с телефонного аппарата, который через него подключен к линии. Устройство собрано на ИМС серии К561 и питается от телефонной линии. Потребляемый ток — 100 150 мкА. При его подключении к линии надобно соблюдать полярность. Устройство работает с АТС, имеющими напряжение на линии 48 60В. Некоторая сложность схемы вызвана тем, что алгоритм работы устройства реализован аппаратно, в отличие от похожих устройств , где алгоритм реализуется программно с использованием однокристальных ЭВМ или микропроцессоров, что не вечно доступно радиолюбителю. Функциональная схема устройства приведена на рис.1. В исходном состоянии ключи SW открыты. ТА подключен через них к линии и может принимать вызывной сигнал и осуществлять набор номера. Если после снятия трубки первая набранная цифра окажется индексом выхода на междугородную связь, в схеме менеджмента срабатывает ждущий мультивибратор, который закрывает ключи и разрывает шлейф, производя таким образом отбой АТС. Т160 схема регулятора тока Индекс выхода на межгород может быть любым. В данной схеме задана цифра «8». Время отключения аппарата от линии можно установить от долей секунды до 1,5 мин. Принципиальная схема устройства приведена на рис.2. На элементах DA1, DA2, VD1…VD3, R2, С1 собран источник питания микросхемы напряжением 3,2 В. Диоды VD1 и VD2 защищают устройство от неправильного подключения к линии. На транзисторах VT1…VT5, резисторах R1, R3, R4 и конденсаторе С2 собран преобразователь уровня напряжения телефонной линии в уровень, необходимый для работы МОП-микросхем. Транзисторы в данном случае включены как микромощные стабилитроны с напряжением стабилизации 7…8 В при токе несколько микроампер . На элементах DD1.1, DD1.2, R5, R3 собран триггер Шмитта, обеспечивающий необходимую кр…
Схема простого зарядного для аккумулятора авто
В старых телевизорах, которые работали еще на лампах а не микрочипах, есть силовые трансформаторы ТС-180-2
В статье приводится как сделать из такого трансформатора простое зарядное устройство для аккумулятора своими руками
Читаем
Схема устройства:
У ТС-180-2 есть две вторичные обмотки, рассчитанные на напряжение 6.4 В и ток 4.7 А, если их соединить последовательно, то получим выходное напряжение 12.8 В. Этого напряжения достаточно, чтобы зарядить аккумулятор. На трансформаторе нужно соединить толстым проводом выводы 9 и 9 штрих, а к выводам 10 и 10 штрих, тоже толстыми проводами припаять диодный мост, состоящий из четырех диодов Д242А или других рассчитанных на ток не менее 10 А.
Диоды нужно установить на большие радиаторы. Конструкцию диодного моста можно собрать на стеклотекстолитовой пластине подходящего размера. Первичные обмотки трансформатора тоже необходимо соединить последовательно, перемычку нужно поставить между выводами 1 и 1 штрих, а к выводам 2 и 2 штрих припаять шнур с вилкой для сети 220 В. Желательно в первичную и вторичную цепи установить предохранители, в первичную – 0.5 А, во вторичную 10 А.
Провода, которые вы используете при изготовлении зарядного устройства, должны быть сечением не менее 2.5 мм2. Площадь радиатора для диода, не менее 32 см2 (для каждого). В нашем случае вторичные обмотки рассчитаны на ток 4.7 А, поэтому нельзя чтобы зарядный ток продолжительное время превышал это значение. Напряжение на клеммах аккумулятора во время заряда не должно превышать 14.5 В, особенно если заряжается необслуживаемая батарея.
В нашем устройстве зарядный ток ограничен за счет небольшого выходного напряжения трансформатора (12.8 В), но величина выходного напряжения зависит от величины входного. Если у вас в сети напряжение больше 220 В, то соответственно и на выходе трансформатора будет больше 12.8 В.
Ограничить зарядный ток можно включив последовательно с аккумулятором в разрыв минусового провода 12 вольтовою лампу мощностью от 21 до 60 Вт. Чем меньше мощность лампы, тем меньше будет зарядный ток. Чтобы контролировать ток и напряжение необходимо подключить к зарядному устройству амперметр с пределом измерения не менее 10 А, и вольтметр с пределом измерения не менее 15 В. Или можно пробрести мультиметр с пределом измерения тока не менее 10 А и периодически контролировать параметры с его помощью.
Внимательно подсоединяйте аккумулятор. Не допускается даже кратковременно перепутать при подключении аккумулятора плюс с минусом. Также нельзя проверять работоспособность устройства кратковременным замыканием выводов («проверка на искру»). Зарядное устройство во время подсоединения, отсоединения аккумулятора должно быть обесточено. При изготовлении и использовании зарядного устройства будьте осторожны, соблюдайте правила пожарной и электро безопасности. Не оставляйте работающее устройство без присмотра.
Смотрите схему еще одного зярядного устройства для
Самодельное зарядное устройство для автомобильного аккумулятора: схемы, инструкции
В статье будет рассказано о том, как своими руками изготовить самодельное зарядное устройство для автомобильного аккумулятора. Схемы вы можете использовать абсолютно любые, но наиболее простым вариантом изготовления является переделка компьютерного БП. Если у вас имеется такой блок, применение ему найти будет довольно просто. Для питания материнских плат используется напряжение величиной 5, 3.3, 12 Вольт. Как вы понимаете, интерес для вас представляет напряжение 12 Вольт. Зарядное устройство позволит производить зарядку аккумуляторов, емкость которых лежит в диапазоне от 55 до 65 Ампер-часов. Другими словами, его хватит для подзарядки аккумуляторов большинства автомобилей.
Общий вид схемы
Чтобы произвести переделку, нужно воспользоваться схемой, представленной в статье. Зарядное устройство для аккумулятора, своими руками из БП персонального компьютера изготовленное, позволяет контролировать на выходе ток зарядки и напряжение. Нужно обратить внимание на то, что имеется защита от КЗ – предохранитель на 10 Ампер. Но его устанавливать необязательно, так как в большинстве БП персональных компьютеров имеется защита, которая отключает устройство в случае КЗ. Поэтому схемы зарядных устройств для аккумуляторов из БП компьютеров способны сами себя защитить от КЗ.
ШИ-контроллер (обозначен DA1), как правило, в БП используется двух типов – KA7500 или TL494. Теперь немного теории. Может ли нормально подзарядить аккумулятор блок питания компьютера? Ответ – может, так как свинцовые АКБ большинства автомобилей имеют емкость 55-65 Ампер-час. А для нормальной зарядки ему необходим ток, равный 10 % от емкости АКБ – не более 6,5 Ампер. Если блок питания имеет мощность свыше 150 Вт, то его цепь «+12 В» способна отдать такой ток.
Начальный этап переделки
Чтобы повторить простое самодельное зарядное устройство для аккумулятора, необходимо слегка усовершенствовать блок питания:
- Избавляетесь от всех ненужных проводов. При помощи паяльника их убираете, чтобы не мешали.
- По схеме, приведенной в статье, находите постоянный резистор R1, который необходимо выпаять и на его место установить подстроечный с сопротивлением 27 кОм. На верхний контакт этого резистора впоследствии нужно подавать постоянное напряжение «+12 В». Без этого не сможет работать устройство.
- 16-й вывод микросхемы отсоединяется от минуса.
- Далее, нужно рассоединить 15-й и 14-й выводы.
Довольно простое получается самодельное зарядное устройство для автомобильного аккумулятора. Схемы можно использовать любые, но проще сделать из компьютерного БП – он легче, проще в эксплуатации, доступнее. Если сравнить с трансформаторными устройствами, то масса приборов существенно отличается (как и габариты).
Регулировки зарядного устройства
Задняя стенка компьютерного блока питания теперь будет передней, изготовить ее желательно из куска материала (текстолит идеально подойдет). На этой стенке необходимо установить регулятор зарядного тока, обозначенный на схеме R10. Токоизмерительный резистор лучше всего использовать как можно мощнее – возьмите два с мощностью 5 Вт и сопротивлением 0,2 Ом. Но все зависит от выбора схемы зарядных устройств для аккумуляторов. В некоторых конструкциях не нужно использовать мощные резисторы.
При соединении их параллельно получается увеличение мощности в два раза, а сопротивление становится равным 0,1 Ом. На передней стенке также располагаются индикаторы – вольтметр и амперметр, которые позволяют контролировать соответствующие параметры зарядного устройства. Для точной настройки зарядчика используется подстроечный резистор, при помощи которого подается напряжение на 1-й вывод ШИ-контроллера.
Требования к устройству
Какие требования имеет самодельное зарядное устройство для автомобильного аккумулятора? Схемы окончательной сборки будут рассмотрены ниже. Чтобы исключить нежелательную связь корпуса блока питания и общего провода схемы зарядки (той части, которая была собрана вами), нужно убрать печатные дорожки. Блок питания имеет корпус из металла, а в целях безопасности нельзя, чтобы цепь зарядки аккумулятора имела с ним гальваническую связь. И самое главное – это исключение паразитной цепи тока зарядки (минуя резистор R11). В процессе эксплуатации нельзя путать клеммы – это выведет из строя зарядчик.
Окончательная сборка
К 1, 14, 15 и 16 выводам нужно припаять многожильные тонкие провода. Изоляция у них должна быть надежной, чтобы под нагрузкой не произошло нагревание, в противном случае самодельное зарядное устройство для автомобиля выйдет из строя. После сборки нужно установить подстроечным резистором напряжение около 14 Вольт (+/-0,2 В). Именно такое напряжение считается нормальным для зарядки аккумуляторных батарей. Причем это значение должно быть в режиме холостого хода (без подключенной нагрузки).
На проводах, которые подключаются к аккумулятору, необходимо установить два зажима-крокодила. Один красного цвета, второй черного. Такие можно купить в любом магазине хозтоваров или автомобильных запчастей. Вот такое получается несложное самодельное зарядное устройство для автомобильного аккумулятора. Схемы соединений: черный крепится к минусу, а красный к плюсу. Процесс зарядки полностью автоматический, вмешательства человека не требуется. Но стоит рассмотреть основные этапы этого процесса.
Процесс зарядки аккумулятора
При начальном цикле вольтметр будет показывать напряжение примерно 12,4-12,5 В. Если аккумулятор имеет емкость 55 А*ч, то нужно вращать регулятор до тех пор, пока амперметр не покажет значение 5,5 Ампер. Это означает, что ток зарядки равен 5,5 А. По мере того, как заряжается аккумулятор, ток уменьшается, а напряжение стремится к максимуму. В итоге в самом конце ток будет равен 0, а напряжение 14 В.
Независимо от того, какая для изготовления использовалась подборка схем и конструкций зарядных устройств, принцип работы во многом схож. Когда аккумулятор заряжен полностью, устройство начинает компенсировать ток саморазряда. Поэтому вы не рискуете тем, что проявится перезарядка батареи. Поэтому зарядное устройство может быть подключено к аккумулятору и сутки, и неделю, и даже месяц.
Советы для повторения
Если у вас нет измерительных приборов, которые не жалко было бы установить в устройство, можно от них отказаться. Но для этого необходимо сделать шкалу для потенциометра – обозначить положение для значений тока зарядки, равных 5,5 А и 6,5 А. Конечно, установленный амперметр намного удобнее – можно визуально наблюдать процесс протекания зарядки аккумуляторной батареи. Но и зарядное устройство для аккумулятора, своими руками изготовленное без использования приборов, может с легкостью эксплуатироваться.
Простые схема зарядного устройства автомобильного аккумулятора
Качественно работающий автомобильный аккумулятор трудно переоценить. Однако, со временем он становится менее емким и способен быстрее разряжаться. На этот процесс оказывают влияние и другие факторы, связанные с условиями эксплуатации. Чтобы не попадать в затруднительную ситуацию, стоит иметь дома или в гараже простое зарядное устройство своими руками.
В большинстве случаев принципиальная схема зарядного устройства самодельной конструкции будет относительно несложной. Собрать такой аппарат удастся из подручных недорогих компонентов. При этом электрический агрегат поможет быстро запустить легковушку. Предпочтительней обзавестись пуско-зарядной аппаратурой, но она требует немного больших мощностей от используемых элементов.
Базовые полезные знания о зарядке батарей
Применять электрическую подпитку для АКБ нужно в тех ситуациях, когда замер на клеммах электроприбора демонстрирует уровень ниже 11,2 В для большинства легковых авто. Хотя двигатель способен запускаться при таком уровне вольтажа, но внутри начинаются нежелательные химические процессы. Происходит сульфатация и разрушение пластин. Емкость заметно снижается.
Важно знать, что во время длительной зимовки или стоянки авто в течение нескольких недель уровень заряда падает, поэтому рекомендуется контролировать данное значение мультиметром, а при необходимости в ход пускать сделанное своими руками ЗУ для автомобильных аккумуляторов либо купленное в автомагазине.
Для подпитки АКБ чаще всего применяются устройства двух типов:
- выдающее на «крокодилах» напряжение постоянного типа;
- системы с импульсным типом работы.
При зарядке от устройства постоянного тока подбирается значение тока заряда арифметически соответствующее 1/10 от установленного производителем значения емкости. Когда имеется в наличии батарея на 60 А*ч, то ампераж отдачи должен быть на уровне 6 А. Стоит учитывать исследования, согласно которым умеренное снижение количества ампер на отдачи способствует уменьшению процессов сульфатации.
Если же пластины частично стали покрываться нежелательным сульфатным налетом, то опытные автомобилисты задействуют операции по десульфатации. Применяемая методика заключается в следующем:
- аккумулятор разряжаем до появления на мультиметре 3—5 В после замера, используя для операции большие токи и малую длительность их воздействия, например, прокручивание стартером;
- на следующей стадии медленно полностью заряжаем блок от одноамперного источника;
- повторяются предыдущие операции на протяжении 7—10 циклов.
Подобный принцип работы задействован в заводских зарядных десульфатирующих устройствах импульсного типа. За один цикл на клеммы АКБ поступает в течение нескольких миллисекунд непродолжительный во времени импульс обратной полярности, сменяющийся прямой полярностью.
Необходимо контролировать состояние устройства и не допускать перезаряда батареи. При достижении значений 12,8—13,2 В на контактах стоит отключать систему от подпитки. В противном случае возникнет явление кипения, повышение концентрации и плотности залитого внутрь электролита и последующее разрушение пластин. Для предотвращения негативных явлений заводская принципиальная электрическая схема зарядного устройства наделена платами электронного контроля и автоматического отключения.
Какой бывает схема автомобильного зарядного устройства
В гаражных условиях можно воспользоваться несколькими типами зарядок для автомобиля. Они могут быть как максимально примитивными, состоящими из нескольких элементов, так и довольно громоздкими многофункциональными стационарными устройствами. Обычно автовладельцы идут по пути упрощения.
Простейшие схемы
Если в наличии нет заводского зарядного, а реанимировать АКБ необходимо без задержки, то подойдет наиболее простой вариант. В нем участвуют ограничительное сопротивление в виде нагрузки и источник питания, способный генерировать 12—25 В.
Собрать самодельное зарядное устройство получится даже «на коленках», если имеется в доме зарядка для ноутбука. Обычно они выдают около 19 В и 2 А. При сборке стоит учитывать полярность:
- наружный контакт – минус;
- внутренний контакт – плюс.
Важно! Обязательно должно быть установлено ограничительное сопротивление, в качестве которого нередко используют лампочку из салона.
Вывинчивать лампу из поворотник или даже «стопов» не стоит, так как они станут перегрузом для схемы. Цепь состоит из таких соединенных между собой элементов: отрицательная клемма блока ноутбука – лампа – отрицательная клемма заряжаемой батареи – положительная клемма заряжаемой батареи – плюс блока ноутбука. Достаточно полутора-двух часов для возвращения АКБ к жизни на столько, что от него можно будет запустить мотор.
При отсутствии ноутбуков или нетбуков рекомендуем отправиться заранее на радиорынок за мощным диодом, рассчитанным на обратное напряжение более 1000 В и ток выше 3 А. Небольшие габариты детали позволяют возить его с собой в бардачке или багажнике, чтобы не попасть в нежелательное положение.
Воспользоваться таким диодом можно в самодельной схеме. Предварительно откидываем и достаем аккумулятор. На следующем этапе монтируем цепочку из элементов: первый контакт бытовой розетки в квартире – отрицательный контакт на диоде – положительный контакт диода – лимитирующая нагрузка – отрицательная клемма аккумулятора – плюс аккумулятора – второй контакт бытовой розетки.
Лимитирующей нагрузкой в подобной сборке обычно служит мощная лампа накаливания. Их предпочтительней выбирать от 100 Вт. Получаемый ток можно определить из школьной формулы:
U * I = W, где
- U – напряжение, В;
- I – сила тока, А;
- W – мощность, кВт.
Исходя из расчетов при нагрузке в 100-ваттной нагрузке и 220-вольтном напряжении выдача мощности ограничивается примерно половиной ампера. За ночь аккумулятор получит около 5 А, что обеспечит заводку движку. Утроить мощность и одновременно ускорить зарядку удастся с помощью добавления в цепь еще пары таких ламп. Не стоит переусердствовать и запускать к такой системе мощных потребителей типа электроплиты, так как можно вывести из строя диод и АКБ.
Важно знать, что собранная прямозарядная схема автомобильного зарядного устройства своими руками рекомендуется к применению в крайнем случае, если иного выхода нет.
Переделка компьютерного блока питания
Прежде чем приступать к экспериментам с электроприборами, нужно объективно оценить собственные силы по реализации задуманного варианта исполнения. После можно приступать к сборкам.
В первую очередь проводится подбор материальной базы. Нередко для такого дела используют старые компьютерные системники. Из них вынимают блок питания. Традиционно они снабжены выводами разного вольтажа. Кроме пятивольтовых контактов, имеются отводы на 12 В. Последние также наделены током в 2 А. Подобных параметров почти хватает для сборки схемы своими руками.
Рекомендуем поднять напряжение до уровня 15 В. Часто это осуществляется эмпирически. Для корректировки понадобится килоомное сопротивление. Такой резистор накидывают параллельно другим имеющимся резисторам в блоке возле восьминожной микросхемы во вторичной цепи БП.
Подобным методом меняют значение коэффициента передачи цепи обратной связи, что оказывает влияние на выходной вольтаж. Способ обеспечивает обычно поднятие до 13,5 В, чего хватает для простых задач с автомобильным аккумулятором.
На выходные контакты накидываются защипы-крокодилы. Дополнительных лимитирующих защит ставить не нужно, так как внутри имеется ограничивающая электроника.
Трансформаторная схема
Из-за своей доступности, надежности и простоты давно востребована у бывалых водителей. В ней используются трансформаторы со вторичной обмоткой, выдающей 12—18 В. Такие элементы встречаются в старых телевизорах, магнитофонах и прочей бытовой технике. Из более современных приборов можно посоветовать отработанные бесперебойники. Они доступны на вторичном рынке за небольшую плату.
В наиболее минималистичном варианте схемы присутствует такой набор:
- диодный выпрямляющий мостик;
- подобранный по параметрам трансформатор;
- рассчитанная соответственно сети защитная нагрузка.
Так как по лимитирующей нагрузке течет большой ток, то от этого она перегревается. Чтобы сбалансировать ампераж, не допуская превышения тока зарядки, в цепь добавляют конденсатор. Его место – первичная цепь трансформатора.
В экстремальных ситуациях при грамотно просчитанном объеме конденсатора можно рискнуть и удалить трансформатор. Однако, подобная схема станет небезопасной в плане поражения электрическим током.
Оптимальными можно назвать цепи, в которых имеется регулировка параметров и лимитирование тока заряда. Представляем на странице один из примеров.
Получить диодный мостик удастся с минимальным усилием из вышедшего из строя автомобильного генератора. Достаточно выпаять его и перекоммутировать при необходимости.
Основы безопасности при сборке и эксплуатации схем
Во время работы по комплектации зарядного устройства для автомобильной АКБ стоит учитывать определенные факторы:
- все должно быть смонтировано и установлено на пожаробезопасной площадке;
- при работе с прямоточными примитивными зарядными устройствами нужно вооружиться средствами защиты от поражения током: резиновыми перчатками и ковриком;
- в процессе зарядки АКБ первый раз самодельными аппаратами необходимо контролировать текущее состояние работающей системы;
- контрольными точками являются сила тока с напряжением на выходе зарядки, допустимая степень нагрева батареи и зарядного устройства, недопущение закипания электролита;
- если оставлять оборудование на ночь, то важно оснастить схему устройством защитного отключения.
Важно! Рядом должен всегда находиться порошковый огнетушитель, чтобы уберечь от возможного распространения огня.
Интересное по теме:
загрузка…
Вконтакте
Одноклассники
Google+
Использование капельного зарядного устройства Автомобильный аккумулятор
Если у вас есть машина, это, скорее всего, ваш спасательный круг до работы и с работы. Аккумулятор постоянно заряжается. Другие автомобили, однако, больше приспособлены к хобби. Они сидят в гараже большую часть года. Сохранять эти батареи заряженными — более сложная задача. Ваше решение для питания находится в комплекте с зарядным устройством. Узнайте, как использовать зарядное устройство для вашего автомобиля, чтобы он всегда был готов к работе, когда вы готовы.
1. Установите характеристики питания
Несмотря на то, что автомобильный аккумулятор является относительно стандартным, когда речь идет о характеристиках мощности, всегда идеально проверять напряжение и силу тока на выходе из зарядного устройства перед выполнением каких-либо подключений.Используйте переключатели и кнопки на зарядном устройстве с постоянным током, чтобы настроить его на точные числа, указанные на автомобильном аккумуляторе.
Установите значения в середину диапазона, указанного для батареи. Любые колебания все еще могут быть в пределах безопасной зоны. Как сообщает Battery University, перезарядка аккумулятора приводит к повреждению и возможному возгоранию из-за химических реакций.
2. Расположите автомобиль
Транспортное средство нельзя переместить, если вы соедините вместе компоненты автомобильного зарядного устройства.Определитесь с постоянным местом для автомобиля. Он может быть расположен в навесе для машины или в гараже.
Имейте в виду, что некоторые пары будут выходить из системы во время процесса струйки. Это совершенно нормально. Однако пары нельзя концентрировать в замкнутом пространстве. Убедитесь, что в зоне транспортного средства есть вентиляция, чтобы избежать воспламенения.
3. Заземлите зарядное устройство
Если вы когда-либо тестировали автомобильный аккумулятор, вы понимаете важность заземления.Эта отрицательная сторона цепи обеспечивает путь для электрического скачка, если он присутствует. По сути, это предохранительный механизм для любого аккумулятора.
Зарядное устройство необходимо заземлить, прежде чем подключать его к аккумулятору. Заземляющий зажим обычно входит в комплект поставки источника питания. Прикрепите его к чистой части рамы автомобиля. В этом случае вам нужно будет исследовать ходовую часть. Соответствующее заземление снизит риск возникновения проблем с электричеством во время протекания струйки.
4.Закрепите разъемы на батарее
Найдите красный и черный зажимы типа «крокодил», свисающие с зарядного устройства. Удерживая красный зажим, прикрепите его к положительной клемме аккумулятора. Убедитесь, что зажим надежно удерживает клемму. Он не должен выглядеть шатким или ненадежным.
Подсоедините черный зажим к отрицательной клемме аккумулятора. Оцените также и его плотное соединение. На этом этапе не прикасайтесь ни к каким частям провода или батареи. Мощность, которая должна пройти через компоненты, обеспечит длительный срок службы батареи без каких-либо коротких замыканий, сообщает Autotrader.
5. Подключите к источнику питания
Вся система должна быть достаточно стабильной, чтобы ее можно было подключить к источнику питания. Убедитесь, что зарядное устройство выключено. Вы пока не хотите начинать процесс включения. Осторожно подключите шнур питания зарядного устройства к ближайшей розетке. Взгляните в последний раз на свою установку. Каждое соединение должно быть плотно закреплено.
Включите зарядное устройство на панели управления. Также должны загореться заданные вами значения напряжения и силы тока.
6. Наблюдайте за настройкой
Наблюдайте за зарядным устройством и аккумулятором.Не должно быть никаких признаков протекания энергии, например искр или тепла. Капельный заряд должен действовать точно так же, как и его описание. Небольшое количество энергии будет постоянно поступать на аккумулятор, пока автомобиль остается на хранении.
В течение первой недели зарядки следите за системой. Если все выглядит нормально и безопасно, можно проверять примерно раз в месяц. Ваш аккумулятор будет полностью заряжен, когда вы снова будете готовы выехать из машины.
Минутку…
Пожалуйста, включите куки и перезагрузите страницу.
Это автоматический процесс. Ваш браузер в ближайшее время перенаправит вас на запрошенный контент.
Подождите до 5 секунд…
Перенаправление…
+ ((! + [] + (!! []) + !! [] + !! [] + !! [] + !! [] + !! [] + !! [] + !! [] + []) + (! + [] + (!! []) — []) + (! + [] — (!! [])) + (! + [] + (!! []) +! ! [] + !! []) + (+ !! []) + (! + [] + (!! []) + !! [] + !! [] + !! [] + !! [] + !! [] + !! [] + !! []) + (! + [] + (!! []) + !! [] + !! [] + !! [] + !! [] + !! [] + !! []) + (! + [] + (!! []) — []) + (! + [] + (!! []) + !! [])) / + ( (+ !! [] + []) + (! + [] + (!! []) + !! [] + !! [] + !! [] + !! [] + !! [] +! ! [] + !! []) + (! + [] + (!! []) + !! []) + (! + [] + (!! []) + !! [] + !! [ ] + !! [] + !! [] + !! [] + !! [] + !! []) + (! + [] — (!! [])) + (! + [] + (! ! []) — []) + (! + [] + (!! []) + !! [] + !! [] + !! []) + (+ !! []) + (! + [ ] + (!! []) + !! [] + !! [] + !! []))
+ ((! + [] + (!! []) + !! [] + !! [ ] + !! [] + !! [] + !! [] + !! [] + []) + (+ !! []) + (! + [] + (!! []) + !! [ ] + !! [] + !! [] + !! [] + !! []) + (! + [] + (!! []) + !! [] + !! [] + !! [] ) + (! + [] — (!! [])) + (! + [] + (!! []) + !! [] + !! []) + (! + [] + (!! [ ]) — []) + (! + [] + (!! []) + !! [] + !! []) + (! + [] + (!! []) + !! [])) » / + ((! + [] + (!! []) + !! [] + []) + (! + [] + (!! []) + !! [] + !! []) + ( + !! []) + (! + [] + (!! []) + !! []) + (! + [] + (!! []) — []) + (! + [] + ( !! []) + !! [] + !! [] + !! []) + (! + [] + (!! []) + !! []) + (! + [] + (!! []) + !! [] + !! [] + !! [] + !! [] + !! []) + (! + [] + (!! []) + !! [] + !! [] + !! [] + !! [] + !! []))
+ ((! + [] + (!! []) + !! [] + !! [] + !! [] + !! [] + !! [] + !! [] + !! [] + []) + (! + [] + (!! []) — []) + (! + [] — (!! [])) + (! + [] + (!! []) + !! [] + !! []) + (+ !! []) + (! + [] + (!! []) + !! [] + !! [] + !! [] + !! [] + !! [] + !! [] + !! []) + (! + [] + (!! []) + !! [] + !! [] + !! [] + !! [] +! ! [] + !! []) + (! + [] + (!! []) — []) + (! + [] + (!! []) + !! [])) / + (( ! + [] + (!! []) — [] + []) + (+ !! []) + (+ !! []) + (! + [] + (!! []) + !! [] + !! [] + !! [] + !! [] + !! [] + !! [] + !! []) + (! + [] + (!! []) — []) + (! + [] + (!! []) + !! [] + !! [] + !! [] + !! [] + !! [] + !! [] + !! []) + (! + [] + (!! []) + !! [] + !! [] + !! []) + (! + [] + (!! []) + !! [] + !! [ ] + !! [] + !! []) + (! + [] + (!! []) + !! [] + !! [] + !! [] + !! [] + !! [] + !! []))
+ ((! + [] + (!! []) + !! [] + !! [] + !! [] + !! [] + !! [] +! ! [] + []) + (! + [] + (!! []) + !! []) + (! + [] + (!! []) + !! [] + !! [] + !! [] + !! [] + !! [] + !! []) + (! + [] — (!! [])) + (! + [] + (!! []) + !! [] + !! []) + (+ !! []) + (! + [] + (!! []) + !! [] + !! [] + !! [] + !! []) + (! + [] + (!! []) + !! [] + !! []) + (+ !! [])) / + ((! + [] + (!! []) +! ! [] + !! [] + !! [] + !! [] + []) + (! + [] + (!! []) — []) + (! + [] + (!! [ ]) + !! []) + (! + [] + (!! []) + !! [] + !! []) + (! + [] + (!! []) + !! [] + !! []) + (! + [] + (!! []) — []) + (! + [] — (!! [])) + (+ !! []) + (! + [ ] + (!! []) + !! []))
+ ((! + [] + (!! []) + !! [] + !! [] + !! [] + !! [ ] + !! [] + !! [] + !! [] + []) + (! + [] + (!! []) — []) + (! + [] — (!! []) ) + (! + [] + (!! []) + !! [] + !! []) + (+ !! []) + (! + [] + (!! []) + !! [] + !! [] + !! [] + !! [] + !! [] + !! [] + !! []) + (! + [] + (!! []) + !! [] + !! [] + !! [] + !! [] + !! [] + !! []) + (! + [] + (!! []) — []) + (! + [] + (!! []) + !! [])) / + ((! + [] + (!! [ ]) — [] + []) + (! + [] + (!! []) + !! [] + !! []) + (! + [] + (!! []) + !! [ ]) + (! + [] — (!! [])) + (! + [] + (!! []) + !! [] + !! [] + !! [] + !! [] + !! [] + !! [] + !! []) + (! + [] + (!! []) + !! [] + !! [] + !! []) + (! + [] + (!! []) — []) + (! + [] + (!! []) + !! [] + !! []) + (! + [] + (!! []) +! ! [] + !! [] + !! [] + !! []))
+ ((! + [] + (!! []) + !! [] + !! [] + !! [ ] + !! [] + !! [] + !! [] + []) + (! + [] + (!! []) + !! []) + (! + [] + (!! [ ]) + !! [] + !! [] + !! [] + !! [] + !! [] + !! []) + (! + [] — (!! [])) + (! + [] + (!! []) + !! [] + !! []) + (+ !! []) + (! + [] + (!! []) + !! [] + !! [] + !! [] + !! []) + (! + [] + (!! []) + !! [] + !! []) + (+ !! [])) / + (( ! + [] + (!! []) + !! [] + !! [] + !! [] + !! [] + !! [] + !! [] + []) + (! + [ ] — (!! [])) + (! + [] + (!! []) + !! [] + !! [] + !! [] + !! [] + !! []) + ( ! + [] + (!! []) + !! [] + !! []) + (+ !! []) + (! + [] — (!! [])) + (! + [] + (!! []) — []) + (! + [] + (!! []) + !! [] + !! [] + !! [] + !! [] + !! [] + !! []) + (! + [] + (!! []) + !! [] + !! [] + !! []))
+ ((! + [] + (!! [] ) + !! [] + !! [] + !! [] + !! [] + !! [] + !! [] + []) + (+ !! []) + (! + [] + (!! []) + !! [] + !! [] + !! [] + !! [] + !! []) + (! + [] + (!! []) + !! [] + !! [] + !! []) + (! + [] — (!! [])) + (! + [] + (!! []) + !! [] + !! []) + (! + [] + (!! []) — []) + (! + [] + (!! []) + !! [] + !! [] + !! []) + (! + [] + (!! []) + !! [])) / + ((+ !! [] + [ ]) + (! + [] + (!! []) — []) + (! + [] + (!! []) + !! [] + !! [] + !! [] + !! [] + !! []) + (! + [] + (!! []) + !! [] + !! [] + !! []) + (! + [] + (!! []) + !! [] + !! [] + !! [] + !! [] + !! [] + !! [] + !! []) + (! + [] + (!! []) + !! [] + !! [] + !! []) + (! + [] + (!! []) + !! [] + !! [] + !! [] + !! [] +! ! [] + !! [] + !! []) + (! + [] + (!! []) + !! [] + !! [] + !! [] + !! [] + !! []) + (! + [] + (!! []) + !! []))
+ ((! + [] + (!! []) + !! [] + !! [] + !! [] + !! [] + !! [] + !! [] + !! [] + []) + (! + [] + (!! []) + !! [] + !! [ ]) + (+ !! []) + (! + [] — (!! [])) + (! + [] + (!! []) + !! [] + !! [] + !! [] + !! [] + !! [] + !! []) + (! + [] + (!! []) + !! []) + (! + [] + (!! []) + !! [] + !! [] + !! [] + !! [] + !! [] + !! [] + !! []) + (! + [] + (!! []) + !! [] + !! [] + !! [] + !! [] + !! [] + !! []) + (+ !! [])) / + ((! + [] + (! ! []) + !! [] + !! [] + !! [] + []) + (! + [] + (!! []) + !! [] + !! [] + !! [ ] + !! [] + !! [] + !! [] + !! []) + (! + [] + (!! []) + !! [] + !! [] + !! [] + !! [] + !! [] + !! []) + (! + [] + (!! []) + !! [] + !! [] + !! [] + !! []) + (! + [] + (!! []) — []) + (+ !! []) + (! + [] + (!! []) — []) + (! + [] + ( !! []) + !! [] + !! []) + (! + [] + (!! []) + !! [] + !! [] + !! [] + !! [] + !! [] + !! []))
+ ((! + [] + (!! []) + !! [] + !! [] + !! [] + !! [] + !! [] + !! [] + !! [] + []) + (! + [] + (!! []) — []) + (! + [] — (!! [])) + (! + [] + (!! []) + !! [] + !! []) + (+ !! []) + (! + [] + (!! []) + !! [] + !! [] + !! [] + !! [] + !! [] + !! [] + !! [ ]) + (! + [] + (!! []) + !! [] + !! [] + !! [] + !! [] + !! [] + !! []) + (! + [] + (!! []) — []) + (! + [] + (!! []) + !! [])) / + ((! + [] + (!! []) +! ! [] + !! [] + !! [] + !! [] + !! [] + []) + (! + [] + (!! []) + !! [] + !! [] + !! [] + !! []) + (! + [] + (!! []) — []) + (! + [] + (!! []) + !! [] + !! [ ] + !! [] + !! [] + !! []) + (! + [] + (!! []) — []) + (! + [] + (!! []) + !! [] + !! [] + !! [] + !! [] + !! [] + !! []) + (! + [] + (!! []) + !! [] + !! [ ]) + (! + [] — (!! [])) + (! + [] + (!! []) + !! []))
+ ((! + [] + (!! [ ]) + !! [] + !! [] + !! [] + !! [] + !! [] + !! [] + []) + (+ !! []) + (! + [] + (!! []) + !! [] + !! [] + !! [] + !! [] + !! []) + (! + [] + (!! []) + !! [ ] + !! [] + !! []) + (! + [] — (!! [])) + (! + [] + (!! []) + !! [] + !! []) + (! + [] + (!! []) — []) + (! + [] + (!! []) + !! [] + !! [] + !! []) + (! + [] + (!! []) + !! [])) / + ((! + [] + (!! []) + !! [] + !! [] + !! [] + []) + (+ !! []) + (+ !! []) + (! + [] + (!! []) + !! [] + !! [] + !! []) + (! + [ ] + (!! []) + !! [] + !! [] + !! []) + (! + [] + (!! []) — []) + (! + [] — (! ! [])) + (! + [] + (!! []) + !! [] + !! [] + !! []) + (! + [] + (!! []) + !! [] + !! []))
+ ((! + [] + (!! []) + !! [] + !! [] + !! [] + !! [] + !! [] + []) + (! + [] + (!! []) + !! [] + !! [] + !! [] + !! [] + !! [] + !! [] + !! []) + (! + [] + (!! []) + !! [] + !! [] + !! [] + !! [] + !! []) + (! + [] — (!! [])) + (! + [] — (!! [])) + (! + [] + (!! []) + !! []) + (! + [] + (!! []) + !! [] + !! []) + (! + [] + (!! []) + !! []) + (! + [] + (!! []) + !! [] + !! [] + !! [] + !! [] + !! [])) / + (( + !! [] + []) + (! + [] + (!! []) + !! [] + !! []) + (! + [] + (!! []) + !! [ ] + !! [] + !! []) + (! + [] + (!! []) + !! [] + !! [] + !! [] + !! []) + (! + [] + (!! []) + !! [] + !! [] + !! [] + !! []) + (! + [] + (!! []) + !! [] +! ! [] + !! [] + !! [] + !! [] + !! [] + !! []) + (! + [] + (!! []) + !! [] + !! [] + !! [] + !! []) + (! + [] + (!! []) + !! [] + !! [] + !! []) + (! + [] — ( !! [])))
+ ((! + [] + (!! []) + !! [] + !! [] + !! [] + !! [] + !! [] +! ! [] + []) + (! + [] + (!! []) + !! [] + !! [] + !! []) + (! + [] + (!! []) + !! [] + !! [] + !! [] + !! [] + !! [] + !! []) + (! + [] + (!! []) + !! [] +! ! [] + !! []) + (! + [] + (!! []) + !! [] + !! [] + !! [] + !! [] + !! [] + !! [] + !! []) + (! + [] + (!! []) + !! [] + !! [] + !! [] + !! [] + !! [] + !! [ ] + !! []) + (! + [] + (!! []) + !! [] + !! [] + !! []) + (! + [] — (!! [])) + (! + [] + (!! []) + !! [])) / + ((+ !! [] + []) + (! + [] + (!! []) + !! [ ]) + (! + [] — (!! [])) + (! + [] — (!! [])) + (! + [] — (!! [])) + (! + [] + (!! []) + !! [] + !! [] + !! [] + !! [] + !! [] + !! []) + (! + [] + (!! [] ) + !! [] + !! [] + !! [] + !! [] + !! [] + !! []) + (! + [] + (!! []) + !! [] + !! [] + !! [] + !! [] + !! [] + !! []) + (! + [] + (!! []) — []))
Как зарядить A Автомобильный аккумулятор 90 001
Рано или поздно большинство водителей сталкивается с неизбежным неудобством разрядки автомобильного аккумулятора.Не нужно быть опытным автомехаником, чтобы знать, что без работающего аккумулятора ваш автомобиль вообще не заведется. В этой ситуации вам придется позвонить в придорожную службу технического обслуживания или найти способ доставить автомобиль в ремонтную мастерскую. Оба эти варианта далеко не идеальны.
В качестве альтернативы вы можете отказаться от этих вариантов и самостоятельно зарядить автомобильный аккумулятор. Если у вас есть соответствующее оборудование, например портативное зарядное устройство, вы можете выполнять эту задачу где угодно, даже если вы оказались на обочине дороги.
Давайте разберемся, как заряжать автомобильный аккумулятор.
Подготовка аккумулятораПеред тем, как начать зарядку аккумулятора, вам нужно сначала подготовить его. Для этого сначала определите, нужно ли вам извлекать аккумулятор из автомобиля для выполнения зарядки. Некоторые автомобильные аккумуляторы необходимо вынуть из держателей, в то время как другие можно заряжать в исходном виде. В большинстве обычных автомобилей вам, скорее всего, не придется снимать аккумулятор для его зарядки.
В уникальной ситуации, когда вам нужно извлечь аккумулятор, чтобы зарядить его, сделайте это перед началом процесса зарядки.
Выключите всю автомобильную электроникуКогда аккумулятор подготовлен к зарядке (при необходимости), убедитесь, что вся электроника в вашем автомобиле выключена, включая любые аксессуары, такие как внутреннее освещение кабины или стереосистема. Если какая-либо электроника остается включенной во время зарядки, в аккумуляторе может возникнуть электрическая дуга. Еще раз убедитесь, что у отключено все питание и электроника!
Удалите отрицательный / заземляющий кабель, затем положительныйУбедившись, что все питание отключено, вы можете начать отсоединять отрицательный или заземляющий кабель от автомобильного аккумулятора.Почти всегда это черный кабель, помеченный знаком «-». Положительный кабель станет красным и отобразится символ «+».
Ваша батарея может также иметь пластиковые колпачки на клеммах, которые необходимо снимать, чтобы вытащить кабели. Если эти колпачки присутствуют, снимите их, если необходимо, чтобы получить доступ к клеммам.
С помощью торцевого ключа ослабьте отрицательный кабель, затем осторожно снимите его с аккумулятора. Убедитесь, что отрицательный кабель расположен далеко от положительного кабеля, чтобы предотвратить передачу заряда между двумя источниками.
Вам нужно будет повторить процесс снятия плюсового кабеля и клеммы. Отодвиньте положительный кабель от отрицательной клеммы по тем же причинам, которые описаны выше.
Очистите клеммы аккумулятораПеред тем, как начать зарядку аккумулятора, рекомендуется очистить клеммы. Вы можете сделать это с помощью щеточки для чистки терминалов, которая похожа на небольшую зубную щетку и используется для удаления агрессивных загрязнений и грязи с контактов. Вы также можете использовать коммерческий раствор для чистки аккумуляторов или приготовить его самостоятельно, смешав пищевую соду и воду.
Очистка клемм нейтрализует кислоту аккумулятора и предотвращает возникновение неисправностей при зарядке аккумулятора и повторном подключении клемм.
При чистке клемм аккумулятора всегда пользуйтесь средствами защиты лица и глаз в целях безопасности.
Подключение зарядного устройства для аккумулятораПосле выполнения шагов, упомянутых выше, вы готовы подключить зарядное устройство.
Перед тем, как приступить к любому из процессов, указанных ниже, обратите внимание, что ваше зарядное устройство может иметь специальные инструкции по работе.Вы должны следовать этим правилам, если они противоречат нашим рекомендациям, приведенным ниже.
Вот как вам нужно подключить зарядное устройство.
- Прежде всего, убедитесь, что зарядное устройство выключено перед началом использования.
- Затем подсоедините положительный кабель зарядного устройства к соответствующей положительной клемме аккумулятора.
- Повторите процесс, после этого подключив отрицательный кабель к отрицательной клемме аккумулятора. Не выполняйте эти шаги в обратном порядке. — сначала необходимо подключить положительный кабель.
- Включите зарядное устройство, когда оба кабеля подключены в правильном порядке. Начните с установки минимальной скорости по умолчанию, особенно если вы впервые используете зарядное устройство.
- Если в вашем зарядном устройстве есть таймер, установите его на соответствующее время зарядки. Этот таймер будет заряжать вашу батарею в течение установленного времени. Если вы не знаете, сколько времени вам нужно для зарядки аккумулятора автомобиля, обратитесь к руководству пользователя или выполните поиск в Интернете.
После того, как зарядное устройство проработает желаемое время и процесс зарядки завершится, вы можете отсоединить соединительные кабели зарядного устройства от автомобильного аккумулятора.В некоторых случаях на зарядном устройстве может быть счетчик или индикатор, показывающий, когда это безопасно.
Для безопасного извлечения зарядного устройства убедитесь, что питание отключено, прежде чем касаться любого из других элементов управления на устройстве. Только после отключения зарядного устройства можно безопасно отсоединять кабели. После выключения сначала отсоедините положительный кабель, а затем отрицательный.
После отсоединения кабелей не забудьте заменить кабели на клеммах автомобильного аккумулятора.Опять же, убедитесь, что вы повторно подключили положительный кабель, прежде чем заменять отрицательный, и обязательно используйте гаечные ключи, чтобы прикрутить любые гайки или болты по мере необходимости. Если вы полностью сняли автомобильное зарядное устройство, вам нужно будет снова вставить его в лоток и заменить прижимной зажим.
После повторного подключения все готово. Вот и все!
РезюмеТеперь, когда мы в общих чертах обрисовали процесс, и вы убедились в этом сами, должно быть относительно ясно, что зарядка автомобильного аккумулятора не является слишком сложной задачей.Если вы уверены, что используете кабели в правильном порядке и используете надлежащее зарядное оборудование, аккумулятор должен заряжаться в кратчайшие сроки.
Произведеноаккумуляторов для электромобилей с пятиминутным временем зарядки | Электрические, гибридные автомобили и автомобили с низким уровнем выбросов
Аккумуляторы, способные полностью заряжаться за пять минут, были впервые произведены на заводе, что стало значительным шагом на пути к тому, чтобы электромобили стали так же быстро заряжаться, как заправка бензиновых или дизельных автомобилей.
Электромобили — жизненно важная часть действий по борьбе с климатическим кризисом, но разрядка во время поездки вызывает беспокойство у водителей. Новые литий-ионные батареи были разработаны израильской компанией StoreDot и производятся Eve Energy в Китае на стандартных производственных линиях.
StoreDot уже продемонстрировал свою «сверхбыструю зарядку» аккумуляторов в телефонах, дронах и скутерах, а 1000 произведенных им аккумуляторов предназначены для демонстрации своей технологии автопроизводителям и другим компаниям.Daimler, BP, Samsung и TDK вложили средства в StoreDot, который на сегодняшний день привлек $ 130 млн и был назван Bloomberg New Energy Finance Pioneer в 2020 году.
Батареи можно полностью зарядить за пять минут, но для этого потребуется гораздо больше — зарядные устройства, чем используемые сегодня. Используя доступную инфраструктуру зарядки, StoreDot стремится обеспечить 100 миль заряда автомобильного аккумулятора за пять минут в 2025 году.
«Преградой номер один для внедрения электромобилей больше не являются затраты, это беспокойство по поводу дальности», — сказал Дорон. Майерсдорф, генеральный директор StoreDot.«Вы либо боитесь застрять на шоссе, либо вам придется два часа сидеть на зарядной станции. Но если опыт водителя подобен заправке [бензиновой машины], все это беспокойство уходит ».
«Пятиминутная зарядка литий-ионного аккумулятора считалась невозможной», — сказал он. «Но мы не выпускаем лабораторный прототип, мы выпускаем инженерные образцы с линии массового производства. Это демонстрирует, что это осуществимо и коммерчески готово.”
В существующих литий-ионных батареях в качестве одного электрода используется графит, в который ионы лития проталкиваются для накопления заряда. Но когда они быстро заряжаются, ионы накапливаются и могут превратиться в металл и замкнуть батарею.
Аккумулятор StoreDot заменяет графит полупроводниковыми наночастицами, в которые ионы могут переходить быстрее и легче. Эти наночастицы в настоящее время основаны на германии, который растворим в воде и с ним легче обращаться в производстве. Но StoreDot планирует использовать кремний, который намного дешевле, и ожидается, что эти прототипы появятся позже в этом году.Майерсдорф сказал, что стоимость будет такой же, как у существующих литий-ионных аккумуляторов.
«Узким местом сверхбыстрой зарядки больше не является аккумулятор», — сказал он. По его словам, теперь необходимо модернизировать зарядные станции и питающие их сети, поэтому они работают с ВР. «У BP 18 200 АЗС, и они понимают, что через 10 лет все эти станции устареют, если они не перепрофилируют их для зарядки — батареи — это новое масло».
Десятки компаний по всему миру разрабатывают аккумуляторы с быстрой зарядкой, при этом Tesla, Enevate и Sila Nanotechnologies работают с кремниевыми электродами.Другие ищут другие соединения, такие как Echion, в котором используются микрочастицы оксида ниобия.
Босс Tesla Илон Маск написал в Твиттере в понедельник: «Производство аккумуляторных элементов является фундаментальным ограничителем скорости, замедляющим устойчивую энергетику будущего. Очень важная проблема ».
«Я думаю, что такие быстрозаряжаемые батареи появятся на массовом рынке через три года», — сказал профессор Чао-Ян Ван из Центра технологий аккумуляторов и накопления энергии при Университете штата Пенсильвания в США.«Они не будут дороже; Фактически, они позволяют автопроизводителям уменьшить размер бортовой аккумуляторной батареи, при этом избавившись от беспокойства по поводу дальности полета, тем самым значительно снизив стоимость аккумуляторной батареи автомобиля ».
Исследования группы Вана разрабатываются основанной им компанией EC Power. Он осторожно увеличивает температуру батареи до 60 ° C, что позволяет ионам лития двигаться быстрее, но позволяет избежать повреждения батареи, обычно вызываемого теплом. Он сказал, что это позволяет полностью зарядить аккумулятор за 10 минут.
Ван сказал, что новое исследование, опубликованное в понедельник в журнале Nature Energy, показало, что эта батарея может быть как доступной, так и устранять опасения по поводу дальности действия. «Наконец-то мы достигли паритета с бензиновыми автомобилями по стоимости и удобству. У нас есть технология для электромобилей стоимостью 25 000 долларов, которые гоняются как роскошные спортивные автомобили, имеют возможность 10-минутной перезарядки и являются более безопасными, чем любые из имеющихся в настоящее время на рынке ».
Ван отметил, что быстрая зарядка также должна повторяться не менее 500 раз без ухудшения качества батареи, чтобы продлить срок ее службы, и что аккумуляторная батарея EC может повторить это 2500 раз.Майерсдорф сказал, что аккумулятор StoreDot можно заряжать 1000 циклов, сохраняя при этом 80% первоначальной емкости.
Анна Томашевска из Имперского колледжа Лондона, Великобритания, которая провела анализ аккумуляторов с быстрой зарядкой в 2019 году, была более осторожна в отношении скорости их развертывания. «Я думаю, что технологии [такие как StoreDot’s] могут начать выходить на рынок в ближайшие пять лет или около того. Однако, поскольку их производство будет сложнее и дороже, мы, скорее всего, поначалу увидим их только на нишевых рынках, ориентированных на высокие эксплуатационные характеристики и не столь чувствительных к цене, как электромобили », — сказала она.
В эту статью были внесены поправки 4 февраля 2021 года. Echion использует микрочастицы оксида ниобия, а не наночастицы оксида ниобия, как говорилось в более ранней версии.
Автомобильные зарядные устройства CTEK Consumer
Автомобильное зарядное устройство
Как найти подходящее зарядное устройство для автомобильного аккумулятора
Автомобильное зарядное устройство не должно занимать место в гараже или использоваться только тогда, когда автомобиль не заводится. За аккумулятором следует ухаживать, как и за любой другой частью вашего автомобиля, и использование подходящего зарядного устройства может помочь вам в этом.
Все аккумуляторы необходимо время от времени заряжать, а широкий ассортимент зарядных устройств CTEK подходит для кондиционирования, зарядки и обслуживания всех типов свинцово-кислотных аккумуляторов. Автомобильное зарядное устройство на 12 В наверняка удовлетворит ваши потребности, и вы можете выбрать из нескольких вариантов.
Умное автомобильное зарядное устройство не только заряжает, но и выполняет другие функции, такие как восстановление, чтобы продлить срок службы аккумулятора и поддерживать его в оптимальном состоянии. Интеллектуальное зарядное устройство CTEK подарит вашему аккумулятору новую жизнь, например, если сера накапливается на пластинах внутри аккумулятора, или если он страдает от разряда из-за нечастого или короткого использования в пути,
- MXS 3.8 — Одна из моделей CTEK начального уровня, она обеспечивает всестороннюю зарядку через 7-ступенчатый цикл зарядки, который включает в себя функцию десульфатации и поддерживающую зарядку.
- MXS 5.0 — Современное 8-ступенчатое зарядное устройство со специальной функцией восстановления. Он также включает диагностику аккумулятора, чтобы вы знали состояние заряда аккумулятора и его способность удерживать заряд должным образом. Как и все зарядные устройства CTEK, у него есть оптимизированный режим зарядки, когда в холодную погоду требуется больше энергии.
- MXS 7.0 — отличное универсальное зарядное устройство с чуть большей мощностью, включая аккумулятор емкостью от 14-150 Ач до 225 Ач для обслуживания. Это 8-ступенчатое зарядное устройство с режимом питания, поэтому аккумулятор можно отключить, не теряя и не повреждая важные электронные конфигурации автомобиля.
Это всего лишь три интеллектуальных зарядных устройства CTEK.
Щелкните здесь, чтобы получить дополнительные сведения и просмотреть полный диапазон 12 В.
Для наших зарядных устройств не требуются специальные знания, и их можно безопасно оставлять подключенными на длительное время — даже на месяцы — так как они сохраняют вашу батарею в хорошем состоянии.
А поскольку они полностью автоматические, защищены от обратной полярности и искробезопасны, мы можем гарантировать вам спокойствие, какое бы автомобильное зарядное устройство CTEK вы ни выбрали.
Зарядные устройства для автомобильных аккумуляторов | STANLEY Tools
:
- Автомобильные инструменты
- Мощность
- Зарядные устройства для аккумуляторов
Наши зарядные устройства идеально подходят для автомобильных нужд и имеют возможность выбора для запуска двигателя и проверки генератора.Используйте их для зарядки аккумуляторов жилых автофургонов, мотоциклов, газонокосилок, квадроциклов, лодок, водных мотоциклов, классических автомобилей, гольф-мобилей и многого другого.
Автомобильные зарядные устройства
Сортировать Новейшие Самый старый По названию от А до Я По имени Z-A
{{Наименование товара}}
{{ModelName}}
{{/каждый}} {{/если}}{{{Teaser}}}
Читать далее {{/каждый}}8 лучших зарядных устройств для автомобильного аккумулятора в отличной форме
ВЫБОР РЕДАКТОРА
Schumacher SC-1000A Зарядное устройство SpeedCharge
- Размеры: 10.5 «X 4» X 8 «
- Выход: 6 В и 12 В при 10 А / 6 А / 2 А
- Общий вес 2,68 фунта
- Совместим с AGM, гелевыми элементами и батареями глубокого разряда
- Шнур питания 6 футов
PREMIUM PICK
Зарядное устройство Optima Digital 1200 Performance и устройство для обслуживания аккумуляторов
- Размеры: 7,5 дюймов X 6,5 дюймов X 10 дюймов
- Выход: 12 В при 12 А
- Общий вес 7,75 фунтов
- Совместим с AGM, залитый, и высокопроизводительные батареи Optima
- 5 ‘выходной шнур
BUDGET PICK
NOCO GENIUS1 Полностью автоматическое интеллектуальное зарядное устройство на 1 ампер
- Размеры: 3.5 «X 1,3» X 2,3 «
- Выход: 6 В и 12 В при 1 А
- Общий вес 0,77 фунта
- Совместим со свинцово-кислотными, AGM, гелевыми, литий-ионными, заливными и необслуживаемыми батареями
- 8,8 ‘выходной шнур
За последние восемнадцать месяцев продолжающаяся пандемия коронавируса нанесла огромный урон человечеству. Целые экономики были разрушены, когда страны были заблокированы на несколько недель, чтобы обуздать распространение смертельного вируса. Среди всего этого ваша машина, вероятно, провела большую часть последних полутора лет, просто стоя в темном углу вашего гаража.
Будь то Toyota Prius 10-летней давности или многомиллионный гиперкар, все автомобили предназначены для управления автомобилем. А когда автомобили неподвижны и не обслуживаются слишком долго, у них начинают появляться проблемы, которые со временем могут только усугубляться. Первая серьезная проблема, которая возникает после длительного хранения автомобиля, — это разряженный аккумулятор. По этой причине, если вы знаете, что собираетесь хранить свой автомобиль вдали от дома в течение длительного времени, очень важно подключить его к зарядному устройству, чтобы он всегда был готов к запуску.
Тем не менее, поскольку большинство зарядных устройств с капельным питанием выглядят почти одинаково, найти подходящее для вас может быть довольно сложно, особенно если вы действительно не знаете, что ищете. Чтобы помочь вам выбрать лучшее возможное зарядное устройство и убедиться, что вы получите максимальную отдачу от вложенных средств, мы составили список из восьми лучших моделей, которые мы смогли найти.
И, конечно же, как обычно, мы постарались подобрать что-нибудь на любой бюджет. Так что, независимо от того, требуется ли вам базовое зарядное устройство для постоянного заряда аккумулятора, чтобы поддерживать заряд аккумулятора автомобиля во время летних каникул, или более профессиональную модель для обслуживания нескольких автомобилей каждую неделю, у нас есть все необходимое!
Капельные зарядные устройства Отзывы 1.Зарядное устройство и ремонтник Battery Tender Junior 12 ВНачнем с зарядного устройства и обслуживающего устройства Battery Tender Junior 0210123; это интеллектуальное зарядное устройство, оснащенное интеллектуальной технологией, предотвращающей повреждение аккумулятора из-за перезарядки. Бортовой компьютер полностью зарядит вашу батарею перед переключением в «плавающий режим», где он обеспечивает поддержание оптимального уровня. Благодаря этой функции вы можете использовать Battery Tender Junior в течение длительного времени, не беспокоясь о перезарядке.
Battery Tender Junior совместим со всеми свинцово-кислотными, залитыми или герметичными аккумуляторами на 12 В и использует 4-ступенчатую технологию зарядки для обеспечения максимально возможного уровня мощности в любое время. Кроме того, вы можете использовать двухцветный светодиодный индикатор для отслеживания состояния зарядки аккумулятора в режиме реального времени. Вы также получаете несколько функций безопасности для защиты оператора и электрической системы вашего автомобиля, включая защиту от обратной полярности и искробезопасные соединения.
Доступная цена и 5-летняя гарантия с пожизненной поддержкой клиентов делают Battery Tender Junior невероятно привлекательной упаковкой.Однако из-за отсутствия расширенных функций режима, таких как быстрая зарядка и более высокая скорость зарядки, он подходит только для легкого использования. Короче говоря, время от времени заряжать машину — это идеальный вариант, но для профессионалов ниже представлены лучшие варианты.
Выделенные особенности- Размеры: 3,3 «X 1,3» X 2,4 «
- Выход: 12 В при 0,75 А
- Общий вес 1,8 фунта
- Совместим со свинцово-кислотными, AGM и гелевыми батареями
- 12-футовый выходной шнур
- 4-этапный комплексный процесс зарядки
- Защита от перезарядки
- Защита от обратной полярности и искробезопасные соединения
- Кабели для быстрого подключения / отключения
- Доступные
- 5 лет гарантии производителя с пожизненной поддержкой клиентов
- Ограниченная совместимость
- Низкая скорость зарядки
Интеллектуальное зарядное устройство Noco Genius1 — это устройство «все в одном» для зарядного устройства, средства обслуживания и десульфатора, идеальный вариант для людей с ограниченным бюджетом. По сравнению с предыдущей моделью Genius1 на 35% меньше, но на 35% мощнее, поэтому его можно даже хранить в багажнике или перчаточном ящике.
Вы можете использовать это интеллектуальное зарядное устройство для свинцово-кислотных, заливных, AGM, литий-ионных и необслуживаемых аккумуляторов на 6 В и 12 В.Все, что вам нужно сделать, это выбрать подходящую настройку режима с помощью центральной кнопки, и постоянное зарядное устройство будет заряжать вашу батарею со сравнительно высокой скоростью зарядки в 1 ампер.
Стоит упомянуть, что Noco Genius1 также оснащен встроенным термодатчиком для определения температуры окружающей среды вашего аккумулятора. Затем микропроцессор внесет изменения в зарядку, чтобы предотвратить избыточную или недостаточную зарядку на основе входных сигналов от датчика и внешних климатических условий.
Также идеально подходит для новичков и всех, кто не разбирается в механике.Хотя зарядка автомобиля довольно проста, если вы действительно хотите быть уверенным, что ничего не испортите, возьмите эту. Он оснащен функциями безопасности, включая защиту от короткого замыкания, обрыва, перегрева, перезарядки, искр и обратной полярности, поэтому даже ребенок может использовать его (конечно, не буквально, но вы понимаете, о чем я).
Есть веская причина, по которой Noco’s Genius1 является одним из лучших и самых продаваемых бюджетных зарядных устройств. Он не только преодолевает ограничения, обнаруженные в предыдущей модели, но также добавляет несколько функций, таких как функция десульфатора, принудительный режим для зарядки разряженных батарей ниже 1 В и множество функций безопасности.
Выделенные особенности- Размеры: 3,5 дюйма X 1,3 дюйма X 2,3 дюйма
- Выход: 6 В и 12 В при 1 А
- Общий вес 0,77 фунта
- Совместим со свинцово-кислотными, AGM, гелевыми, литий-ионными, затопленными и не требующими обслуживания батареи
- 8,8 ‘выходной шнур
- Совместимость практически со всеми типами батарей
- Высокое соотношение цены и качества
- Поставляется с несколькими функциями безопасности
- Принудительный режим может заряжать разряженные батареи
- Встроенный термодатчик для дополнительной защиты
- Ограниченная гарантия на 3 года
- Нет — когда работает, то работает
Energizer ENC4A — это мощное непрерывное зарядное устройство, способное заряжать автомобильный аккумулятор с еще более высокой скоростью зарядки 4 А. Однако для защиты элементов аккумулятора в этом зарядном устройстве с постоянным током используется настройка 4 А только в случае быстрой зарядки. Также имеется настройка 2 ампер, когда необходимо поддерживать оптимальный уровень заряда батареи в случае длительного хранения.
Наиболее интересной особенностью является то, что бортовой компьютер автоматически определяет наиболее подходящую скорость зарядки на основе предварительно запрограммированного 9-шагового руководства, разработанного для повышения производительности аккумулятора и увеличения срока его службы.Вы также можете использовать большой ЖК-экран для мониторинга состояния батареи, напряжения и других важных параметров в режиме реального времени.
ENC4A безупречно работает со всеми батареями на 6 и 12 В. Просто убедитесь, что вы находитесь в правильном режиме, пока устройство подключено. А для тех, кто живет в холодном климате, есть уникальный зимний режим для использования в морозных условиях.
Energizer ENC4A идеально подходит для тех, кто ищет более высокую скорость зарядки при ограниченном бюджете. Он поставляется со всеми стандартными функциями безопасности, а также некоторыми другими, плюс вы также получаете 5-летнюю гарантию, впечатляющий опыт и безупречный послужной список Energizer, а также специализированное обслуживание клиентов.
Что касается аккумуляторов, вы просто не ошибетесь с Energizer.
Выделенные особенности- Размеры: 6,1 «X 1,8» X 3,1 «
- Выход: 6 В и 12 В при 4 А / 2 А
- Общий вес 1,2 фунта
- Совместим со всеми батареями 6 В и 12 В
- Шнур питания 6,91 дюйма
- Специальные режимы для зимней зарядки
- Быстрая зарядка и поддержание функциональности
- 9-ступенчатая зарядка для увеличения срока службы
- Поставляется с множеством функций безопасности
- Большой ЖК-дисплей с подсветкой для непрерывного мониторинга
- Автоматический выбор режима
- 5 лет гарантия производителя
- Шнуры для зарядки могут быть длиннее
Хотя Energizer, вероятно, является самым известным производителем аккумуляторных батарей, лишь немногие из них могут сравниться с Schumacher Electric, когда речь идет о высококачественном автомобильном электрическом оборудовании. Это 74-летний бренд, известный своими постоянными разработками превосходных продуктов в этой области, и зарядное устройство SC1359 является прекрасным примером. Это полностью автоматический блок, способный обеспечить скорость зарядки 15 А в режиме быстрой зарядки (эквивалентно обычным зарядным устройствам).Но когда батарея полностью заряжена, микропроцессор будет поддерживать оптимальный уровень заряда батареи, снижая скорость зарядки до 3 ампер.
После подключения бортовой компьютер автоматически определит тип подключаемой батареи и приступит к работе. Тем не менее, вы также можете вручную управлять настройками с помощью встроенных кнопок, и он оснащен 7-сегментным светодиодным дисплеем и световыми индикаторами для мониторинга всех критических параметров, пока он делает свое дело.
Schumacher SC1359 можно использовать для зарядки и обслуживания стандартных 6В и 12В аккумуляторов, AGM, гелевых аккумуляторов и аккумуляторов глубокого разряда.Есть также несколько функций безопасности, таких как защита от перенапряжения и обратной полярности. Конечно, поскольку эта модель больше ориентирована на профессионалов, вы можете подумать, что вам вообще не нужна защита от обратной полярности, не так ли? Однако независимо от того, сколько лет в этой сфере у вас за плечами, все мы совершаем ошибки.
Я тоже слесарь и заряжаю аккумуляторы много лет. Но на самом деле это только увеличивает риск неправильного подключения зарядного устройства. Действительно, при зарядке батарей изо дня в день мы все склонны в какой-то момент использовать автопилот, делая это, особо не задумываясь об этом, и взрывая главный предохранитель только потому, что клиент заменил свою батарею и вместо этого использовал батарею с перевернутыми штырями. правильного.Короче говоря, с этим не будет!
Зарядное устройствоSchumacher может стоить больше, чем другие модели из этого списка, но как только вы его воспользуетесь, вы быстро поймете, что получаете больше, чем платите. Если вы серьезно относитесь к своим инструментам и вам нужно зарядное устройство, предлагающее больше, чем большинство других, это не проблема.
Выделенные особенности- Размеры: 4 «X 11» X 8 «
- Выход: 6 В и 12 В при 15 А / 3 А
- 3.Общий вес 29 фунтов
- Совместимость со свинцово-кислотными, AGM, гелевыми батареями, батареями глубокого разряда и стандартными батареями
- Шнур питания 6 футов
- Действительно быстрая зарядка
- Светодиодный дисплей с простым кнопочным управлением
- Универсальное капельное зарядное устройство
- Выдвижная ручка для удобной транспортировки и хранения
- Защищает от обратной полярности, короткого замыкания и ударов
- Высококачественная и прочная конструкция
- 2 года гарантии производителя
- Более крупный, чем предыдущие модели
- Стоит немного больше
Battery Minder 128CEC1 — это сверхмощное зарядное устройство, обеспечивающее максимальную скорость зарядки 8 А. Вы также получаете варианты зарядки 2 и 4 ампера для обслуживания батареи и других приложений. Встроенный термодатчик автоматически регулирует критические параметры, такие как напряжение аккумулятора, чтобы сделать процесс зарядки плавным и продлить срок службы аккумулятора.
128CEC1 совместим со всеми герметичными, влажными, необслуживаемыми батареями на 12 В, AGM, гелевыми, глубокого разряда и свинцово-кислотными батареями Odyssey.Он также невероятно удобен в использовании благодаря сенсорным кнопкам, позволяющим выбрать подходящую настройку в зависимости от типа батареи.
Как и большинство качественных зарядных устройств, модель Battery Minder также имеет ряд функций безопасности, таких как защита от обратной полярности, искробезопасные зажимы и зажимы для защиты от короткого замыкания, теплового разгона, автоматический перезапуск после сбоя питания и т. Д.
Однако наиболее впечатляющей особенностью 128CEC1 является то, что вы можете использовать его для обслуживания до 8 батарей в любой момент времени.Все, что вам нужно сделать, это приобрести дополнительные адаптеры и подключить батареи параллельно для беспроблемной зарядки. Конечно, эта функция может быть бесполезна для большинства людей, но если вам нужно заряжать несколько аккумуляторов одновременно, вы не найдете много других зарядных устройств, столь же эффективных, как это.
Выделенные особенности- Размеры: 10,3 дюйма X 8,6 дюйма X 2,5 дюйма
- Выход: 12 В при 8 А / 4 А / 2 А
- Общий вес 3,2 фунта
- Совместим с Odyssey свинцово-кислотный, герметичный, влажный, не требующий обслуживания, AGM , Гелевые батареи и батареи глубокого разряда
- 6 ‘выходной шнур
- Встроенный датчик тепловой защиты
- Функция автоматического десульфатора
- Различные скорости зарядки для различных приложений
- Универсальное капельное зарядное устройство
- Имеет несколько функций безопасности
- Может поддерживать до 8 батарей одновременно
- 5 лет гарантии производителя
SC1000A — еще одно высококачественное зарядное устройство от Schumacher. Он поставляется с быстрой скоростью зарядки 10 ампер, 6 ампер для среднего заряда и 2 ампер, идеально подходящими для зарядки или обслуживания небольших аккумуляторов, таких как те, что используются на квадроциклах, мотоциклах, тракторах и т. Д. Конечно, он работает и с автомобилями, но это Модель очень удобна, если вы знаете, что вам придется заряжать широкий спектр различных аккумуляторов.
Schumacher SC1000A можно использовать для зарядки 6В и 12В AGM, гелевых аккумуляторов и аккумуляторов глубокого разряда. Вы также можете отслеживать и вручную вводить все необходимые данные, такие как тип аккумулятора и скорость зарядки, с помощью кнопок управления.
После полной зарядки аккумулятора SC1000A переключится в режим обслуживания, чтобы предотвратить повреждение элементов из-за чрезмерной зарядки. Кроме того, бортовой компьютер автоматически определит тип аккумулятора и соответственно выберет оптимальную скорость зарядки.Это, наверное, самая удобная модель в этом списке. Просто подключите его, подключите к аккумулятору и пусть он сделает свое дело.
Если вы ищете высококачественное зарядное устройство, которое всегда будет работать должным образом, то, вероятно, нет ничего лучше Schumacher SC1000A. В нем отмечены все флажки, поэтому он удостоен звания «Выбор редактора».
Выделенные особенности- Размеры: 10,5 «X 4» X 8 «
- Выход: 6 В и 12 В при 10 А / 6 А / 2 А
- 2.Общий вес 68 фунтов
- Совместимость с AGM, гелевыми батареями и аккумуляторами глубокого разряда
- Шнур питания 6 футов
- Функции быстрой, средней и медленной зарядки
- Универсальное зарядное устройство для автомобилей, морских судов, мотоциклов и жилых автофургонов
- Умный компьютер предотвращает повреждения, вызванные чрезмерной зарядкой
- Полностью автоматическая работа
- Выдвижная ручка для переноски для удобства транспортировка
- Простое электронное кнопочное управление
Хотите использовать возобновляемые источники энергии для зарядки автомобильного аккумулятора? Хотите убедиться, что ваша машина заводится в конце вашей кемпинговой недели вне сети? Познакомьтесь с солнечным автомобильным зарядным устройством Sunway; это уникальная модель, в которой солнечный свет используется для поддержания заряда автомобильного аккумулятора.
Интересно, что основная солнечная панель собирает энергию и может подавать ее на аккумулятор вашего автомобиля с помощью дополнительной розетки на 12 В, а это значит, что вы можете использовать это постоянное зарядное устройство где угодно, не беспокоясь о том, что кто-то его украдет.Просто бросьте его на приборную панель, подключите к розетке 12 В и заприте двери. Как только вы вернетесь со своего трюка, ваша батарея будет готова к работе!
В солнечной панели используется АБС-пластик и высокоэффективное солнечное стекло, чтобы обеспечить идеальный баланс между долговечностью и мощностью зарядки. Вы можете использовать эту экологичную капельную подзарядку для любых аккумуляторов 12 В, гелевых, SLA, AGM и аккумуляторов глубокого цикла, а это означает, что он также будет работать с батареями для жилых автофургонов и лодок.
Конечно, как и любое другое устройство на солнечной энергии, зарядное устройство Sunway имеет некоторые недостатки, с которыми вам нужно смириться.Главный недостаток в том, что это зарядное устройство полностью зависит от погодных условий. Примечательно, что вы можете столкнуться с серьезным падением эффективности в пасмурную погоду и в дождливую погоду. К счастью, поскольку на самом деле это не совсем аккумуляторная батарея, на самом деле он ничего не питает, а вместо этого поддерживает вашу батарею. Если у вас не будет целая неделя плохой погоды или если аккумулятор действительно не подлежит замене, нескольких солнечных лучей, которые он уловит в течение недели, должно быть более чем достаточно, чтобы ваш автомобиль завелся, когда это необходимо.
Капельное зарядное устройство Sunway Solar — самый чистый и экологически чистый способ зарядки ваших аккумуляторов. Кроме того, в отличие от другого солнечного оборудования, его покупка или обслуживание не требует больших затрат. Однако имейте в виду, что это зарядное устройство постоянного тока, а не обычное. Если у вас разрядился аккумулятор, вам лучше использовать полноценное быстрое зарядное устройство.
Выделенные особенности- Размеры: 13,9 «X 5» X 0,5 «
- Мощность: 12 В
- 1.Общий вес 43 фунта
- Конструкция из АБС-пластика и солнечного стекла
- Совместима с влажными, гелевыми батареями, SLA, AGM и батареями глубокого разряда
- Подключается к вспомогательной розетке на 12 В автомобиля
- Экологически чистое зарядное устройство обеспечивает возобновляемую энергию
- Простота установки и использования
- Совместимость со всеми батареями 12 В
- Долговечная и устойчивая к атмосферным воздействиям солнечная панель
- Высокое соотношение цены и качества
- Надежно крепится в автомобиле
- Гарантия производителя на 1 год
- Производительность и эффективность зависят от погодных условий
- Не такая мощная, как у других моделей, но идеальна в качестве капельного зарядного устройства
И последнее, но не менее важное: мы представляем Optima Digital 1200, зарядное устройство премиум-класса и средство для обслуживания, специально разработанное для восстановления глубоко разряженных аккумуляторов. Хотя вы можете использовать это зарядное устройство для всех аккумуляторов AGM, оно лучше всего работает с аккумуляторами AGM марки Optima.
Optima Digital 1200 — это микропроцессорное зарядное устройство с микропроцессорным управлением, которое автоматически устанавливает скорость зарядки, напряжение и многое другое на основе входных сигналов, полученных от датчика температуры.В режиме быстрой зарядки аккумулятор заряжается с максимальной скоростью зарядки 12 А, тогда как нормальная скорость зарядки зависит от нескольких факторов. Как только аккумулятор полностью заряжен, капельное зарядное устройство переходит в плавающий режим, в котором поддерживается постоянный низкий ток для предотвращения чрезмерной зарядки.
Кроме того, вы можете контролировать и контролировать все жизненно важные параметры с помощью большого центрального ЖК-индикатора с функцией подсветки для удобства чтения в условиях низкой освещенности. У вас даже есть несколько кнопок быстрого выбора для быстрого выбора подходящего режима зарядки.Эта функция очень удобна, если вы работаете у дилера и вам неоднократно требуется заряжать аналогичные автомобили.
Если вы спросите меня, Optima Digital 1200 — лучшее зарядное устройство для ремонтных мастерских и мобильных механиков. Он портативный, универсальный и оснащен дополнительными функциями для повышения удобства, такими как порт USB для зарядки телефонов, планшетов или других электронных устройств. Конечно, это значительно дороже, чем предыдущие модели в этом списке, но, вероятно, это будет последнее зарядное устройство, которое вы купите.
Выделенные особенности- Размеры: 7,5 «X 6,5» X 10 «
- Выход: 12 В при 12 А
- Общий вес 7,75 фунта
- Совместим с AGM, залитыми батареями и высокопроизводительными батареями Optima
- 5-футовый выходной шнур
- ЖК-дисплей с подсветкой для удобства чтения
- USB-порт для зарядки
- Поставляется со встроенным светодиодным рабочим фонарем
- Кнопки быстрого выбора для простого выбора режима
- Высокая максимальная скорость зарядки
- Нескользящее резиновое основание
- 3 года гарантия на замену
- Больше, чем другие модели
- Дороже
Главное, что нужно искать в любом зарядном устройстве, — это тип батарей, с которыми оно совместимо.Совершенно новое зарядное устройство бесполезно для вас, если оно даже не подходит к вашему типу аккумулятора. Если вы покупаете базовую модель, чтобы время от времени заряжать свой автомобиль, однотипное зарядное устройство может работать нормально.
Но если вы планируете использовать его на профессиональном уровне, стоит заплатить немного больше и выбрать универсальную модель, которая работает со всеми типами батарей. Таким образом, вы можете подключить его к любому AGM, гелевому элементу, необслуживаемой, залитой батарее или любому другому устройству, которое может встретиться в магазине — лучше перестраховаться, чем потом сожалеть!
Длина шнура питанияЧасто игнорируемая длина шнура питания любого зарядного устройства является решающим фактором при выборе подходящей модели.Если вы не паркуетесь в гараже, скорее всего, поблизости от места парковки нет розетки. И большинство производителей не советуют использовать удлинитель. Хотя не знаю почему. Я всю жизнь без проблем использовал зарядные устройства, подключенные к удлинителям (в ремонтной мастерской машины никогда не ставят рядом с розеткой). Но на всякий случай убедитесь, что к зарядному устройству, которое вы собираетесь купить, прилагается шнур питания, достаточно длинный, чтобы с комфортом добраться до ближайшей розетки.
Скорость зарядкиСкорость зарядки постоянного зарядного устройства — это количество заряда, добавляемого к вашей батарее за единицу времени.Скорость зарядки указывается в амперах, где высокое значение означает, что аккумулятор заряжается быстрее. Важно отметить, что хотя поначалу высокая скорость зарядки может показаться желательной, она также значительно увеличит ущерб, наносимый ячейкам. Батареи, которые постоянно подвергаются высокой скорости зарядки, могут перегреваться, что вызовет множество неблагоприятных эффектов, включая ускорение износа аккумуляторных элементов, увеличение испарения воды и т. Д.
Высокая скорость зарядки действительно полезна только тогда, когда вам нужен аккумулятор для запуска прямо сейчас, но этого следует избегать любой ценой.Конечно, если вам нужно пойти на работу в понедельник утром, а ваша машина просто не заводится из-за того, что вы оставили фары включенными всю ночь, медленная зарядка не подойдет. В этом случае, конечно, вы можете использовать портативный пусковой механизм для разгона вашего автомобиля. Но запуск автомобиля от внешнего источника следует использовать в крайнем случае.
Если вы хотите продлить срок службы аккумулятора, всегда выбирайте минимально возможную скорость зарядки. И вот тут-то и пригодятся зарядные устройства. Благодаря переменной скорости зарядки они являются единственным типом зарядных устройств, подходящим для непрерывного или регулярного использования.
Простота управленияНесмотря на то, что большинство зарядных устройств работают в полностью автоматическом режиме, некоторые позволяют заряжать их с помощью кнопок и экранов дисплея. Хорошее постоянное зарядное устройство должно иметь понятные и понятные элементы управления, а также хорошие характеристики пользовательского интерфейса.
Если вы плохо разбираетесь в скорости зарядки и типах аккумуляторов, просто возьмите в руки модель «одной кнопкой», чтобы вы могли просто подключить ее и позволить ей делать свое дело.
Элементы безопасностиПоищите зарядное устройство с функцией капельного заряда с максимальным набором функций безопасности, чтобы вы могли быть спокойны. Защита от короткого замыкания, перенапряжения, перезарядки, обратной полярности, разрыва цепи, перегрева и искр желательна в любом высококачественном зарядном устройстве с постоянным током и предотвратит нанесение кем-либо большего вреда, чем пользы.
Как использовать капельное зарядное устройствоИспользовать постоянное зарядное устройство довольно просто, если вы принимаете определенные меры безопасности.Аккумулятор автомобиля — важный компонент, с которым нужно обращаться с особой осторожностью. Если вы не настроите его правильно, ваша батарея может быть уязвима к внутреннему повреждению, вызванному перегревом (хотя в наши дни большинство зарядных устройств непрерывного действия поставляются с защитой от перегрева). Конечно, вы всегда должны обращаться к руководству по эксплуатации вашего конкретного зарядного устройства — просто прочтите его один раз, чтобы убедиться, что в нем нет каких-либо специфических для модели функций. Тем не менее, большинство зарядных устройств работают одинаково, поэтому, на всякий случай, вот пошаговая процедура, которая поможет вернуть аккумулятор к жизни без проблем.
1. Припаркуйте автомобиль на подходящем местеТак как большинство зарядных устройств имеют довольно короткий шнур питания, убедитесь, что ваш автомобиль припаркован таким образом, чтобы ближайшая розетка была как можно ближе к аккумулятору.
2. Проверьте аккумуляторПеред подключением постоянного зарядного устройства вам необходимо узнать текущее состояние вашего аккумулятора. Позже может пригодиться такая важная информация, как состояние заряда и напряжение, особенно если зарядка ничего не дает.Возможно, вам потребуется заменить аккумулятор, если он слишком долго не работал.
Батарея, которая полностью разряжена, то есть считывание нуля вольт может даже не вызвать зарядку, поскольку она даже не обнаружит, что она действительно к чему-то подключена. Чтобы проверить это, просто возьмите мультиметр и проверьте напряжение батареи. Если вы не знаете, как это делается, посмотрите здесь. С другой стороны, если у вас даже нет мультиметра, я бы посоветовал вам взглянуть на наш обзор некоторых из лучших автомобильных мультиметров здесь (и у нас есть несколько довольно хороших, которые не сломают банк тоже).
3. Отсоединить аккумуляторПрежде чем приближаться к аккумуляторной батарее вашего автомобиля, всегда убедитесь, что зажигание находится в положении ВЫКЛ, а ключ находится в вашем кармане. Только тогда вы должны открывать капюшон. Осторожно отсоедините клеммы (обычно для этого нужен только гаечный ключ на 10 мм), сначала снимите отрицательный кабель. Кузов автомобиля на самом деле подключен к минусу аккумулятора, и прикосновение к нему плюсовым кабелем, когда минус все еще подключен, создаст впечатляющие искры.
Отложив отрицательный кабель, отсоедините положительный кабель.
4. Подключите кабели капельного зарядного устройстваПосле того, как клеммы аккумуляторной батареи вашего автомобиля отсоединены и надежно размещены на безопасном расстоянии, вы можете приступить к подключению капельного зарядного устройства. Подавляющее большинство зарядных устройств с функцией капельного заряда поставляются с зажимами, которые крепятся к клеммам аккумулятора. Теперь самое важное — это полярность. Хотя большинство капельных зарядов имеют защиту от обратной полярности, функцию безопасности, которая защищает аккумулятор и предохранители, если зажимы перевернуты, изменение полярности никогда не является хорошей идеей.
Просто имейте в виду, что красный всегда положителен, а черный всегда отрицателен.
5. Включите капельное зарядное устройствоПосле того, как вы убедитесь, что все необходимые подключения выполнены, можно безопасно подключить зарядное устройство и включить его. Если аккумулятор вашего автомобиля почти разряжен, зарядное устройство должно автоматически определить это и перейти в режим десульфатации или быстрой зарядки, где оно попытается вернуть аккумулятор к жизни.
Однако убедитесь, что зарядное устройство не поддерживает высокую скорость зарядки слишком долго, так как это может привести к повреждению аккумуляторных элементов.Зарядное устройство должно уменьшать скорость по мере того, как батарея немного заряжается, и, наконец, когда будет достигнут оптимальный уровень, скорость зарядки должна быть достаточной для поддержания этого уровня с течением времени.
6. Запуск двигателяВ следующий раз, когда вам захочется покататься на машине, вас ждет беспроблемный полностью заряженный аккумулятор. Все, что вам нужно сделать, это ВЫКЛЮЧИТЬ зарядное устройство, отсоединить его, снова установить клеммы аккумулятора (опять же, сначала подключить отрицательный кабель!), И все готово.
ПриговорВ такие времена, когда частые блокировки по всей стране постепенно становятся новой нормой, для каждого автовладельца становится обязательным приобретение мини-зарядного устройства. И даже если ситуация вернется к прежнему нормальному состоянию, мы все сможем вернуться в отпуск и снова начать путешествовать, а это означает, что нам, возможно, придется хранить наши машины на неопределенное время в любом случае.
Независимо от причины, каждый раз, когда вы оставляете машину на некоторое время на стоянке, вам обязательно нужно подключить ее к качественному зарядному устройству.Это не только гарантирует, что аккумулятор вашего автомобиля будет так же заряжен, как и после расслабляющего отдыха, но также значительно продлит его общий срок службы.
При этом вам будет сложно найти лучшее универсальное зарядное устройство, чем Schumacher SC-1000A, по такой цене. Он оснащен множеством функций безопасности, призванных обеспечить безопасность вас и вашего аккумулятора в любое время. Кроме того, вы также получаете управляемую компьютером скорость зарядки для различных условий. Но, конечно, качество имеет свою цену, так что это не супер дешево.
Однако, если вам нужна просто базовая модель, которая отлично справится с этой задачей, выберите NOCO GENIUS1.

Стандартный мультиметр включает в себя такие функции как измерение напряжения, силы тока, сопротивления и прозвонка проводников.
Для этого следует размотать его вторичную обмотку, так как импульсные трансформаторы Tashibra дают только 12 В, что очень мало для автомобильного АКБ. На место старой обмотки следует намотать 16 витков нового сдвоенного провода, сечение которого не будет меньше 0.85 мм.Новая обмотка изолируется, и поверх неё наматывается следующая. Только теперь необходимо сделать всего 3 витка, сечение провода – не менее 0.7 мм.
Его можно сделать самостоятельно, используя полевой транзистор (например, IRFZ44) и транзисторы обратной проводимости. Для этих целей идеально подходят элементы типа КТ3102.
То есть для лампы в 60 Вт ток в цепи составит 0,27 А.