Зарядное устройство схема кедр: Зарядное устройство КЕДР-М, схема и описание
Зарядное устройство «Кедр»: обзор и правила эксплуатации
Зарядное устройство «Кедр» восстанавливает заряд аккумуляторов 12 В. Прибор особенно необходим зимой, когда батарея разряжается быстрее. При выполнении зарядки в домашних условиях нужно соблюдать правила, предотвращающие травмирование пользователя и выход АКБ из строя.
Внешний вид зарядного устройства «Кедр Авто 10».
Модельный ряд зарядных устройств «Кедр»
Несмотря на то что модели ЗУ имеют принципиальные отличия в электрических схемах, все они используются для зарядки и/или удаления сульфатного налета с пластин аккумуляторов.
«Кедр М»
Рассматриваемый прибор обладает функциями:
- Автоматическое отключение. Препятствует перезаряду и повреждению батареи.
 - Циклический режим. Используется для устранения сульфатного налета, препятствующего набору заряда.
 - Предотвращение неправильного подключения. Если пользователь перепутает клеммы, короткого замыкания не произойдет.

 - Дозарядка. Позволяет аккумулятору набрать полную мощность.
 
Модель имеет контейнер для хранения аксессуаров. В отсек помещают сетевой провод и зажимы.
Зарядное устройство подает опасное для жизни напряжение. Начиная делать ремонт своими руками, аппарат отключают от сети. Запрещено закрывать вентиляционные отверстия или устанавливать предохранители неподходящего номинала. Прибор нельзя размещать вблизи источников тепла.
Составные элементы зарядного устройства «Кедр М»
Технические данные ЗУ «Кедр М»:
- тип источника питания — бытовая электросеть с напряжением 220 В;
 - тип подлежащих зарядке АКБ — 12 В;
 - сила подаваемого тока — до 4 А;
 - потребляемая мощность — 85 Вт;
 - длительность импульса тока при включении циклического варианта зарядки — 15-75 секунд;
 - диапазон рабочих температур — +10…+40°С.
 
Для подготовки устройства к работе нужно подсоединить провода с клеммами и перевести тумблеры в нужное положение.
Существует 2 варианта функционирования прибора:
- Непрерывный. Используется при необходимости зарядки работоспособной АКБ.
 - Циклический. Применяется для очищения металлических пластин. При этом выводы соединяют с потребителем энергии мощностью 6 Вт. После этого зажимы подключают к токовыводам.
 
ЗУ «Кедр М» работает только тогда, когда напряжение аккумулятора составляет не менее 10 В. При подключении сильно разряженных элементов питания активируется защита.
Менять режим работы зарядника можно в подключенном к электросети состоянии.
Если батарея разряжена, аппарат будет подавать 4 А. Со временем сила тока снижается. После полного восстановления мощности АКБ устройство отключается, начинает мигать индикатор заряда. Самопроизвольного отключения у ЗУ нет, требуется вмешательство пользователя.
«Кедр Авто 4А» и «Кедр Авто 12В»
Эти приборы разработаны для зарядки и ремонта свинцово-кислотных источников питания, выдающих напряжение 12 В.
Технические характеристики устройства:
- тип источника питания — электрическая сеть с напряжением 220 В;
 - напряжение заряжаемых аккумуляторов — 12 В;
 - подаваемый ток — до 4 А;
 - номинальная мощность — 85 А.
 
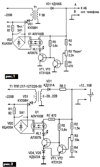
Схема работы зарядного устройства «Кедр» (1991 г.)
Зарядно-предпусковое устройство «Кедр Авто 10»
Эта модель является улучшенным вариантом ЗУ «Кедр Авто 4А». Прибор предназначен для зарядки элементов питания свинцово-кислотного типа.
Основными отличиями этого устройства являются:
- Улучшенная защита. ЗУ оснащено встроенным модулем, предотвращающим перегрузку, короткое замыкание и неправильное подключение.
 - Наличие режима «Форсаж». На раннем этапе зарядки устройство подает ток силой 10 А. После частичного набора заряда прибор переходит к непрерывной работе. После завершения первого этапа подается ток в 0,5 А.
  Это позволяет полностью восстановить мощность АКБ, исключая перезаряд. - Возможность выполнения циклической десульфатации.
 - Автоматический режим. ЗУ непрерывно подает ток силой 4 А.
 - Увеличенный срок эксплуатации. Устройство бесперебойно функционирует в течение 5-8 лет.
 - Небольшой вес. Масса прибора не превышает 0,6 кг.
 
Характеристики устройства согласно инструкции:
- ширина — 18,5 см;
 - высота — 13 см;
 - толщина — 9 см;
 - сила тока в начале зарядки — 10 А;
 - средняя сила тока — 4 А;
 - энергопотребление — 250 Вт;
 - тип источника питания — электрическая сеть 220 В.
 
Как пользоваться на примере ЗУ «Кедр Авто 4А»
Заряжать АКБ автомобиля устройствами «Кедр» несложно. Даже при неправильном подключении батарея не выйдет из строя.
Автомат
Если произошел частичный или полный разряд аккумулятора, выполняют следующее:
- Совмещают клеммы ЗУ с токовыводами элемента питания.
 Нужно соблюдать полярность. - Выбирают режим. Тумблер устанавливают в положение «Автомат».
 - Подключают ЗУ к электрической сети.
 
После набора АКБ полной мощности устройство автоматически отключится, начнет мигать индикатор.
Цикл
Согласно руководству по использованию ЗУ, десульфатацию электродов выполняют так:
Наглядный пример, как происходит зарядка автомобильного аккумулятора с помощью устройства «Кедр Авто 4А».
- К элементу питания машины подсоединяют лампу, требующую напряжения 12 В. Мощность должна составлять 6 Вт.
 - Зажимы ЗУ совмещают с токовыводами, соблюдая полярность.
 - Переключают устройство в режим «Цикл». Световой элемент, расположенный на корпусе, будет гореть непрерывно.
 - ЗУ подключают к сети. Аппарат не прекращает работу автоматически. Циклы могут меняться непрерывно, поэтому пользователь должен отключить прибор.
 
Перед зарядкой нужно вывинтить заглушки из банок. После прекращения процесса ЗУ сначала отключают от сети, потом отсоединяют от АКБ.![]()
Зарядное устройство КЕДР-АВТО 4 Plus |
«Кедр-Авто»-4 Plus решает три основные проблемы автомобилистов:
- 
Первый враг вашего аккумулятора – сульфатация, которая существенно сокращает срок службы аккумулятора. «Кедр-Авто»-4 Plus позволяет осуществить восстановление аккумуляторной батареи, для чего предусмотрен циклический режим «ЦИКЛ».
 - 
Перезарядка – второй враг вашего аккумулятора. «Кедр-Авто»-4 Plus не допустит перезарядки, обеспечит автоматическое отключение при окончании заряда в режиме «АВТОМАТ».
 - 
Третий враг — короткое замыкание при неправильном подключении зажимов аккумуляторного шнура. «Кедр-Авто»-4 Plus имеет надежную защиту от перегрузки, неправильного подключения и короткого замыкания зажимов аккумуляторного шнура.
 
| Наименование параметра | «Кедр-Авто»-10 Turbo | «Кедр-Авто»-10 Max | «Кедр-Авто»-4 Plus | «Кедр-Авто»-6/12 Volt | 
|---|---|---|---|---|
| Напряжение питания | 220 ± 22 В, 50 Гц | |||
| Номинальное напряжение заряжаемой батарее | 12 В | 12 В | 12 В | 6 и12 В | 
| Клювые особенности устройств | зарядка от «нуля», для устройства «Кедр-Авто»-6/12 Vol НЕТ заряда от «нуля» | |||
| Номинальный ток заряда | 4 А | 4 А | 4 А | 4 А | 
| Предпусковой ток в режиме заряда | не более 10 А | — | ||
| Индикация (табло) | цифровая | аналоговая | ||
| Номинальная потребляемая мощность | 85 Вт | |||
| Потребляемая мощность в предпусковом режиме | не более 250 Вт | |||
| Габаритные размеры | 185х130х90 мм | |||
| Масса | не более 2,5 кг | |||
Условия возврата товара:
 Возврат товара:
Срок возврата товара надлежащего качества составляет 14 дней.
 Порядок возврата регламентирован ст. 25
Закона РФ от 07.02.1992 N 2300-1 (ред. от 18.03.2019) «О защите прав потребителей».
Условия гарантии:
Гарантия на товары магазина предоставляется согласно срокам и условиям, указанным в гарантийных талонах производителей. При отсутствии гарантийного талона согласно действующему на момент покупки законодательству РФ.
Внимание! Изображения, характеристики, стоимость некоторых товаров на сайте promsnab-tomsk.ru, по техническим причинам, могут отличаться от фактических. Уточняйте перед покупкой.
Зарядные устройства для электромобилей Cedar Park — Понимание различных уровней зарядки электромобилей
 Найдите подходящее решение для зарядки 
 По мере того, как электромобили становятся все более популярными, зарядные станции для электромобилей появляются в общественных местах, позволяя тем, кто водит их, чтобы иметь более удобные варианты зарядки.
 Хотя электромобили выгодны по многим причинам, их зарядка может быть одной из сложных частей владения электромобилем. Зарядка электромобиля занимает больше времени, чем заправка бензином, по многим причинам, одна из основных из которых заключается в том, что существуют разные уровни зарядки электромобилей. Узнайте больше в этом блоге и свяжитесь с Remedy Electric, чтобы заказать зарядное устройство для электромобилей уже сегодня!
Три уровня зарядки электромобиля
 Существует три основных уровня зарядки электромобиля, называемых просто Уровень 1, Уровень 2 и Уровень 3. Зарядку 3 уровня можно разделить на быструю зарядку постоянным током и сверхзарядку (Tesla). Чем выше уровень заряда, тем больше энергии он отдает автомобилю, а значит, заряжается быстрее. Следует иметь в виду, что разные электромобили заряжаются с разной скоростью на каждом уровне, потому что каждый автомобиль может получать разные уровни мощности от зарядного устройства.
 Когда вы подключаете электромобиль к зарядной станции, происходит процесс связи, в ходе которого автомобиль определяет, сколько энергии может обеспечить зарядное устройство, а затем звонит, чтобы получить максимальное количество энергии, которое может быть доставлено и которое транспортное средство может принять. . Поскольку транспортное средство может определить, сколько энергии оно принимает, вам не нужно беспокоиться о подключении его к зарядной станции, которая может обеспечить больше энергии, чем оно может принять.
Зарядка уровня 1
 Для зарядки уровня 1 используется розетка на 120 вольт. Это обычный уровень зарядки электромобилей для дома, на работе и в общественных местах. Этот уровень зарядки можно использовать для любого электромобиля или подключаемого гибрида. Вы можете просто подключить зарядное устройство к стандартной бытовой розетке, чтобы зарядить свой автомобиль. Это самый медленный уровень для зарядки вашего автомобиля, и он добавляет от трех до пяти миль в час для зарядки.
 Этот уровень хорошо работает для подключаемых гибридов, потому что у них маленькие батареи. Если вам не требуется ваш электромобиль на регулярной ежедневной основе, зарядка уровня 1, вероятно, будет слишком медленной. Если вы используете свой электромобиль только для выполнения поручений или отвозите детей в школу, это хороший вариант.
Зарядка уровня 2
 Зарядка уровня 2 является наиболее распространенным уровнем зарядки для ежедневного использования электромобилей. Зарядное оборудование уровня 2 может быть установлено у вас дома, на рабочем месте и в общественных местах. В зависимости от выходной мощности зарядного устройства и максимальной скорости зарядки автомобиля этот уровень зарядки может добавить от 12 до 80 миль дальности в час зарядки. Зарядные устройства уровня 2 могут обеспечивать мощность до 80 ампер, но для них требуется выделенная цепь на 100 ампер от 208 до 240 вольт и толстая линия питания от коробки выключателя. Выбор зарядного устройства на 40 ампер может обеспечить 90,6 кВт для вашего электромобиля, который может заряжать ваш автомобиль быстрее, не требуя слишком больших затрат.
 У большинства людей, владеющих электромобилями, дома есть зарядные устройства 2-го уровня. Это позволяет им полностью зарядить свой автомобиль за ночь, даже если аккумулятор полностью разряжен.
Зарядка 3-го уровня
Зарядка 3-го уровня — это более быстрый уровень, увеличивающий расстояние от трех до 20 миль в минуту. Для зарядки уровня 3 используется постоянный ток (DC), а для уровня 1 и 2 используется переменный ток (AC). Из-за этого вы не видите зарядных устройств 3-го уровня, установленных в домах — очень немногие жилые дома имеют высоковольтное питание, необходимое для зарядного устройства 3-го уровня. Этот тип зарядной станции обычно находится в общественных местах. Даже если бы у вас был необходимый источник высокого напряжения, стоимость установки зарядного устройства, вероятно, была бы выше, чем стоимость вашего электромобиля.
 Если у вас есть электромобиль и вы хотите установить зарядную станцию у себя дома, мы можем помочь! Обязательно свяжитесь с нашей командой в Remedy Electric в Cedar Park.
 Мы можем предоставить вам необходимые услуги по зарядке электромобилей. 
зарядное устройство для мобильного телефона Sony Ericsson Cedar
- ТехнаМартГлавная
 - Зарядное устройство для мобильного телефона Sony Ericsson Cedar
 - Зарядное устройство для мобильного телефона Sony Ericsson Cedar
 
Зарядное устройство для мобильного телефона Sony Ericsson Cedar
- электротрек-значок заказа
 -  БЕСПЛАТНАЯ ДОСТАВКА 
Бесплатная доставка свыше 50 фунтов стерлингов 
- электроручка
 -  99% КЛИЕНТОВ 
отзыва 
- Значок электровозврата
 -  БЕСПЛАТНЫЙ ВОЗВРАТ 
Беспроблемный возврат 
- электроплата
 -  БЕЗОПАСНЫЕ ПОКУПКИ 
Лучшие функции безопасности 
- значок электробрендов
 -  ТОЛЬКО ЛУЧШИЕ 
Бренда 
- Описание
 - Доставка и возврат
 
 Это USB-адаптер для настенного зарядного устройства.
 Высококачественный продукт. Вы можете использовать его с совместимым смартфоном. Получите встроенную защиту от скачков напряжения, сильной жары и других опасностей, и будьте уверены, что ваш смартфон или планшет останется в безопасности во время зарядки. Компактный дизайн делает его идеальным компаньоном для зарядки, когда вы в пути. Запатентованная конструкция печатной платы для защиты ваших ценных гаджетов от короткого замыкания. Подходит для всех электронных приборов или всех мобильных телефонов с интерфейсом micro usb. Наслаждайтесь временем зарядки до 7% быстрее, чем у большинства стандартных альтернатив. Больше не нужно ждать, пока ваш телефон зарядится. Усиленные точки напряжения делают наши кабели более прочными, чем другие USB-кабели для зарядки. Мы верим в наши продукты и предоставляем дружественную и легкодоступную поддержку.
Характеристики
- Работает с мобильным телефоном Sony Ericsson CedarMobile.
 -  High-Speed Charging — это сетевое зарядное устройство обеспечивает полноскоростную зарядку практически любого совместимого устройства.

 - Встроенное несколько защит, это быстрое зарядное устройство от сети обеспечивает всестороннюю защиту во время зарядки для вас и ваших устройств.
 - IC защищает ваши устройства от перегрузки по току, перенапряжения, перезарядки и короткого замыкания.
 - Мы верим в нашу продукцию. Вот почему мы обеспечиваем их всех 24-месячной гарантией и обеспечиваем дружественную и легкодоступную поддержку.
 
Описание
 Это адаптер для настенного зарядного устройства USB. Высококачественный продукт. Вы можете использовать его с совместимым смартфоном. Получите встроенную защиту от скачков напряжения, сильной жары и других опасностей, и будьте уверены, что ваш смартфон или планшет останется в безопасности во время зарядки. Компактный дизайн делает его идеальным компаньоном для зарядки, когда вы в пути. Запатентованная конструкция печатной платы для защиты ваших ценных гаджетов от короткого замыкания. Подходит для всех электронных приборов или всех мобильных телефонов с интерфейсом micro usb.
 Наслаждайтесь временем зарядки до 7% быстрее, чем у большинства стандартных альтернатив. Больше не нужно ждать, пока ваш телефон зарядится. Усиленные точки напряжения делают наши кабели более прочными, чем другие USB-кабели для зарядки. Мы верим в наши продукты и предоставляем дружественную и легкодоступную поддержку.
ПОЛИТИКА ВОЗВРАТА
Мы предлагаем 30-дневную гарантию возврата большинства товаров. Вы можете вернуть свой товар неиспользованным и в первоначальном состоянии (в том виде, в котором он был получен вами) с доказательством покупки в течение 30 дней. Применяются некоторые исключения, а именно:
- Подтверждение покупки.
 - Товар должен быть неиспользованным, в оригинальной упаковке и в состоянии, пригодном для перепродажи.
 - Любые бесплатные предметы, поставляемые с вашим продуктом, неиспользованные и в состоянии, пригодном для перепродажи.
 
 Если к вам применяются все эти исключения, мы будем рады вернуть деньги, однако вашему банку может потребоваться 5-7 дней для обработки денег.
 Просто обратите внимание, что возврат средств PayPal может занять до 30 дней. Мы оставляем за собой право уменьшить сумму возмещения вам, если товар или упаковка подверглись чрезмерному обращению для оценки товара.
Следующие продукты не подлежат возмещению:
- продукты, которые вы получили в течение 30 дней.
 - Незапечатанные продукты (кроме дефектных).
 - Товары без оригинальной упаковки или возвращенные в плохом состоянии.
 
Обратите внимание, что если вы возвращаете товары, которые не соответствуют нашей политике возврата, или если у вас нет подтверждения покупки, мы не сможем обработать полный возврат средств, поэтому сохраните квитанцию или подтверждение заказа.
ДОСТАВКА
Все товары есть на складе и будут отправлены вам в течение 24 часов с момента получения оплаты. Обратите внимание, что товары, приобретенные в выходные и праздничные дни, доставляются на следующий рабочий день.
  Клиенты из Великобритании  
 — Королевская почта — обычно 1–3 рабочих дня, но не гарантируется.
 

  Это позволяет полностью восстановить мощность АКБ, исключая перезаряд.
 Нужно соблюдать полярность.