Простое зарядное устройство своими руками: Зарядное устройство для автомобильных аккумуляторов своими руками: схема, фото изготовления
Простое зарядное устройство для автомобильного аккумулятора своими руками » Авто центр ру
Необходимость зарядки АКБ возникает у многих автолюбителей. Одни для этих целей используют фирменные зарядные устройства, другие пользуются самодельными ЗУ, изготовленными в домашних условиях. Как сделать зарядное устройство для автомобильного аккумулятора своими руками и как правильно зарядить батарею таким девайсом? Об этом мы расскажем ниже.
[ Скрыть]
Конструкция и принцип работы ЗУ
Простое зарядное устройство для АКБ на 6 или 12 вольт представляет собой девайс, использующийся для восстановления заряда батареи. Суть функционирования любого ЗУ заключается в том, что этот прибор позволяет преобразовать напряжение из бытовой сети 220 вольт в напряжение, необходимое для заряда АКБ. На сегодняшний день существует множество видов ЗУ, но в основе любого девайса лежит два основных компонента — это трансформаторное устройство, а также выпрямитель (автор видео о том, как выбрать прибор для зарядки, — канал Аккумуляторщик).
ЗУ для автомобильных аккумуляторов вырабатывает ток под напряжением около 14.4 вольта, а не 12, как принято полагать. Этот параметр используется для нормального прохождения тока через батарею. Ведь если АКБ разряжена, но не полностью, то уровень напряжения на ее выводах составит 12 вольт, так что если ЗУ на выходе будет выдавать 12 вольт, этого будет недостаточно для нормальной зарядки. Наиболее оптимальным значением считается именно 14.4 вольта — увеличивать его не нужно, поскольку это негативно отразиться на ресурсе эксплуатации батареи.
Когда ЗУ, подключенное к батарее, подключается к бытовой сети, начинается процесс заряда. Поскольку любая АКБ должна подзаряжаться по установленному алгоритму, сам прибор осуществляет зарядку, производя стабилизацию напряжения и тока.
Сам процесс состоит из нескольких этапов:
- при подзарядке батареи параметр зарядного тока понижается, а уровень сопротивления увеличивается;
- в тот момент, когда параметр напряжения подходит к 12 вольтам, уровень зарядного тока доходит до нуля — в этот момент АКБ зарядится полностью, а ЗУ можно будет отключить.

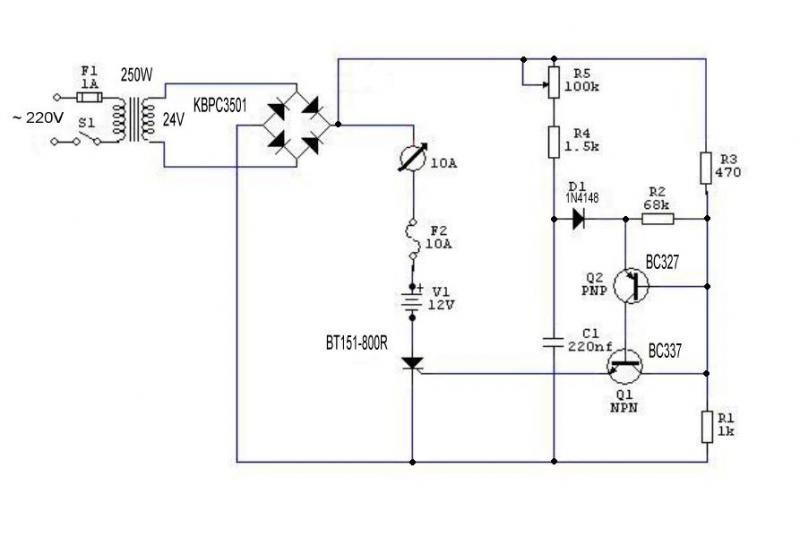
Инструкция по изготовлению простого ЗУ своими руками
Простая схема для изготовления прибора
Если вы хотите сделать зарядное устройство для автомобильного аккумулятора на 12 или на 6 вольт, то мы можем вам в этом помочь. Разумеется, если вы никогда ранее не сталкивались с такой необходимостью, но хотите получить функциональный прибор, то лучше осуществить покупку автоматического зарядного девайса для аккумулятора автомобиля. Ведь самодельное зарядное устройство для автомобильного аккумулятора не будет обладать такими функциями, как фирменный девайс.
Инструменты и материалы
Итак, чтобы сделать зарядное устройство для аккумулятора своими руками, вам потребуются такие элементы:
- паяльник с расходными материалами;
- текстолитовая плита;
- провод с вилкой для подключения к бытовой сети;
- радиатор от компьютера.
В зависимости от схемы ЗУ, дополнительно могут использоваться амперметр и прочие компоненты, которые позволяют правильно заряжать и осуществлять контроль заряда.
Разумеется, чтобы изготовить автомобильное зарядное устройство, нужно также подготовить трансформаторный узел и выпрямитель для зарядки аккумулятора. Кстати, сам корпус можно взять из старого амперметра. Корпус амперметра имеет несколько отверстий, к которым можно подключить нужные элементы. Если амперметра у вас нет, то можно найти что-то похожее.
Фотогалерея «Готовимся к сборке»
1. Паяльник с расходными материалами
2. Текстолитовая плита
3. Провод с вилкой
4. Компьютерный радиатор
Этапы
Чтобы соорудить зарядное устройство для автомобильного аккумулятора своими руками, сделайте следующее:
- Итак, сначала нужно поработать с трансформатором. Мы покажем пример изготовления самодельного ЗУ с трансформаторным устройством ТС-180-2 — такой девайс можно снять со старого лампового ТВ. Такие устройства оснащаются двумя обмотками — первичными и вторичными, причем на выходе каждого вторичного компонента ток составляет 4.

7 ампера, а напряжение — 6.4 вольта. Соответственно, самодельное ЗУ будет выдавать 12.8 вольт, но для этого обмотки необходимо подключить последовательным способом. - Чтобы подключить обмотки, вам понадобится кабель, сечение которого будет составлять на меньше 2.5 мм2.
- Используя перемычку, нужно соединить как вторичные, так и первичные компоненты.
- Затем вам понадобится диодный мост, для его обустройства возьмите четыре диодных элемента, каждый из которых должен быть рассчитан на работу в условиях тока не меньше 10 ампер.
- Диоды фиксируются на текстолитовой плите, после чего их нужно будет правильно подключить.
- К выходным диодным компонентам подключаются кабеля, при помощи которых самодельное ЗУ будет соединяться с батареей. Для замера уровня напряжения можно дополнительно использовать электромагнитную головку, но если этот параметр вас не интересует, от можно произвести монтаж амперметра, рассчитанного на постоянный ток. Выполнив эти действия, зарядное устройство своими руками будет готово (автор видео об изготовлении простейшего по своей конструкции прибора — канал Паяльник TV).
Как заряжать АКБ самодельным зарядным устройством?
Теперь вы знаете, как сделать зарядное устройство для своего авто в домашних условиях. Но как его правильно использовать, чтобы это не повлияло на ресурс эксплуатации заряженной батареи?
Есть несколько рекомендаций:
- При подключении всегда нужно соблюдать полярность, чтобы не перепутать клеммы. Если вы допустите ошибку и перепутаете клеммы, от просто «убьете» АКБ. Так что всегда плюсовой провод от ЗУ подключается к плюсу батареи, а отрицательный — к минусу.
- Никогда не пытайтесь проверить батарею на искру — несмотря на то, что в интернете есть множество рекомендаций касательно этого, замыкать провода ни в коем случае нельзя. Это негативно повлияет на работу ЗУ и самого АКБ в дальнейшем.
- Когда прибор подключается к батарее, он должен быть отключен от сети. То же самое касается и его отключения.

- При изготовлении и сборке ЗУ, да и во время его использования, всегда будьте аккуратны. Чтобы не травмироваться, всегда соблюдайте технику безопасности, в частности, работая с электрическими компонентами. В том случае, если во время изготовления будут допущены ошибки, это может стать причиной не только травмирования человека, но и выхода из строя АКБ в целом.
- Никогда не оставляйте работающее ЗУ без присмотра — нужно понимать, что это самодельный прибор и в его работе может произойти все, что угодно. При подзарядке прибор с батареей должны находиться в проветриваемом помещении, как можно дальше от взрывоопасных материалов.
Видео «Пример сборки самодельного ЗУ своими руками»
На видео ниже представлен пример сборки самодельного ЗУ для автомобильной батареи по более сложной схеме с основными рекомендациями и советами (автор ролика — канал AKA KASYAN).
Зарядное устройство для автомобильного аккумулятора своими руками
Из уроков физики мы знаем, что для любого транспортного средства так или иначе нужна энергия, за счёт которой и будет осуществляться передвижение.
В современном мире нужно быть готовым ко всему. Сегодняшние производители машин уже не могут гарантировать такого качества своей продукции, которое было раньше.
Каждый водитель должен быть готов к непредвиденным ситуациям, а именно:
- Замене колеса.
- Ремонту двигателя.
- Зарядке аккумулятора автомобиля.
Сегодня мы хотим поговорить с вами о схемах зарядного устройства для автомобильного аккумулятора своими руками и о том, как его правильно его заряжать.
Краткое содержимое обзора:
- Принцип работы автомобильного аккумулятора
- Схема своими руками
- Рейтинг зарядных устройств
- Aurora Sprint 6
- FUBAG MICRO 80/12
- CTEK MXS 3.8
- Пуско-зарядное устройство
- Заключение
- Фото зарядного устройства для автомобильного аккумулятора своими руками
Принцип работы автомобильного аккумулятора
Аккумулятор автомобиля подает питание к электронике, за счёт чего и происходят автоматизированные процессы во время езды.
Стандартный аккумулятор оснащен шестью элементами, каждый из которых имеет номинально значение 2,2 вольт. Элементы идут последовательно один за другим и представляют собой непрерывное звено.
Специальный раствор электролита принимает участие в их работе. Он устойчив к низким и высоким температурам.
Во время работы аккумулятора происходят сложные химические и физические реакции, которые и приводят в действие всю механику в машине.
Схема своими руками
Самое простое зарядное устройство можно соорудить, используя микросхему LM317. Она отлично подходит для других интегральных схем, обеспечивает надёжный и сильный сигнал.
Напряжение на плату подаётся через специальные клеммы, которые питаются от независимого блока. Подробные схемы разбора ищете на тематических сайтах и автомобильных блогах.
Рейтинг зарядных устройств
Вашему вниманию представлен рейтинг зарядных устройств для автомобильных аккумуляторов.
Aurora Sprint 6
Aurora Sprint 6 – довольно известная марка немецкого производства. Изготовитель уверяет, что это качественная продукция. Она имеет микропроцессорное управление, которое позволяет избежать резких скачков энергии, а также обеспечивает надёжный контакт с электропроводами.
На СТО диагностика такого зарядного происходит быстро, и в случае поломки, вам не придётся отдавать большие деньги за ремонт.
FUBAG MICRO 80/12
FUBAG MICRO 80/12 – популярный шведский бренд среди автолюбителей. В своей стране оно считается лучшим зарядным устройством для автомобильного аккумулятора. Диапазон ёмкости составляет от 3 до 75 ампер-часов.
Устройством крайне легко управлять с помощью одной кнопки MODE. Зарядное устройство удобно в использовании и непременно станет незаменимой вещью для дальней поездки.
CTEK MXS 3.8
CTEK MXS 3.8 – его главной особенностью является влагозащита, а также крепкий корпус, который способен выдержать сильные удары и нагрузки.
Следует отметить, что это аккумулятор малой ёмкости и поэтому хватать его будет на небольшое количество времени. Но как показывает практика, даже такая мелочь никак не влияет на его работу и популярность.
Пуско-зарядное устройство
В магазинах нашей стране есть множество качественных пуско-зарядных устройств для автомобильных аккумуляторов. Одним из них является спец упзу-10000.
Устройство не дорогое и очень качественное. С его помощью можно за короткое время запустить двигатель небольшого автомобиля или габаритного мотоцикла.
Устройство отличается своей надёжностью даже в самые суровые погодные условия. В нём есть уже встроенная подсветка, которая облегчает его использование.
Аккумулятор рассчитан до 5-6 часов непрерывной работы.
Как утверждает производитель зарядного устройства, его температурный режим может доходить до -1 и +50 градусов соответственно.
Множество фото зарядного устройства для автомобильного аккумулятора от отечественного производителя вы можете увидеть на его официальном сайте.
Заключение
В заключении хотим сказать, что зарядное устройство для автомобильного аккумулятора эта та вещь, с которой работать надо максимально осторожно.
Нарушение элементарной техники безопасности может привести к удару тока под высоким напряжением, сильным ожогам и другим неприятным последствиям. Будьте предельно осторожны и следите за состоянием своего автомобиля.
Фото зарядного устройства для автомобильного аккумулятора своими руками
youtube.com/embed/T7_Uvp6TQJw?feature=oembed» frameborder=»0″ allow=»accelerometer; autoplay; encrypted-media; gyroscope; picture-in-picture» allowfullscreen=»»>10 простых, умных и уникальных идей зарядных станций для телефонов своими руками
Когда вы избавляетесь от беспорядка на рабочем столе и в зоне зарядки дома, создание собственной зарядной станции может быть не первой мыслью, которая приходит вам в голову. Но хотите верьте, хотите нет, создать его не так уж сложно.
В этой статье вы найдете 10 умных и уникальных идей для зарядных станций, которые вы легко сможете воплотить в жизнь.
Если в вашей семье есть несколько подключенных устройств, вы можете легко устранить этот беспорядок, превратив обувную коробку в зарядную станцию для всей семьи. Украсьте его по своему вкусу и вырежьте отверстия для зарядных USB-кабелей спереди и еще одно отверстие в нижнем углу одного конца коробки для обуви для шнура питания.
Вы можете подключить зарядные устройства, пропустить кабели через созданные вами отверстия и подключить кабель удлинителя к розетке.
Эта самодельная зарядная станция для него и для нее — верный способ избавиться от путаницы кабелей и заставить вашего супруга не переставлять зарядное устройство из одной розетки в другую.
Склейте вместе три восьмидюймовые деревянные доски, чтобы получился причал. После этого приклейте две доски по семь дюймов и прикрепите их обратно к последнему; они будут служить опорой.
Отметьте, где будут находиться ваши телефоны после выполнения вышеуказанного. Затем приклейте горячим клеем деревянную накладку с достаточно широким выступом, чтобы безопасно удерживать ваши устройства, и просверлите два отверстия сзади, через которые будут проходить кабели для подключения к розетке.
3. Переназначение универсальной тележки

Возьмите любую небольшую тележку, которая вам нравится, и прикрепите удлинитель к нижней полке, чтобы шнуры не касались земли. Подключите зарядные устройства и протяните кабели сбоку, чтобы их не было видно.
Наконец, прикрепите зажимы для биндеров, чтобы удерживать шнуры в порядке, когда они не используются.
Примечание: вы всегда можете выбрать тележку немного большего размера, если планируете использовать ее в качестве зарядной станции для таких устройств, как ноутбуки.
Связанный: Удивительные проекты DIY, которые перепрофилируют старые устройства
4. Преобразование лотка для писем
Для чего-то более простого, чем зарядная док-станция для тележки, превратите лоток для писем в зарядную станцию.
Лучшая часть? Лотки для писем уже идеального размера — даже для планшетов. Таким образом, вам не нужно ничего делать, кроме как прикрепить полоски и зажимы для переплета, чтобы шнуры были организованы.
Более того, лотки для писем бывают разных дизайнов.
Вы даже можете создать лоток для писем своими руками. Таким образом, вы можете получить тот, который щекочет ваше воображение (или достаточно большой, чтобы держать ваши гаджеты, пока они заряжаются).
Эта деревянная зарядная станция придаст вашему столу или зоне зарядки деревенскую атмосферу. Найдите деревянную коробку (они есть почти везде, и вы можете выбрать любой дизайн, который вам нравится). Затем просверлите отверстия для зарядных кабелей сзади и еще одно для кабеля удлинителя на нижнем конце сбоку рядом с розеткой.
Поместите удлинитель в коробку, подключите зарядные устройства и поставьте деревянную полку с отверстиями для хранения устройств во время зарядки.
Закрывайте крышку всякий раз, когда ваши устройства заряжаются, и грязные кабели больше никогда не будут проблемой.
Связанный: Креативные и малобюджетные корпуса для ПК, которые нужно сделать этим летом
Чтобы превратить настольный органайзер в зарядную станцию, определите, где вы хотите разместить каждое устройство во время зарядки, а затем просверлите отверстия для USB-кабелей.
Затем раскрасьте или украсьте органайзер так, как вам удобно. Затем прикрепите зарядное устройство к месту, указанному ранее, с помощью липучки.
После того, как вы все это сделали, вставьте телефон или планшет, подключите его и заряжайте.
Чтобы еще больше преобразить свое офисное пространство, вы можете сделать простую подставку для монитора компьютера своими руками.
7. Перепрофилируйте свою хлебницу
Если ваша кухонная столешница является магнитом для всех устройств в вашем доме, которые нуждаются в зарядке, обычная хлебница — это все, что вам нужно, чтобы держать кабель в порядке. Как и материалы, с которыми вы работаете, переделка хлебницы в зарядную станцию практически не требует навыков.
Просверлите необходимое количество отверстий. Затем украсьте коробку, чтобы она дополнила интерьер вашей кухни. Вы можете использовать краску, вкладыши для полок или даже просто цитату.
Добавьте полку, чтобы освободить место для зарядных устройств.
Этот недорогой самодельный лайфхак превращает обычную рамку для фотографий не только в зарядную станцию, но и в функциональный держатель для гаджетов, где можно наблюдать, как вы готовите или моете посуду. И, как и в случае с другими проектами в этом списке, это очень просто сделать.
Вставьте кусок толстого картона в рамки и прорежьте отверстия для зарядных шнуров как на картоне, так и на подложке рамки.
Наклейте две планки вдоль и по ширине рамы и вуаля! У вас будет полнофункциональная зарядная станция и держатель устройства. Более того, они практически ничего не стоят — по сравнению с тем, что вы заплатили бы за аксессуар с аналогичными функциями.
У вас есть куча старых книг, которые вам больше не нужны? Используйте один из них с пользой и превратите его в зарядную станцию для телефона.
Открыв книгу, обведите контур вашего устройства, чтобы отметить, где вы хотите, чтобы оно располагалось во время зарядки, и не забудьте создать пространство для маневра, оставив не менее ¼ дюйма свободного пространства с каждой стороны.
Склейте внутренние страницы вместе, прежде чем сделать выемку для шнура. Вы можете украсить свою новую зарядную станцию так, как вам нравится.
Привнесите атмосферу ретро в свое пространство и держите свои смартфоны и планшеты в порядке, создав винтажную зарядную станцию.
Вам понадобится винтажная шляпная коробка, чтобы держать телефоны во время зарядки, проушины, чтобы сделать отверстия для зарядки, которые вы сделаете на шляпной коробке, более чистыми, а также сетевой фильтр для дополнительной безопасности (хотя это необязательно).
Помимо шляпной коробки, вы можете использовать чемодан в стиле ретро или даже акриловый футляр в винтажном стиле, что вам больше нравится.
Отрежьте кабельный мусор
Беспорядок с кабелями заставляет даже самые организованные пространства казаться скучными. К счастью, уменьшить это и одновременно привести в порядок стол, рабочее место или кухню не так уж сложно.
Теперь, когда вы прочитали эту статью, у вас есть 10 умных и уникальных идей для зарядки телефонов своими руками.
Так почему бы не начать сегодня?
40 лучших идей для зарядных станций своими руками — легко, просто и уникально
Сегодня век фантастических технологий Конечно, электронные устройства в ваших руках и дома творят настоящее волшебство! Однако есть и небольшая проблема: чтобы продолжать использовать наши электронные устройства, такие как смартфоны, фотоаппараты, планшеты и т. д., нам нужно подключить их для зарядки! Возможно, это сильно раздражает многих из нас, так как заставляет загромождать наши столешницы проводами и шнурами, что делает пространство менее красивым! Чтобы навести порядок, вам нужны умные решения для зарядки ваших портативных устройств или устройств с кабелем USB! В качестве большого решения этой проблемы отлично подойдут док-станции для зарядки телефонов и зарядные станции! Независимо от того, сколько телефонов у вас дома или других портативных устройств, все они могут быть собраны вместе для зарядки без беспорядочных коллекций шнуров, все, что вам нужно, это 9 этих устройств.
0089 40 лучших идей для зарядных станций своими руками , которые были выбраны с умом и наверняка лучше всего послужат цели!
Все эти идеи док-станций для телефонов или зарядных станций своими руками нужно сделать дома, используя переработанные и бесполезные предметы дома, так что это подтверждает, что они очень экономичны! И так, чего же ты ждешь? Просто выберите свои любимые из коллекций и дайте им насладиться счастливой зарядкой ваших устройств, одновременно избавляясь от путаницы проводов! Пришло время зарядить свою жизнь энергией с помощью этих самодельных зарядных станций!
Прежде всего, переработайте коробки из-под обуви, чтобы сделать красиво спрятанные зарядные станции для шнура, которые будут готовы в кратчайшие сроки, чтобы удовлетворить ваши потребности! На тот случай, если у вас нет обувных коробок, картонные коробки, коробки для хлопьев или макарон и другие коробки такого типа будут идеальной альтернативой! Если вас также беспокоит дополнительное место для хранения, вы можете создать индивидуальную зарядную станцию, которая также имеет несколько отсеков, слотов, отверстий и карманов, чтобы обеспечить приятное хранение других ваших предметов, представляющих интерес, см.
Некоторые дополнительные блестящие образцы приведены ниже!
Следующий отличный вариант можно сделать из старых книг и деревянных ящиков! Просверлите свои старые коробки и шнур и постройте красивые зарядные станции, которые также спрячут ваши телефоны! Сделайте то же самое с изготовленными на заказ деревянными ящиками или старыми мелиорированными ящиками, чтобы получить красивые телефонные док-станции, которые также прослужат дольше, вдохновитесь некоторыми привлекательными дизайнами, представленными ниже!
Список также включает несколько выдающихся настенных самодельных зарядных станций для ваших электроинструментов. Взгляните на беспроводную зарядную станцию для дрели, которая также предлагает бесплатные планы строительства! Вы также можете модифицировать свои лампы, чтобы они работали даже в качестве станции для холодной зарядки, посмотрите на потрясающую световую док-станцию, представленную ниже, которая обязательно поразит вас!
Идеи и лайфхаки для самодельной зарядной станции для мобильных телефонов бесконечны, ознакомьтесь с множеством других проектов «Сделай сам» , совершив краткий обзор этой коллекции! Не забудьте получить учебные пособия, бесплатные планы и пошаговые инструкции для ваших любимых идей зарядных станций DIY в списке, просто перейдите по соответствующим ссылкам, чтобы получить их мгновенно!
Больше лучших проектов «сделай сам», которые вам понравятся в вашем доме:
- 60 лучших идей организации кладовой — своими руками
- 150 лучших проектов из поддонов и предметов мебели из поддонов
Семейная зарядная станция «сделай сам»:
Неиспользуемый деревянный ящик или настольный органайзер может стать следующей доступной, но функциональной зарядной станцией для вас и всей вашей семьи! Просто модифицируйте его, чтобы в нем было больше отсеков, сделайте специальные приспособления и просверлите отверстия для прокладки зарядных кабелей! Чтобы вдохновить вас, мы поделились одним крутым образцом из переработанного настольного хранилища! Он был дополнен передним тегом «RECHARGE», а также поставляется с новыми круглыми подушечками, прикрепленными к нижней стороне! Утилизируйте также старые ящики, чтобы сделать эту зарядную станцию бесплатно! Подробная информация о проекте и инструкции здесь drivebydecor
Зарядная станция со скрытым шнуром, сделанная своими руками:
Зарядка наших телефонов — одна из важных задач, которые мы выполняем дома, и отсутствие зарядной станции может сделать эту задачу сложной и запутанной для нас.
Но когда вы хитры, вы всегда можете найти решения в Интернете, такие как эта красивая и функциональная зарядная станция, которую можно разместить на своем столе, не держа в руках телефон во время зарядки, а также карандаши и ручки. Вот подробности этой двойной функциональной зарядной станции mamaplusone 9.0003
Самодельная зарядная станция для вашего снаряжения:
Концентраторы, кабели, зарядные устройства, аккумуляторы и шестерни есть много вещей, которые нужно заряжать, и когда у вас нет подходящей зарядной станции, вы, должно быть, тратите много времени на управление все эти вещи. Но пришло время сэкономить ваши деньги и построить эти сверхмощные и функциональные зарядные станции для вашего снаряжения и, таким образом, сэкономить деньги. Вот ссылка, предоставленная, чтобы сообщить вам подробности и сделать все правильно в эти выходные fstoppers
DIY Book iPhone Dock Tutorial:
Упростите зарядку вашего iPhone с помощью док-станции, которую вы можете создать дома из старых книг и установить над прикроватной тумбочкой.
Эта док-станция значительно облегчит вам зарядку вашего мобильного телефона, пока вы отдыхаете, не опасаясь, что ваш мобильный телефон упадет. Вот ссылка на то, как книги были просверлены и скреплены шнуром, чтобы создать прекрасную и уникальную док-станцию для iPhone littleloveliesbyallison
Сделай сам рядом с зарядной станцией:
Создайте очень красивые зарядные станции, используя товары из магазина товаров для рукоделия! Обратите внимание на эту потрясающую модель зарядных станций, которые будут располагаться на расстоянии вытянутой руки, пока вы спите на своей удобной кровати. Хотите клонировать эту самодельную зарядную станцию? Просто возьмите деревянную коробку в магазине для рукоделия, она должна быть с выдвижным ящиком, а теперь покрасьте спреем коробку и выдвижной ящик по-другому, как вы можете видеть и наслаждаться. Здесь ящик окрашен, а вся коробка окрашена в белый цвет! Полная информация о проекте и руководство здесь thediyplaybook
Самодельная зарядная станция USB Grass:
Превратите свои обычные контейнеры в красивые док-станции для телефонов или зарядные станции, проявив немного творчества! Взгляните на детали данного образца, чтобы почувствовать вдохновение! Возьмите контейнер из дерева или пластика и просверлите в его дне два отверстия! Теперь вытащите зарядные кабели из отверстий и спрячьте их, накрыв синтетической травой или чем угодно! Умопомрачительные зарядные станции для травы будут в ваших руках в кратчайшие сроки! Полная информация о проекте и инструкции здесь, инструкции
Зарядная станция для обуви DIY:
Любая коробка, которую вы найдете дома, может быть сделана из чего угодно, ее можно переделать в крутую зарядную станцию для телефона! Утилизируйте также старые коробки из-под обуви, чтобы быстро и бесплатно сделать крутую зарядную станцию для телефона! Удалите некоторые части обувной коробки, чтобы поместить внутрь зарядные кабели, и все! Однако вы можете раскрасить и украсить его по-своему, чтобы он выглядел великолепно и красиво! Все подробности и пошаговые инструкции для этой зарядной станции смотрите здесь marthastewart
Великолепная зарядная станция для обуви своими руками:
Еще одна крутая зарядная станция, извлеченная из старой коробки из-под обуви! Украсьте коробку из-под обуви красивой крышкой из оберточной бумаги, а затем выдвижным ящиком и сделайте в ней круглые отверстия с помощью ножа X-Acto, чтобы кабели для зарядки легко доставали до ваших телефонов! Используйте клейкую ленту и упаковочную бумагу, чтобы создать божественный вид ваших обувных коробок или, лучше сказать, ваших зарядных станций! Подробные сведения о проекте и инструкции можно найти здесь.
0017
Создавайте собственные модели деревянных зарядных станций дома! Советы и рекомендации, которые могут быть жизненно важны для нестандартных конструкций деревянных зарядных станций, вы можете просто взять из этой самодельной модели док-станции из деревянного ящика! Крутая зарядная станция из переработанного дерева, досок красного дерева и фанеры! Разные породы дерева строят разные части этой прочной деревянной зарядной станции! Хотите скопировать ту же модель для себя? Полные планы, бесплатное руководство и пошаговые инструкции для этой деревянной коробки здесь blackanddecker
Зарядная станция в деревянной коробке с несколькими маленькими карманами своими руками:
Вы можете использовать несколько деревянных досок разной длины и ширины, чтобы создать эту удобную и стильную зарядную станцию для кухонного стола, прикроватной тумбочки или любой из полок. Складывая деревянные доски, коробка была создана с внутренним разделителем для создания шести карманов, чтобы каждый член семьи мог держать свой мобильный телефон в зарядной станции и сделать зарядку менее грязной и ощутимой.
вот ссылка, чтобы получить пошаговое руководство по этому замечательному проекту illuna
Зарядная станция для телефона своими руками из металлолома:
Деревянный брусок может быть функциональным, чтобы вы могли создавать классные и функциональные небольшие вещи, такие как эта зарядная станция для прикроватных тумбочек или тумбочек. Возьмите деревянную доску и с помощью фрезера создайте в ней участок трассы, куда будет втыкаться головка зарядного устройства с нижней стороны. Вырежьте лишние боковые стороны досок, покрасьте их, и они готовы не только держать ваши мобильные телефоны, но и придавать дополнительный стиль вашему пространству. Вот ссылка, чтобы получить более подробную информацию о проекте в простых и веселых шагах homemadebycarmona
Зарядная станция для сигар своими руками:
Вам нужна очень безопасная и элегантная зарядная станция? Ничто не будет отлично работать, кроме коробки для сигар, если вы готовы сделать ее дома из переработанных материалов.
Просто просверлите самую заднюю сторону коробки для сигар и сделайте так, чтобы вставить зарядные кабели. Украсьте коробку для сигар по-своему, а также напишите что-нибудь еще, а не характеристики коробки для сигар. Полная информация о проекте и инструкции здесь инструкции
DIY Lego Arcade Machine Зарядная станция для телефона:
Вот то, что вы найдете супер творческий и гениальный проект DIY. Очень красивый аркадный автомат для зарядки телефона из лего. Это то, что вы должны сделать, если вы хотите, чтобы люди хвалили ваши зарядные станции и ваше умное мышление. Когда-либо созданная уникальная и очаровательная зарядная станция. Полные инструкции и учебное пособие здесь Instructables
Набор для самостоятельной сборки туалетных принадлежностей Зарядная станция:
Сократите свои расходы, изготовив дома собственные специальные зарядные станции, используя старые материалы. Вы также можете переработать набор туалетных принадлежностей, который не используется, чтобы построить классную зарядную станцию.
Пусть данный образец вдохновит вас. Крутой хак для зарядной станции, который вы можете скопировать для счастливой зарядки вашего телефона. Полная информация о проекте и инструкции здесь инструкции
Самодельная зарядная станция для телефона Tardis:
Вот что-то сногсшибательное, очень красивая зарядная станция, вдохновленная вымышленной машиной времени Tardis. Используйте домашний войлок темно-синего цвета, чтобы быстро изготовить эту редко выглядящую зарядную станцию. Это также то, что можно подарить близкому другу или члену семьи, всегда запутавшемуся в проблемах с мобильной зарядкой. Бесплатные планы, инструкции и пошаговые инструкции для этой зарядной станции можно найти здесь makezine
Зарядная станция для аккумуляторных дрель-шуруповертов своими руками:
Если вы любите делать проекты своими руками для недорогого улучшения вашего пространства, то вы всегда должны использовать различные инструменты, например аккумуляторные дрели. Если вам нужно очень легко зарядить аккумуляторную дрель, то вот решение для этого — деревянная зарядная станция, специально изготовленная для аккумуляторных дрелей.
Индивидуальные карманы, специальные отверстия для зарядных и питающих кабелей были сделаны, чтобы получить супер-удобный дизайн. Полные планы и пошаговое руководство для этой очень креативной модели зарядной станции здесь hertoolbelt
Сделай своими руками комбинированное зарядное устройство USB Easy Fun:
Если вы любите творчески подходить к вещам под рукой или на складе, то этот проект только для вас. Здесь это ночник, который также имеет встроенную зарядную станцию USB для любого вашего устройства, включая мобильные телефоны. Он поставляется с плоской металлической трубчатой основой, которая выглядит невероятно и является чем-то безумно креативным. Еще один уникальный и захватывающий лайфхак для самодельной зарядной станции. Полная информация о проекте и инструкции здесь удалить и заменить
Зарядная станция для мобильных телефонов «Сделай сам»:
Старые книги также могут стать разумной заменой купленным на рынке дорогим зарядным станциям. Сделайте коробку внутри книги, разрезав страницы острым ножом, она должна быть достаточно глубокой, чтобы в нее можно было спрятать мобильный телефон.
Также прорежьте глубокую канавку в верхней части для удобного прохождения зарядных кабелей. И последним шагом будет настройка внешнего вида вашей ручной зарядной станции для книг, краска будет отличным вариантом, но вы также можете использовать индивидуальные украшения. Полная информация о проекте и руководство здесь. Caughtonawhim
Перевернутая подставка для журналов «Сделай сам» Зарядная станция:
Еще один творческий сюрприз и лайфхак для любителей рукоделия. Драгоценная модель зарядной станции, сделанная из старой стойки для журналов. Опять же, была проделана небольшая работа по крафту, например, просверлены отверстия в задней части, чтобы превратить журнальную стойку в красивую док-станцию. Также перекрасьте свою стойку, чтобы полностью изменить ее внешний вид. Полные инструкции и сведения о проекте здесь 100things2do
Простая семейная зарядная станция «сделай сам»:
Хотите сделать зарядную станцию даже в последнюю минуту? Вот классное вдохновение для этого.
Просто переделайте старую коробку из-под обуви в станцию мгновенной зарядки, которая будет проста в обращении и очень крута. Вырежьте несколько мини-круглых отверстий по бокам, чтобы зарядные кабели могли подключаться к вашим телефонам. Более того, вы можете украсить свою окончательно готовую зарядную станцию с помощью васи-ленты, оберточной бумаги, используя нестандартные элементы декора и украшения. onegoodthingbyjillee
Настенная зарядная станция Пэм «сделай сам»:
Еще один интересный лайфхак для настенных зарядных станций, измененный, чтобы сделать его более стильным, безопасным и ориентированным на пользователя. После некоторых умных настроек зарядная станция принимает форму плоской настенной полки, на которой можно разместить несколько телефонов для зарядки. Вы можете проверить фотографии до и после, чтобы увидеть, какой креатив был сделан здесь. Воспользуйтесь отличными советами из этой идеи, чтобы сделать вашу зарядную станцию немного более функциональной.
Полная информация о проекте и пошаговые инструкции здесь, квартиратерапия
Самодельная зарядная станция для устройств:
Настольный органайзер, который больше не используется. Дважды подумайте, прежде чем выбрасывать на улицу, так как это может быть ваша следующая очень хорошо организованная станция для устройств. В уже встроенные отсеки для хранения можно одновременно заряжать несколько устройств и мобильных телефонов. Следовательно, вы можете сделать из них целую семейную зарядную станцию. Сразу после небольшого украшения бумагой для вырезок и ремонта настольный органайзер превратился в очень красивую зарядную станцию. Сделайте то же самое с оставшимися органайзерами для стола. Полная информация о проекте и инструкции здесь makesomethingmondays
Самодельная зарядная станция:
Вот еще один сумасшедший образец самодельных зарядных станций, от которых у вас от удивления отвиснет челюсть. Здесь все достойно похвалы: дизайн, функции, способ отображения телефонов и выдвижные зарядные кабели через предусмотренные отсеки.
Он сделан из дерева, и вы можете переработать его, используя старую древесину из дома. Хотите повторить этот режим, просто идите с остатками дерева, лежащими дома. Раскрасьте свою наконец законченную модель и напишите собственные цитаты и буквы, чтобы она была уникальной. Данная модель наверняка станет зарядной станцией для всей семьи. Полная информация о проекте и инструкции здесь aninvitinghome
Зарядная станция для винтажного чемодана «сделай сам»:
В доме нужно заряжать множество вещей, а это означает, что множество грязных шнуров испортят внешний вид вашего интерьера. Но не сейчас, так как вы можете создать красиво выглядящую и полностью управляемую зарядную станцию для ваших гаджетов, используя симпатичный старый винтажный чемодан и картон. Вы можете украсить станцию и сделать так, чтобы она выглядела действительно приятной и забавной, и вы можете узнать все это здесь со всеми необходимыми деталями и инструкциями. Вот ссылка, чтобы получить подробную информацию о дизайнерской губке 9.
0003
Самодельная настенная зарядная станция Полка:
Любите работать с деревом? тогда вам обязательно стоит приобрести эту деревянную полочную зарядную станцию, которая прекрасно закрепится на ваших стенах, чтобы сделать часы зарядки более осуществимыми и увлекательными для вас. Деревянные доски были сложены вместе, чтобы сформировать полку коробки и просверлить отверстия для управления шнуром. На полке предусмотрена дверца на петлях, чтобы шнуры не попадались на глаза и, таким образом, заряжались без путаницы со шнурами. Вот ссылка для получения полной информации об инструкциях по проекту 9.0003
Самостоятельная зарядка:
Мы все хотим заряжать наши телефоны рядом с кроватью, чтобы вы могли легко пользоваться ими, когда они полностью заряжены. Итак, вот эта симпатичная и симпатичная зарядная коробка, которую вы можете сделать из деревянного подноса, который продается в магазинах, и использовать в качестве разделителя ящика. Он был окрашен в шикарный белый цвет и украшен великолепными обоями, так что он выглядит декоративным и стильным дополнением к вашей прикроватной тумбочке.
Вот ссылка, чтобы получить более подробную информацию об этой простой и легкой идее iheartorganizing
Зарядная станция для телефона и держатель для планшета из переработанной рамы, сделанная своими руками:
Пока вы заняты домашними делами на кухне, пусть ваш телефон приятно заряжается рядом с вами с помощью этой действительно уникальной и функциональной зарядной станции в рамке, которую чертовски легко сделать дома самостоятельно. Просто возьмите рамку для фотографий, несколько картонов, и давайте просто начнем работу. Все, что вам нужно сделать, это просто вырезать, закрепить и приклеить картон к рамке, и вот учебник, в котором вы можете получить пошаговые детали проекта thediymommy
Самодельная настенная зарядная станция:
Вот еще один удивительно уникальный и удивительно функциональный проект, от которого у вас отвиснет челюсть. Это держатель для писем, сделанный из металлических листов, который будет использоваться для хранения ваших телефонов во время их зарядки.
Это был бы действительно забавный проект с металлическими листами, гвоздями и некоторыми инструментами, так что возьмите его в руки и сделайте его полезным и красивым украшением на ваших стенах. Вот ссылка на подробное пошаговое руководство lemonthistle
Самодельные зарядные устройства для телефонов Washi Tape:
В плагине есть много всего, а потом они создают беспорядок с тем количеством шнуров, которые тоже могут запутаться. Итак, вот действительно крутая и забавная идея, чтобы кабели выглядели действительно организованными и красивыми. Вы можете сделать эти флажки-этикетки, чтобы назвать шнуры, и пусть они будут легко организованы и будут выглядеть красиво и красиво. Вот ссылка, чтобы узнать больше об этой милой и забавной идее thechicsite
Простая и легкая зарядная станция DIY:
Теперь вы можете самостоятельно создать прекрасную зарядную станцию, избегая беспорядка и спутанных проводов. Вот то, что вам нужно, чтобы сделать эту очаровательную зарядную станцию из красивых коробок, которые вы можете купить в любом ближайшем магазине.
В них будут храниться все зарядные устройства, шнуры, а также гаджеты, что сделает вашу зарядку действительно веселой, осуществимой и очень аккуратной. Вот ссылка, чтобы узнать больше об этом проекте bajantexan
Зарядная станция DIY с использованием системы IkEA Fintorp:
Мы все любим поделки Ikea, но их более высокие цены делают их недоступными для нас, так что вот действительно простое и интересное решение, которое поможет вам сделать это по-своему. Вы можете приобрести расходные материалы ИКЕА и создать поделку самостоятельно, как эта довольно функциональная зарядная станция. С помощью тележки IKEA fintorp, крючка и проволочной корзины это красивое и очень полезное пятно для зарядки можно создать в любом подходящем месте дома. вот ссылка, чтобы получить остальные детали homemetalk
Самодельный держатель для зарядки сотового телефона, сделанный из бутылки с лосьоном:
Это сложная задача, когда у вас нет держателя рядом с электрической розеткой во время зарядки телефона.
Итак, вот классное, простое и бесплатное решение этой проблемы, и вам понравится это делать. Используя пустую бутылку от лосьона из-под шампуня, вы можете просто сделать этот совершенно симпатичный и функциональный держатель для зарядки телефона с небольшим вырезом и тканевым покрытием для декоративного вида. Вот ссылка для получения более подробной информации об этой невероятно простой идее Makeit-Loveit
Самодельная зарядная станция для электроники, замаскированная под хлебницу:
Большинство людей заряжают свои телефоны на кухонной столешнице, но это выглядит не очень хорошо, так как столешница уже представляет собой грязное место. Итак, вот великолепный и симпатичный способ замаскировать свои зарядные вещи в этой милой деревянной, помеченной как хлебница, чтобы никто не знал, в чем ее секретная работа. Вот ссылка, показывающая, как эта коробка была переработана, оформлена и покрыта винилом с хлебницей спереди. Учебник здесь thekimsixfix
Сделай сам: Превратите Shadowbox в зарядную станцию:
Существует так много забавных и функциональных способов разместить зарядную станцию в своем пространстве, что эта песочница превратилась в действительно великолепную и современную зарядную станцию, и это тоже с помощью небольшая ремесленная работа и стоимость.
Вы можете держать на нем все свои мобильные телефоны, пока они заряжаются, и шнур не будет появляться и портить декоративный вид вашего пространства, когда шнуры будут управляться сзади. Вот ссылка, чтобы получить более подробную информацию об этом lookiewhatidid
Самодельный органайзер для зарядных станций Идеи для телефонов и другой электроники:
Если вы ленивый мастер, то у нас слишком просто сделать поделку, чтобы у вас была собственная зарядная станция. Это симпатичный сортировщик почтовых ящиков, который можно использовать для хранения ваших телефонов и вкладок и позволять им легко заряжаться на ваших столах, каминных полках или полках. Для этой цели можно использовать любой тип сортировщика почты, а для получения подробной информации и инструкций вы можете просто щелкнуть эту ссылку и просмотреть руководство home-storage-solutions-101 9.0003
Сделай своими руками Зарядные станции для него и для нее:
Если у вас есть большой шкаф в прихожей или стол со шкафами, вы можете поручить шкафу хранить электронные письма, телефоны, планшеты и ноутбуки для зарядки.
Поэтому так красиво, легко и тайно вы можете создать зарядную станцию в своих подъездах, наслаждаясь большим комфортом и легкостью. Вот ссылка, чтобы получить более подробную информацию о проекте и научиться делать его в домашних условиях. Wayfair
Комплект полки для зарядной станции своими руками:
При изготовлении настенных полок для домашней организации вы можете создать комбинацию полок с зарядной станцией в виде полочного бокса. Да, вот эта красивая деревянная зарядная станция для полки, чтобы держать ваши телефоны и скрывать все шнуры внутри, что позволяет заряжать вас действительно весело и легко. он поставляется с дверцей, чтобы вы могли наслаждаться большей функциональностью, управляя в ней своими шнурами. Подробности здесь:engineeryourspace
Создайте систему зарядки из винного ящика своими руками:
Винные бутылки поставляются в деревянных ящиках, и здесь у нас есть очень забавная и функциональная идея переработать эти милые маленькие ящики и сделать из них эту зарядную станцию.
После небольшого сверления отверстий для шнуров этот ящик был прекрасно превращен в зарядную станцию с большим количеством места для одновременной зарядки нескольких мобильных телефонов. Вот ссылка, чтобы получить пошаговую информацию об этой полезной идее и попробовать ее самостоятельно ehow
Учебное пособие по зарядной станции для сотового телефона:
Если вы, как и многие другие, заряжаете свой мобильный телефон на кухне на кухонной стойке, то пришло время сделать его более организованным и функциональным. Вы можете использовать хлебницу, чтобы создать из нее действительно симпатичную и полезную зарядную станцию, и это тоже с небольшим дополнением к хлебнице. Просто вырежьте две полки из деревянной доски, оберните их тканью с красивым набивным рисунком, а затем держите их посередине и у основания хлебницы и держите на них свои телефоны, ключи и многое другое. Вот простое и веселое руководство, чтобы узнать больше об этой действительно классной идее Fourgenerationsoneroof
Зарядная станция для телефона из ткани своими руками:
Если вы умеете шить, вы можете максимально использовать свой талант и создать эту милую и функциональную зарядную станцию из ткани для мобильных телефонов.





Как утверждает производитель зарядного устройства, его температурный режим может доходить до -1 и +50 градусов соответственно.